當你下定決心創業,開始面對成立公司的惱人繁雜事了,第一個困擾總是:要成立怎樣的公司?
「成立怎樣的公司」為何很重要呢?原因在於,不同公司型態,會決定公司後續該如何往下走,公司當下的組織結構,以及出資者(或者你要說股東也可以啦)的責任界線到哪裡。畢竟創業已經夠辛苦,如果公司一路成長平安順遂,那大家就相安無事,萬一出個三長兩短,沒事還搞到自己惹個一身腥,應該沒人樂見。
獨資或合夥在法律上成立的是「行號」而不是「公司」,在此略過不論。那麼,我們就來說說最常見的「有限公司」及「股份有限公司」,當然,談完之後我們會再補充說明最新出現的「閉鎖型股份有限公司」。
公司法上另有「無限公司」跟「兩合公司」,但近年已幾乎沒人採用,同樣略過不論。
定義
有限公司跟股份有限公司的定義,在公司法第二條就有簡單說明:
有限公司:由一人以上股東所組織,就其出資額為限,對公司負其責任之公司。
股份有限公司:指二人以上股東或政府、法人股東一人所組織,全部資本分為股份;股東就其所認股份,對公司負其責任之公司。
換句話說,「有限公司」只要一個自然人股東就可以成立,但「股份有限公司」比較嚴格,起碼要兩個以上的自然人股東,不然就是至少要一個法人股東。
不過光看這兩條應該還是會有很多疑問,例如說:
1. 股東要怎麼定義?
2. 什麼是出資額?什麼是股份?又哪裡不一樣了?
3. 有限公司跟股份有限公司中的「有限」是什麼意思?
4. 股東跟法人股東差在哪?
就讓我們一條條來說分明。
一、股東
股東是公司的出資人,或者要稱呼為投資人也可以。股東是公司存在的基礎,也是公司組成的核心要素,沒有股東,就不可能有公司;同時,股東有權出席股東大會並擁有表決權。
不管你是投資有限公司或者是股份有限公司,都會被稱為股東,在法律上你都擁有投資標的公司的一部份。
二、出資額與股份
既然股東是公司神聖不可分割之一部份,那出資額跟股份又差在哪?關於這點,有限公司與股份有限公司對於股東所持有的權利表徵定義不同,在股份的概念尚未形成之前,通常以出資額表達所享有的權利,例如:
假設今天你跟你的好朋友準備一起各出資50萬成立一間有限公司要來做一番大事業,在法律定義架構下,你們各享有這間公司50萬的出資額權利,也就是你們各持有這間公司一半,這時候你們會拿到一個東西叫「股單」,以茲證明你們是這間公司的股東。
但假設今天你跟你的好朋友決定是要成立股份有限公司的前提條件下,你們各持有的50萬出資額權利,會被劃分成「股份」的概念,在最通常的狀況下一股是10塊,也就是你們各持有這間公司5萬股,我們稱為「股數」,這時候你們會拿到的東西叫「股票」,記名股票可以證明你們是這間公司的股東。
「股單」與「股票」的差別又在哪呢?還記得我們剛剛說過「股份」吧?股份的概念可以拆解成:
- 票面金額:單位金額
- 股數:數量單位
(票面金額 X 股數 = 出資金額)
假設你所投資的公司有發行實體股票,這些通通會記載在你的股票上。但假設今天你投資的是有限公司,還記得剛剛說的「股單」吧?股單只會記載你的出資金額,然後就沒了,完全沒有股數與單位金額的概念在裡頭。
「股份有限公司」的設計好處在於,能更方便對你所有擁有的「股份」做管理,而不是只是擁有一坨權利卻沒辦法分割。回到剛剛的舉例,假設今天你擁有5萬股,今天有其他投資人對你的公司有興趣想投資,而你也想出售自己手上部分的股份,你可以選擇出售一部份的股份給有興趣的投資人,但有限公司卻無法做到這件事,你只能出售所有權利,而非一部份。
三、有限責任與無限責任
「有限公司」的「有限」意指「有限責任」,既然有「有限責任」,那麼相對應地有「無限責任」也是理所當然的事情。
有限與無限的差別在於對於債權應負的義務有多少?假設今天你花了50萬投資某間公司當一個快樂的股東,這間公司如果經營不善,最後負債了,跟你的關係是什麼呢?在有限公司的架構下,頂多你就50萬賠光光;但在無限公司的架構下,你有可能被無限追溯,意即你的清償責任大過於50萬。
在現行公司法架構下,雖然有「無限公司」與「兩合公司」可能被追訴無限責任,但目前已經幾乎沒有人選擇這樣的公司型態,不過,若你選擇事業事業的型態是「獨資」或「合夥」又另當別論了。
四、自然人股東與法人股東
假設今天你與你的朋友要共同成立一間公司,你的朋友說:「欸,我手上有間公司,我用那間公司來投資可以嗎?」這時候你該考量什麼?
首先,我們需要先知道「自然人」與「法人」的差異在哪裡。
自然人是指憲法所給予權利以及負擔義務的個人,而自然人的權利能力也依民法所保障:「始於出生,終於死亡。」
而法人是具有民事權利能力和民事行為能力,依法獨立享有民事權利和承擔民事義務的組織;法人是法律擬制的人,是為了各類組織方便在法律上享有權利而設計的制度,因此以法律對某種組織型態賦予人格,也稱為「法人格」。
法人大致可分兩類:公益法人、營利法人
1. 公益法人
依民法46條規定,以公益為目的之社團,於登記前,應得主管機關之許可。例如:基金會、社團法人、財團法人等。
2. 營利法人
依民法45條規定,以營利為目的之社團,其取得法人資格,依特別法之規定。例如:無限公司、兩合公司、有限公司、股份有限公司等。(政府單位我們通常會稱為公法人,非屬上面兩個名稱內。)
而公司法指的「法人股東」,是指具有法人格的組織,投資了你的公司。依照公司法第128條而訂,有可能是其他中華民國境內公司、海外公司、政府機關的公法人或可從事投資行為的法人團體等。法人股東在公司法享有非常多的權利義務優惠及操作空間,是大公司或集團非常喜歡用來投資的主體。
差異
以下,我們稍微整理了有限公司跟與股份有限公司明顯差異點:

一些額外小提醒
1. 非現金出資
在股份有限公司的架構下,非現金出資的抵充數額需經董事會決議;而有限公司非現金出資需全體股東表決權過半數同意。
非現金出資類型包含:實物財產、貨幣債權及技術等,其中技術又包含:商標、專利或者是營業秘密,非現金出資需要第三方鑑價機構(例如:評價師、專利師或會計師)出具一份無形資產評價報告,通常鑑出來的金額會比你預期的還要低;同時,當公司想要進行技術股增資的時候,還需要考量稅務問題,這點千萬要小心。
2. 決議類型
股份有限公司架構下的董事會及股東會,決議類型有分兩種:普通決議及特別決議,根據不同決議事項需要不同決議方式,記得在表決前先查好,免得違反公司法造成決議無效,通常判斷標準是,普通事項就依普通決議,重大事項就需要特別決議。
3. 特別股
因為股份有限公司才有股份的概念,所以特別股也是股份有限公司才有的股份類型,特別股的規範需要在章程中就先訂定完成,包含:種類、權利義務、票面金額、有無表決權等,並由股東會特別決議承認。
4. 股東會
股東會又分股東常會及臨時股東會,股東常會每年至少要開一次,而且須在每年六月底前開完並承認會計報表帳冊等,如果須額外開股東臨時會,則須依照召開事項提前天數公告。
5. 董事會
董事會召開依公司需求而訂,多數公司約莫每季召開,較積極的公司會選擇每月召開。
閉鎖性股份有限公司
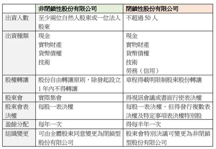
閉鎖性股份有限公司是台灣公司法最新訂定的公司型態,於2015年9月4日正式上路。「閉鎖性」跟「非閉鎖性」股份有限公司,最大的差異在於股東人數及股權限制轉讓的相關規定。
政府開出這條路的目的,是為了方便新創公司以更彈性的方式成立新事業,同時也將籌資的方式放寬。但在設立閉鎖性股份有限公司前,還是要三思是否你目前的公司狀態是否適合,畢竟要再從閉鎖性退回非閉鎖性股份有限公司,需要股東會特別決議,是一個不算低的門檻。.
非閉鎖性與閉鎖性股份有限公司的大致差異,如下表:

需額外提醒的點是技術及勞務出資的部分,技術或勞務出資須經全體股東同意,並須於章程載明其股權種類、抵充金額以及公司核給股數,這點是為了方便新創公司設立發起人鞏固經營權而訂定的條款。
較以往的股份有限公司,閉鎖性股份有限公司的創新之處在於:
1. 股東人數上限
閉鎖性股份有限公司股東人數上限為50人(不管自然人或法人),而非閉鎖性未有限制,如果你預計你的事業需要的股東人數很多,那麼閉鎖性顯然就不是一條好路可走。
2. 股份轉讓
非閉鎖性股份有限公司基於股份自由轉讓原則,縱使章程也無法訂定限制條款;但在閉鎖性的架構下,股份轉讓是可以用章程限制的,這個特點可以讓股東間與經營階層間的關係更加緊密,當然,有問題的話也會比較麻煩處理。
3. 盈餘分配
閉鎖性股份有限公司盈餘分配可以在章程訂定的狀況下每半年執行,而且由監察人查核後,由董事會決議執行即可,不需要像非閉鎖性股份有限公司還要等會計年度結束後,送請股東會承認報表後才能執行。
是否選擇閉鎖性,最大的關鍵點還是在於經營權的鞏固與否。當你對於經營權是否鞏固非常重視,但自己又無法拿出相當財力來換得股權時,那麼閉鎖性就會是你鞏固經營權的方法,但還是要考量股東人數上限問題,若公司獲利無法支持需要持續募資的狀況下,那麼新進來的投資人數是否能在50人內就滿足永續經營條件下所需要的資金,就要看投資人的口袋深不深了。
解釋完冗長卻必要的公司型態相關法規跟定義,下一篇我們準備從新創的角度聊聊如何選擇公司形式,以及近期趨勢。
歡迎持續追蹤CLBC的「創業的第一線」出版專題。

本文應CLBC的「CLBC:攜手創業的好夥伴」專題邀請撰稿。你的團隊正在尋找辦公空間嗎?CLBC提供台北最貼心的獨立辦公空間,分別靠近捷運圓山、大安站。為1-15人專業人士、微型企業或成長中公司完備設計,公司登記與經營必備設施與服務不漏交!,全年無休24小時可自由進出。歡迎到CLBC參觀看看。
CLBC官方網站:https://clbc.tw/
獨立辦公室租借請點我

