手機、平板、電子書、路由器維修 & 技能教學,請洽 LINE ID:CARTINGHAO
各位好,我是台灣黑手,黑手的黑,黑手的手,今天講的是 ASUS ROG Phone 5(ZS673KS),故障現象是不開機,怎麼壞的我沒問,因為沒有很嚴重,送來的時候,我一開始想說,又有處理器問題了,結果充電顯示是 0MA,那處理器引起的低率就小的很多,因為沒有完整電路圖,細節我就不解釋了,第一個為共用電路 U2 引起的故障

PCB 的部份可以看的到,一直到 PMU 降壓的共通電路,這個其實我也很少碰過有壞掉的,不過這台看起來有點像人為的,雖然沒修過板,不過看起來是有人小拆過,這個部份處理完成後,充電電流就上去了,但是發現不能觸控

我還去拿了一套面板來測,確定不是由面板引起的故障,看了一下原廠維修手冊指引,看起來幫助不太大

把參數圖打開後測量了一下,在寫紅字 650 的腳位上,測到為窮大,反測的數值也為無窮大,代表不是負電壓,所以這一路是肯定有問題

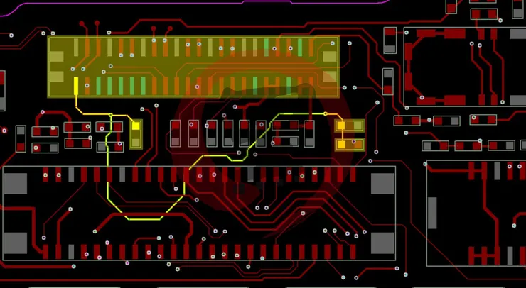
再看了一下 PCB 圖,可以看到右側連了一顆保險元件

果不其然,元件是脫落不在線上的,上面那一顆是原本就空載,所以可以補上一顆保險或者直接跳線補上也可以

當然以這種距離直接跳線會比較快,幾秒鐘就搞定了

最後再測開一次,觸控、充電都正常了,這次不用弄處理器,保資料救援,自己動手,豐衣足食!




















