嗨!我是本週【創作者經濟 IMO】電子報的主編閱讀筆耕,目前和雨果.Hugo每雙週輪值一次編輯,帶你一起回顧本週精選文章(每週一上午 6 點派報)。也歡迎大家一起來「Matters 創作者經濟討論區」即時交流。
- 訂閱【創作者經濟 IMO】電子報,每週一上午六點迎接創作美好時光。
- 電子報是以 Heptabase 編輯,免費試用 7 天,和我們一起寫下 IMO。
- 瓦基「卡片盒筆記實戰課」從靈感捕捉到高效產出的知識管理系統,使用我們的折扣碼「IMOYU92」,額外享 92 折優惠!

這份電子報每週精選數則「Matters 創作者經濟討論區」的交流,鼓勵大家踴躍說出自己的觀點,所以取「IMO」(In My Opinion)作為名稱中的一部分。
我們關注各種對「創作者經濟」有益的各種話題,例如創作技巧(不侷限於寫作)、心態及習慣養成、閱聽方法(輸入)、筆記方法(輸出)、文案、SEO、社群經營、數位行銷、數據分析、不同創作平台比較⋯⋯終而實現創作有價,結成「創作者經濟」的果實。
上個禮拜,創經 IMO 電子報突破 500 人次訂閱。
看到這整數,反而讓我想起另一件事,就是統計至今為止,究竟出刊了幾篇文章(週報+人物誌),如果來到 100 篇相信我會很振奮,因為這是一個可控的數字,代表著長期、一致性的結果,稍後詳談。
謝謝此時此刻展信的你,希望我們精心策展的每一篇文章,(數量足夠)可以伴著你度過每一週,守護你的創作時光。
本週焦點
🔸 策展心態的 5 個原則
🔸 六個月,從 3000 粉絲到現在快 14 K,這 5 招創作者經營心法
🔸 關於推特漲粉的一些觀察與經驗
🔸 沒人討厭你,問題就大了
🔹 物件筆記|快樂兒童餐
🔹 獨旅紐西蘭拜訪世界上最孤獨的樹
🔧 看了這篇,你就不用再去上任何的 GPT AI 課了
🌍 LaunchPool 你一定要懂的 5 個極限操作
🌍 Web3 安全入門避坑指南|假錢包與私鑰助記詞外洩風險
💪 主編後記(策展,是搭建 SLOPE 坡道)
❏ 策展心態 by Mick
Tiago Forte 在影片中提到透過策展——摘選高品質的內容、組織結構、用自己的方式呈現——在資訊過載的今天是很棒的創作方式。
他提到策展心態的 5 個原則:
- 建立收藏庫(choose a reposetory)
- 公開學習(learn in public)
- 適當的主客觀份量(combine the personal and the objective)
- 總是嘗試推銷(alway pitch)
- 雕塑社群(feed and tune your network)
閱讀筆耕 🙋 IMO:進化演變 aka 雕塑社群
我們曾經在第 28 期週報募過「策展小天使」(現今「Matters 嗜讀者」的前身)崗位,並簡單詮釋關於「策展」(Curation)的看法。
引述《為什麼搜尋將被淘汰》所提到的,策展的流程關乎於:
揀選(Selection)→ 組織整理(Organization)→呈現(Presentation)→ 進化演變(Evolution)。
原本我不太明白何謂「進化演變」,不過看完上述影片提到的「5. 雕塑社群」後,對這環節有了更清晰的輪廓:把閱聽者的反應、回饋、整體討論方向等「延伸出去的資訊」追蹤和歸檔,就可以用在下一次策展上;一方面有豐富的資料庫可參考,還能讓議題性得以延續——所以有不斷演進的感覺。
另外,也很推 Mick 的感想,我沒有更多能補充的,直接摘錄原句(笑):
過於主觀有太多個人細節,不易吸收;過於客觀偏向說理,不吸引人。我覺得分享時加入個人觀點與經驗才會有亮點,但份量的確是關鍵。
推銷「你覺得會幫助到受眾的任何東西」,可以是產品也可以是概念,覺得抱著這種心態會產出更有用的資訊。
雨果・Hugo 🙋 IMO:數位知識庫的必要條件
關於「1. 建立收藏庫」讓我想起《打造第二大腦》這本書提到的核心「數位知識庫」概念,你必須先找到一款好用的數位工具。
我個人成為 Heptabase 付費使用者大約一年左右的時間,使用體驗蠻好的,即便在海量的卡片範圍中搜尋關鍵字,也可以在一瞬間獲得精確的搜尋結果。超大量的儲存空間以及即時、精準的搜尋能力,是我覺得一個數位知識庫(收藏庫)必須具備的要件, 而 Heptabase 在這方面的表現確實是非常優秀。
- 電子報是以 Heptabase 編輯,免費試用 7 天,和我們一起寫下 IMO。
❏ 六個月,從 3000 粉絲到現在快 14 K,這 5 招創作者經營心法 by Nick
- 影片(短影片)為王。
- 先贏過 90% 的帳號。
你只要稍微觀察 IG 上的內容,大部分人連最基礎的事情都做不好。字幕不打、打錯字、字體太小、封面不清晰、還在用橫版影片、畫質太差。拿出你的筆記本,刷 10 分鐘 Reels,把覺得做得差的點寫下來,然後不要犯那些錯,就會超越 90% 的人了。
- 從觀眾的眼睛裡看世界。
- 持續輸出。
- 不是每個粉絲都是等價的。
創作者經常追逐粉絲數,卻忘記商業世界中每個人的消費力不是等價的。
閱讀筆耕 🙋 IMO:長期、一致性的成果
重要的道理總是會不斷(在各式各樣的文本裡)反覆示現,所以閱讀不怕忘記,我們也無法記得所有的內容。
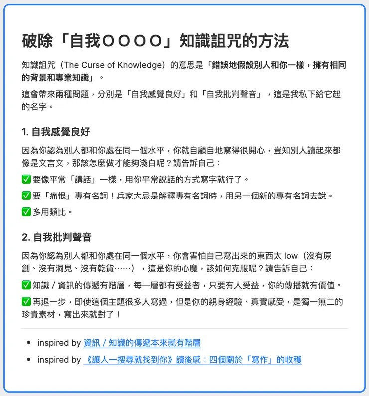
這篇貼文提到的 5 個心法,最難達成的應該是「持續輸出」,或者說維持長期「一致性的成果」。曇花一現的高光時刻,不若細水長流來的穩健可靠;我認為「一致性」除了是更新頻率的承諾,也是主題/氛圍/格式的安定感,每次更新的品質都是平均水準以上,不會暴起暴落、風格驟變。
另外,關於「從觀眾的眼睛裡看世界」原則,就是要「打破知識詛咒」的意思,這邊和大家分享一張,我為這個主題寫下的永久筆記作結:

❏ 關於推特漲粉的一些觀察與經驗 by Yangyi
- 利他:分享對他人有幫助的內容,會容易擴散。
- 真誠:說的內容是否有價值,是不是在藏著掖著,別人很容易感受到。
- 信息凝練:事實信息往往過於複雜,幫助人們節約時間減少閱讀成本,快速獲得有效的洞見。
- 講故事:故事往往更容易抓住用戶帶入進去,結尾能有收穫就更好了。
- 費曼學習法:所有你經歷的,你看到的,你讀過的,都把它濃縮沉澱再給朋友們講出來,這些內容也在時刻塑造著新的自己。
- 真實經歷復盤:你經歷的種種,做對了什麼,做錯了什麼,公之於眾,讓大家從這裡收穫。
- 謙遜有禮:高高在上的人沒人喜歡,有經驗又接地氣還樂於分享,往往更討人喜歡。
- 行業洞見
- 實踐行動派
- 數據驅動
閱讀筆耕 🙋 IMO:把「招式」與「心法」一起服用
上一篇策展貼文是關於 IG 經營的「心法」,大方向的指導原則居多。所以我們也揀選選了一篇關於 X(推特)漲粉的觀察。
不同用戶族群形塑了不同的表現形式!相較於 IG 上短影音打得火熱,來到 X 大家比拼的重點回歸到文字內容本身。這篇貼文列出更多實打實、投入書寫時馬上就可以使用到的「招式」,和前面提到的「心法」一起搭配,相得益彰。
❏ 沒人討厭你,問題就大了 by 謝章升
- 你的廣告至少要出現幾次,客戶才會買?
兩周內,同一個人看到超過 11 次。
- TA 厭惡我的廣告怎麼辦?
你重複出現,終究會愛你的就會因此愛上你,終究討厭你的也會因此而隱藏你。那很好啊!大家都待在自己的同溫層,彼此不打擾。
閱讀筆耕 🙋 IMO:被討厭的勇氣
不管是人際關係,還是行銷廣告,甚至是發表(聊天室/貼文/文章)觀點,我們都需要建立起「被討厭的勇氣」心態建設。
要注意的是,被討厭的勇氣並不是「做自己」的無限上綱——讓我不舒服的,我就通通忽略——而是意識到「課題分離」接納自己無法、也不需要改變對方,也知道不需要為了迎合對方,而勉強自己改變。
Matters 文章推薦策展
❏ 物件筆記|快樂兒童餐 by 鋼哥
⋯⋯之所會有這項舉動(移除了快樂兒童餐包裝盒上的標誌性微笑符號),英國麥當勞官方表示委託相關機構從當地的調查發現,近一半(48%)的英國兒童感到保持快樂有壓力,即便他們並不真的開心。麥當勞製作了限量版包裝盒,為了告訴孩子:
You don't have to be happy all the time.
部分麥當勞提供「情緒貼紙」,讓孩子們表達內心的真實感受⋯⋯掃描限量版包裝盒上的 QR Code,可獲取針對心理健康議題展開對話的資訊。讓孩子了解,感到難過或哭泣並不丟臉,並鼓勵他們分享內心感受。

閱讀筆耕 🙋 IMO:性格與情緒,是彼此共融
這篇文章詳細梳理了麥當勞「快樂兒童餐」一路走來的定位與沿革,圖文並茂(讀起來更具帶入感),層次遞進。
雖然兒童餐逐漸與「快樂」脫鉤,但卻變得更環保、更永續、更健康——正視孩子們生理上以及「心理上」的健康:不管好的、壞的心情都是自己最真實的感受,為人父母應該體認到,讓孩子表達真實心情,遠比阻止他們不快樂更重要。
這令我聯想到我很喜歡的、皮克斯 2015 年動畫《腦筋急轉彎》中一個橋段。
動畫中的樂樂(joy)起初不明白憂憂(sad)存在的理由,總是要干預「不快樂」事件的發生⋯⋯但一起意外,他們倆在一起返回大腦總部的過程中,樂樂意識到,快樂和悲傷是一體的兩面,原來每種情緒之間不是互相排斥,彼此是共融的。理解憂傷,才能共情,雨過天青,展露歡笑。
不論是大朋友還是小朋友的意識裡,都住著不同的性格與情緒,我們都需要傾聽、接納他們,他們是可以整合與共融的,最終成為一顆健康的心靈。

性格與情緒彼此共融|《腦筋急轉彎》劇照

成為一顆健康的心靈|《腦筋急轉彎》劇照
❏ 獨旅紐西蘭拜訪世界上最孤獨的樹 by YY
雖然網路上數百千萬人都去看過瓦納卡那棵「世界上最孤獨的樹」,但沒人告訴你,日出時太陽從樹梢中探出頭,朝陽灑落湖面的時候跟黃昏完全是兩個世界(事實上,也沒人告訴你整個鎮的遊客都最愛擠在那棵樹前面)。
沒人能代替你在湖邊靜靜讀一本書,沒人能代替你遇上那些不可預期的對話。
icebee321 🙋 IMO:沒人能代替你親身體驗
文章為大家介紹紐西蘭的其中一面,雖然是一個短旅行,感覺作者收穫和吸收很豐富。
有一些人會感覺旅行是浪費金錢的活動,其實旅行表面是一場吃喝玩樂,但在遊玩時會漸漸了解當地的文化和市民的生活習慣。
旅讀從心 🙋🏼 IMO:獨旅 vs 有旅伴同遊
之前我沒聽過「世界上最孤獨的樹」,所以對會出現什麼樣的景色充滿好奇。
紐西蘭果然是自然風光著稱的國家,風景照都像電腦預設桌布一樣地美,兀自孤立在水面上的樹木自有一份遺世獨立的美感。而作者另補充一種取景的角度,發現幻想泡泡就破滅了,因為岸邊實在太熱鬧。
獨旅和有旅伴同遊的感覺很不同!獨旅時的自己似乎五感都擴張了,會更認真地體會周遭的人事物,尤其是心境會放開,更勇於與當地(陌生)人接觸交流,經驗又會更有趣新鮮。
創作者與數位生活
❏ 看了這篇,你就不用再去上任何的 GPT AI 課了 by Domyweb多米
你給予什麼樣的提示詞,它就會影響 AI 在回答時所參考的面向——通常提示詞的架構越精準,AI 在使用上就會越聰明(或說更符合你的需要)。
那「最好的提示詞」是長什麼樣子呢?去年,新加坡政府科技局(GovTech)舉辦了首屆 GPT-4 提示工程(Prompt Engineering)競賽,其中數據科學家 Sheila Teo 最終奪冠,並且她很好心的,發布了一篇《我如何贏得新加坡 GPT-4 提示工程賽》的文章。這篇就跟你分享一下她到底說了什麼。
- 上下文設置(Context Setting)
- 角色設置(Role Setting)
- 具體問題(Specific Question)
- 期望回答格式(Expected Format)
- 風格(Style)
- 語氣(Tone)
- 範例提示(Example Prompting)
- 多步提示(Multi-step Prompting)
閱讀筆耕 🙋 IMO:問題流程的抽象化
這些框架、模板只能保證回答品質的下限,使用時要多加留意。
提示工程背後真正重要的本質是「問題流程的抽象化」,將問題解決的過程提升到一個更高的抽象層次,是我們更在意要培養的能力。未來在面對複雜或新穎的問題時,能夠更從容地找到有效的解決方案。

創作者經濟與 Web3
❏ Bybit LaunchPool 你一定要懂的 5 個極限操作 by 閱讀筆耕
Launchpool 是一種代幣分發機制,通常由加密貨幣交易所或區塊鏈平台推出,將新項目的代幣分發給參與者,來推廣和支持這些新項目。參與者鎖定(質押)他們的加密貨幣現貨(最泛用的是「美元穩定幣」)來獲得這些新項目的代幣獎勵,所以也常被稱為「以幣挖幣」。
- 注意「每日上午 8 時」重置時間。
- 每日重置「前一小時」抵押借幣。
- 抵押借幣「活期」與「定期」各有優劣。
- 借幣完,記得馬上修改「貸款價值比」。
- 沒事的話坐等「自動贖回」。
閱讀筆耕 🙋 IMO:多參與正和遊戲
很多人對幣圈的既定印象是高波動高風險,其實這不是全部面貌,我們也能在幣圈找到穩健獲利的理財方式,而且報酬率優於傳統金融同型商品。
其中一種策略,就是多多參與交易所和項目方為了「拉新」(實現用戶增長)所舉辦的各種好康活動。你可以理解成 Web2 蝦皮購物當初為了拓展市場版圖,祭出各種撒錢、補貼的行銷預算,這樣的活動是 +EV(期望值大於零)的正和遊戲,把握起來!
❏ Web3 安全入門避坑指南|假錢包與私鑰助記詞外洩風險 by 慢雾科技
找真官網的能力不只在下載錢包時會用到,用戶後續參與 Web3 專案時也會用到⋯⋯建議新入門的小白先在推特上關註一些行業內的安全公司、安全從業者、知名媒體等,看看他們有沒有關注你找到的官方推特號。
但是我們還需要做多方驗證⋯⋯需要把剛找到的官網連結跟著透過其他管道(如 DefiLlama, CoinGecko, CoinMarketCap 等)找到的連結比較。
找到並確認好官網鏈接後,把鏈接保存到書籤,這樣下次可以直接從書籤中找到正確的鏈接,而不用每次都重新找和確認,減少進入假官網的概率。
閱讀筆耕 🙋 IMO:找真官網
這篇文章從 3 個議題展開,分別是「熱錢包下載」、「冷錢包購買」與「助記詞保存」,其中有段內文是描述「找真官網」的一連串穩健步驟,我把它 Highlight 下來分享給各位,學會這招不管在 Web3 還是 Web2 都好用。
電子報的最末,要向你預告 6 月 5 日晚上的【創作者經濟 IMO】線上語音活動,當天邀請到《愛鏈歐文》YT & Podcast 主理人 Owen 歐文笑長來作客。
❏ 初入幣圈,如何打造自己的「區塊鏈工具」瑞士刀 ft. Owen 歐文笑長

「區塊鏈工具這麼多,該怎麼接觸?」
「分析這些數據對投資有什麼幫助?」
「能不能為我精選幾款工具?」
歐文笑長長期參與各種 Web3 社區(鏈閃、區塊勢、Demihuman、Matters⋯⋯),擅長打撈並分析鏈上數據,註解成精美圖卡,讓人容易理解吸收;我們將向他取經,用問題導向的方式,為大家梳理區塊鏈工具使用的 101(one-o-one),讓大家都可以組出自己稱手的「瑞士刀」!
❍ 時間:2024/06/05(三)20:00(時長約 1 小時)
❍ 地點:Google Meet
https://meet.google.com/xcq-mgae-rbn
❍ 主持人:閱讀筆耕
❍ 嘉賓:Owen 歐文笑長
You don't have to be happy all the time.
不用一直保持快樂也沒關係。
——麥當勞兒童餐
Share
❏ 投資加密貨幣,懂這些就夠了!從新手到穩健獲利的全方位幣圈入門課
浩瀚的區塊鏈世界不是只有比特幣而已,如果你想要有系統地學習這些知識,並且不受人數、時間、場地(海外地區朋友敲碗已久)的限制,可以研究一下課綱,報名《鏈習生》平台這門新手友善的線上課程:
另一門課重視實戰,由美國私募基金分析師領軍的專業幣圈投資顧問團隊「呢喃貓」手把手帶大家從習得的知識基礎上,把一身的武功實際運用出來。
不論你是完全零基礎的投資小白,或是希望提升獲利能力的新手,都是最適合這些課程的學員;還可以在學員專屬 LINE 社群即時交流,閱讀筆耕也在群裡,歡迎前來與我相認!😊
結帳時輸入【創作者經濟 IMO】專屬優惠碼「IMO300」,都可以折減 300 元,讓我們在 Web3 世界裡一起成長學習,更要獲利!💪
❏ 主編後記:策展,是搭建 SLOPE 坡道
這個禮拜的(卡片盒筆記)永久筆記,我把 Tiago Forte 那支「策展心態」影片和《為什麼搜尋將被淘汰》書籍兩相比對,得到了 SLOPE 這樣好記的準則,再加入一些自己的詮釋。























