大家好,我是威力。
今天要來介紹的股票是蜜望實 8043 - 每日漲停系列。
前情提要:
- 我會從三竹資訊體系的APP裡,每日漲幅排行中的第一檔股票,選它來講講我對它的看法。
- 當日成交量要超過1000張,否則往下挑選。
- 僅供分享,並不包含任何投資建議。



結論:
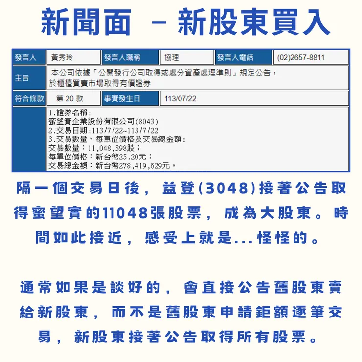
蜜望實自07/16大盤開始下跌時,看似要跟著系統性賣壓一起沉淪的樣子,而在07/22益登(3048)空降入股,蜜望實展現了蠻強的抗跌防守,甚至在大盤反彈的時候,買氣都還嘗試攻擊,相較於天時,個股其實非常強勢。
但是當你去看新舊股東買賣公告的行為時,卻可以發現到有一點點不太一樣的狀況,但實際上為何如此運作股票的轉換,處於資訊末端的我們其實不得而知。
這檔股票剛從低位發動,有能力在流程間找到切入點的,或許可以考慮少量介入,但如果沒有短線技術能力者,不建議參與這種已經發動的行情,畢竟主事者控盤的能力如何我們並不知道,敬畏且避之。
*以上文章及圖片內容僅作分享示範使用,並不包含任何投資建議。
喜歡我的分享或是想跟我討論,可以來IG看看聊聊喔。
https://www.instagram.com/tigeryu1101/



















