當我們思考漫畫故事、劇情腳本時,常會覺得創意難得、靈感枯竭,總會渴望靈光乍現的一瞬,好讓人順利創作。但陷入被動的局勢總是令人焦慮,截稿在即,大腦卻還是一片空白,這真的可以嗎?
時至2024,有許多不錯的文案、寫作AI工具都是串接ChatGPT API,證明了它的可發展性以及被依賴性。ChatGPT好用,但要怎麼用?在工作上又應該要依賴多少?這便是今天文章想要探討的問題。小編試想,ChatGPT雖然便利,但它很容易給出荒謬的答案,或者產出的文本不符期待,這或許是取材範圍廣泛所致,若能透過提示語縮限ChatGPT的發揮程度,是否反而提高文本的品質?例如以「英雄旅程」敘事結構限定ChatGPT,讓它照該結構撰寫文本,使用者同時也依著這結構反問、修改,或許能夠更快的完成一個故事。
一、 AI能提供的助力
有了AI的幫助,很多事情處理起來都會更加便捷,日常生活中也常見利用AI提升效率的例子,例如自動回覆訊息、AI客服等,這大大降低了人力的浪費,減輕人員工作負擔。
不過,隨著AI工具的廣泛使用,開始有人害怕AI取代人類的工作,在未來或許失業率暴增,人們難以謀生。
但以現階段而言,我們或許要先思考的是AI與人類之間的定位──AI可以是得力助手,但它不會是決斷者。AI可以撰寫、執行許多事,但這個項目能否通過,並順利往下執行,必須仰賴人類的判斷。
在使用ChatGPT時會發現,很多時候它給出的方向、答案,其實根本「搔不到癢處」,它好像回答了,但含糊籠統;它好像給出了不錯的故事,但又處處有別的作品的影子,讓人猶豫是否牽涉抄襲爭議。AI的數據多數來自網路,可能出現挪用其他作品內容的狀況,這需要人們進行進一步審核,就像在審查論文的相似度一樣。
另外,比起含糊的指令,具體的需求總是能得到比較準確詳實的答案,才能真正解決問題。有鑑於許多撰寫文案、發想故事情節的AI工具都是串接ChatGPT API,那麼還會需要回到一個問題:要如何向ChatGPT下指令,才能更有效率的得到自己想要的結果?
小編嘗試要求ChatGPT以典型的「英雄旅程」進行創作,希望能夠借助AI工具與典範式敘事結構,創作出激發人靈感的故事主軸。
二、什麼是英雄旅程
喜歡閱讀,對敘事故事不陌生的人應該多少都聽過英雄旅程(Hero’s journey)。它最早源自美國神話學家約瑟夫‧坎伯於1949年發表的《千面英雄》一書。坎伯指出所有故事的敘述方式,都依循著古代神話的模式:
「一個英雄從平凡世界進入冒險世界,得到了神話般的力量,並取得了決定性的勝利後,帶著某種能力從這個神秘的冒險中回來,和他的同胞共享利益」。[1]
約瑟夫·坎伯描述了英雄旅程的3幕17階段,所有英雄的旅程中所經歷的事情、精神狀態,都被歸攏在這些階段中,順序並不固定,可隨著情節更動而挪移。
英雄旅程受到不少人的推崇以及變化,直至2007年克里斯多夫·佛格勒修改為12階段後,才確立為經典的敘事結構。里斯多夫·佛格勒認為所有性質的故事,無論神話、童話、夢境、電影,都能找到基本元素,他以約瑟夫·坎伯的《千面英雄》延伸,發現英雄縱有千百種面貌、模式,但無非都是展開一段旅程,而這個冒險的過程往往有著難以排除的「必然」存在。將這些元素轉換成公式,也同樣可以套用在現代劇、喜劇、愛情故事裡,是相當典型的敘事結構。
下為英雄旅程12階段示意圖,由「平凡世界」開始,順時鐘方向前進,以「回歸」結束。

英雄的旅程12階段
三、英雄旅程各階段介紹
介紹「英雄旅程」各階段後,小編也會以家喻戶曉的〈灰姑娘〉(格林童話版)代入「英雄旅程」,製作一張示意圖。
(一)平凡世界 The Ordinary World
指主角習慣的舒適圈,是普通樸實的日常生活。當旅程即將展開前,這個平凡世界會被瓦解粉碎,迫使主角需要跳脫舒適圈。平凡世界通常象徵著故事開始前的序章,是使主角形象變得豐富立體的「故事背景」,人們甚至可以猜想,在這個「故事背景」下成長的人,他會擁有怎樣的人格?這也奠定了觀眾對於主角的性格想像。
(二)冒險的召喚 Call to Adventure
此階段開始出現整個故事的主線說明,也是能否抓住觀眾胃口的關鍵。在這個時候,需要向觀眾展示該故事的核心理念與元素,以及主角展開冒險的契機。對主角而言,這個冒險的召喚是打破平凡生活的利器,他會遭受衝擊,面對生活中巨大的變動。
(三)拒絕召喚 Refusal of the Call
此階段可以為故事帶來瞬間的緊張和衝突,也是主角從平凡到展開冒險的過渡期──他必須消化這段衝擊,並且抉擇。這個拒絕通常是不會成功的(否則也不會展開接下來的旅程),但它呈現了主角豐富的心靈變化,也可以窺見主角在安逸、變化中掙扎,最終妥協接受的過程。它使故事出現層次,觀眾也能對主角的猶豫產生共鳴。
(四)遇見導師 Meeting the Mentor
主角在旅程中會遭遇千變萬化的事件,因此他需要不斷成長,才能面對接踵而來的考驗。在面對這些考驗時,主角可能受挫,或者被打敗,但在這時候,他們會遇到指引方向、打破僵局的導師。導師能化解主角的不安,是其面對弱點的關鍵,為之指引方向,重拾希望、勇氣,不再迷惘。
導師可以在任何階段反覆出現,也可以是任何人(如父母、朋友、敵人)任何物體(物品、建築物等)或者現象(夢境、回憶)。我們可以廣泛的定義為:只要是能對主角思想體悟、經驗能力上產生正向影響的,都能以導師稱之。
(五)跨越第一道門檻Crossing the Threshold
這個階段意味著真正脫離原本的平凡世界,也是正式進入英雄旅程的環節。故事通常會先有過渡情節,預告著遠離平凡世界,也暗示著即將出現在這段旅程中的冒險元素(敵人、困難),觀者藉此開始改變心態,期待主角即將遇到的考驗。
(六)試煉、盟友、敵人Tests, Allies, and Enemies
試煉、盟友、敵人揉雜了英雄旅程中讓主角不斷成長、改變的關鍵元素。試煉可以讓人越挫越勇,逐漸提高能力,展現主角的成長曲線;盟友則擴大角色陣容,讓主角單打獨鬥,體現出團結合作的重要;敵人站在主角的對立面,是故事中製造衝突的始作俑者,他們也有自己的價值觀、立場,故事可能呈現他們之所以為惡的思考,讓他們的形象變得豐富立體。
(七)逼進洞穴最深處Approach the Inmost Cave
隨著主角經歷試煉、獲得盟友、對抗敵人,故事的發展也開始誘使主角面對他們的恐懼、衝突。
(八)苦難折磨 The Ordeal
主角之前經歷許多考驗,這些挑戰都是為了終極磨難所做的準備。雖然主角在「最深處的洞穴」已經有所成長,但面對「苦難折磨」仍然會亂套,因為層出不窮的挫折會摧毀他們過往的信心,這個磨難比過往任何挑戰還要棘手,讓人失去勇氣與希望。
(九)獎賞(掌握寶劍)The Reward
在主角歷經磨難,跌落谷底後,往往需要借助一些東西幫助他擺脫深淵,而這些東西稱之為寶劍或是獎賞,比較常見的是特別的武器、丹藥、知識、經驗、與好友(或親人、夥伴)的和解,這些都是主角能夠逆轉勝的極大關鍵。
(十)歸返之路 The Road Back
獲得獎勵後的主角往往如有神助,但故事並不會就這麼順利到最後,必須要讓主角面對更險峻的困境,讓他們承擔更大的風險,才會將故事推向另一個高峰。觀眾這時候面對這樣巨大的困難,會更好奇主角的英雄旅程還能怎麼逢凶化吉。
(十一)復甦 The Resurrection
這個階段會展現主角的成長曲線,向觀眾揭示主角從平凡世界展開英雄旅程的變化,還有莫大的收穫。此時,主角過去的辛勤、努力、付出大多會開花結果,在他面對最後的對決時,可以有度過一切的本錢。該階段往往是情感最豐富,最適合宣洩的時刻,讓觀眾到了這個階段,會隨之感動、憤恨。
(十二)回歸 The Return
在最後,主角要回歸平凡生活,並且步入結局,告知觀眾,故事迎來了尾聲,英雄旅程也告一段落。在回到平凡世界後,主角大有成長,日子或許仍一成不變的無趣,但他的心靈已經茁壯堅定,不會再受蠱惑。這時觀眾也會好奇,回到平凡的主角,又是怎麼去面對未來的?這個階段便會交代這些「後來」,讓觀眾的情緒在宣洩過後得到沉澱,最後趨於平穩。
下圖為〈灰姑娘〉的英雄旅程示意圖:

〈灰姑娘〉英雄旅程示意圖
四、示範
若我們想要讓ChatGPT為我們撰寫一個比較穩定的故事腳本,我們可以透過明確的提示語(像是敘事結構)進行限制。
例如,我們以〈灰姑娘〉當參考,構想一個大概的背景:一個喪母的女孩,在繼母進門後遭受欺負,父親卻很是冷淡,沒有保護女孩。女孩選擇默默承受一切,為了家庭和諧忍氣吞聲,最後收穫愛情。
以此故事背景要求ChatGPT撰寫符合「英雄旅程」敘事結構的故事。為方便檢視,小編以圖表呈現:

ChatGPT操作1
小編用紅字標示出這個故事的瑕疵之處:

ChatGPT操作2
接下來可以依照不夠具體的部分向ChatGPT發問,請它完善設定。首先是「2.冒險召喚」,小編向ChatGPT要求「該段不夠具體明確,能再幫我完善嗎」,因此得到修改後的內容:

ChatGPT操作3
我們也需要弄清楚「潛在的黑暗」為何,小編問「該段的『潛在的黑暗』是否有其他伏筆」,得到以下內容:

ChatGPT操作4
接著是導師的身分與指導,希望可以得到更具體詳細的內容。小編透過這段下的指令為「能幫我明確導師身分以及給予什麼指導嗎?」,以下是修改後內容:

ChatGPT操作5
在「5.跨越第一道門檻」,我們需要一個較明確的事件當作契機,讓人注意到女孩開始成長、踏入冒險。因此小編要求「能否具體說明女孩反抗了繼母的哪一個暴行」,下為ChatGPT的修改:

ChatGPT操作6
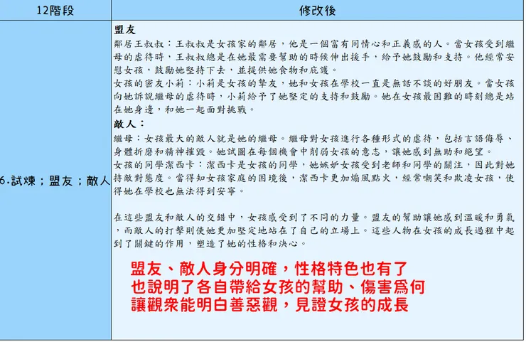
「6.試煉、盟友、敵人」,試煉很清楚就是女孩反抗繼母的過程,但盟友、敵人都不夠明確,小編要求「能否具體告訴我盟友與敵人的資料,以及對女孩的幫助、傷害」,下為修改後內容:

ChatGPT操作7
接下來我們還需要知道,在這個對抗繼母的過程中,女孩究竟在不安、害怕什麼,因此小編詢問「能不能具體告訴我,女孩的恐懼和不安是什麼」,以下為ChatGPT的修改內容:

ChatGPT操作8
「8.苦難折磨」應與「5.跨越第一道門檻」有所區別,應有循序漸進之感,小編於是要求「可以幫我把這個與繼母的對抗與5.跨越門檻作出區別嗎?應有循序漸進」,一開始ChatGPT的內容仍然籠統,甚至提及女孩保護弟弟的敘述,但在原先設定中並未提及弟弟存在,因此請ChatGPT去掉弟弟或其他家庭成員的寫法,才有了「鄰居女兒」這個人物,以下為修改後內容:

ChatGPT操作9
在「10.歸返之路」中,我們需要知道女孩回歸的「平凡世界」是怎樣的定義,因此小編請ChatGPT定義:「可以幫我定義一下女孩即將回去的平凡世界會是怎樣的嗎?」一開始內容是先定義平凡世界為「原本日常,比如居住的村莊、城市、社區」而在這個平凡世界中,女孩與父親修復關係,與鄰居、好友關係良好等,雖然內容有符合期待,但段落割裂,因此又請ChatGPT融合這些句子,將之濃縮成一段,才有以下內容:

ChatGPT操作10
在「12.回歸」中,女孩的表現結局有些倉促,因此希望ChatGPT「更完善這段敘寫,另外,去掉『英雄主義』這個突兀的句子」,下為得到的修改結果:

ChatGPT操作11
讓ChatGPT修改過後的文章明顯更具體詳細,也有很多可以再延伸討論的議題。當然,仍然存有一些明顯的瑕疵,例如文章中不斷強調「回歸」,但女孩並未真的離開村莊,她的「回歸」是抽象的才對,文章所使用的回歸反而是具體指向。但這部分瑕不掩瑜,使用者可以自行潤飾調整。還有設定背景時明明寫有「收穫愛情」,但在故事最後變成以「找到愛情」一語帶過,這地方也需要使用者斟酌修改。
總的來說,英雄旅程的12個階段並非固定不動的,可以反覆出現,或依情節調整次序,因此在該結構中,使用者可以自由按照自己心意修整事件的先後順序,並且確立時間點,而後按照主軸開始「開枝散葉」,逐漸擴大敘寫。
透過ChatGPT的幫助,使用者可以很快得到擁有「英雄旅程」結構的骨幹,隨後使用者要往骨架加上「肉塊」(可視作故事裡的各種細節、設定),逐步雕塑出符合心意的人物,寫出有人的思考、人的情感的故事劇情。
五、結語
使用「英雄旅程」敘事結構套用ChatGPT的優缺點:
1. 不一定能完整跑出英雄旅程12階段(劣)
有時候雖然已強調要以「英雄旅程」12階段進行撰寫,但ChatGPT可能給的故事段落不足12階段,這時需要反覆強調必須產出符合12階段的故事。
2.文章脈絡會比較不離譜(優)
文章脈絡因為已經有敘事結構進行限縮,所以故事的走向不會太跳脫框架。
3.具體度不夠,需要反覆提問確認(劣)
ChatGPT產出的故事很多時候具體性不足,人物、時間背景、事件等都只是輕描淡寫待過,使用者需要一一進行反詰。
4.反問的過程中可以發想其他議題、故事情節(優)
不可否認,在反詰的過程中,ChatGPT會將故事逐漸豐富完整,同時使用者也能從隻言片語中得到靈感啟發,這對故事腳本的撰寫有很大的幫助。
5.需要審視內容是否合乎邏輯(劣)
文字使用上還是需要使用者審視,內容、用語是否合乎邏輯,有沒有誤用的地方。
----------------我是分隔線----------------
在使用ChatGPT時,許多人會苦惱如何下指令,思考該給予怎樣的提示語才能得到最符合期待的結果。小編認為,與其全交由ChatGPT發揮,不如縮限範圍,更有效率的使用提示語。例如本篇文章所示範的,透過經典的敘事結構「英雄旅程」來限定ChatGPT撰寫文本的脈絡,讓它能夠遵守「規則」撰寫故事腳本。這個方法雖然還需要使用者回頭審視文本內容,但至少已省略了「從零到有」的陣痛期,讓故事腳本的產出更有效率。
六、後話
關於AI無法像人類思考的一個原因,在於AI仰賴數據的多寡、模組的設計,實在很難做到人類那樣,隨著不同成長環境、事件經驗而有千百種思維改變。同時,人類的思考與情感常常與回憶、感官纏繞,難以獨立討論,這也增加了AI要完美模仿人類的困難度。
若以文本創作為例,在《分歧者》中,結局投下了震撼彈,書評、讀者皆認為這是「十分有勇氣」的結局。人們喜歡HE(Happy Ending)勝過BE(Bad Ending) ,但BE帶來的壯烈、慘痛、遺憾,有時是作品點睛之處。有時甚至會因為立場轉換,出現「對主角而言是BE結尾,但對故事主軸而言卻是HE」的矛盾結果。
AI經過無數演算、吸收,它們能從數據判斷HE、BE帶來的市場反饋,可以預期HE與BE各自帶來的效應,但AI不能知道一個故事從開始到後面結局的必然性、偶然性與不可預期性。
必然性,是人物設定上不能OOC(Out Of Character)的特性,但真實的人類會因為經歷的事情而有性格扭曲、變化的可能(年輕一輩會稱這種變化為:黑化)。
偶然性,人類會有偶然的靈光乍現、實驗性質的寫作,這對AI來說不太可能出現。
不可預期性,任何未知的可能都會影響一部作品的質量,改變人物的走向,甚至可以說當人物被設定得極為成功時,不是作家怎麼寫,而是這個人物怎麼想。就像〈葬送的芙莉蓮〉中,勇者欣梅爾敢為天下先、自戀、專情、溫柔、體貼、細膩的形象深入人心,在對他足夠了解的程度下,讀者不由發出「勇者欣梅爾就會這麼做」的感慨,並形成一個「流行梗」[2]。這已無關漫畫家如何設定勇者在這個作品中的定位,而是讀者根據對欣梅爾的共同認識與想像,得出的定論。
AI當然可以透過數據演算,認知到怎樣的情境可能會出現「勇者欣梅爾就會這麼做」的句子,但是人類玩梗時的諧趣,大概是AI現階段還無法理解的部分。
by琪的部首是玉
[1] Campbell, Joseph. The Hero with a Thousand Faces. Princeton: Princeton University Press. 1949: 23.
[2] 正常的使用情況為:當展開符合英雄形象的行動時,就很適合用「勇者欣梅爾就會這麼做」語境;但因為讀者清楚欣梅爾對芙莉蓮的迷戀,就會有玩梗的狀況,例如:cos展上,欣梅爾扮相的人拿著相機瘋狂替芙莉蓮扮相的人攝影,並宣稱「勇者欣梅爾就會這麼做」,讓人啼笑皆非。
























