元首遇刺本來就不是一件常見的事,就算是狂熱鐵粉也有可能讓偶像刺死,例如許多知名藝人皆是如此。川普遇刺是頭條新聞了,現在瘋狂報導再加上前陣子才在辯論會上展開80歲以上的老先生在鬥狗嘴。與其在1700檔股票找出股王,不如一起加入指數型投資ETF或者期貨與選擇權。選擇權在未來會變成耀眼的明星,請儘早來方格子這邊學習。
川普最新聲明證實 他「右耳上部」中彈,畫面有點血腥,請要好心理準備
https://news.cnyes.com/news/id/5637819期貨界的老前輩的前輩,在遇到319槍擊案的時候,連躲都多不了。一堆法人平倉斷頭,於是期貨的制度慢慢改成夜盤與選擇權的操作。但是夜盤還是等到2017年才有,你看我們的期貨與選擇權市場歷史發展多慢????
用政治制度的眼光來看,槍擊案一事還有諸多鐵粉願意挺到底,這就如同台灣的韓國瑜炫風。但是川普的政策簡直是雙面人,他對於烏克蘭戰爭與北約組織恐嚇說:使用者付費,要打贏就要多多買武器,川普跟普丁關係好,這是不爭的事實,但是自從歐巴馬政府施行「戰略再平衡」的國防政策之後,他的偉業就是擊垮恐怖組織,而且在情報室觀看。然而川普則是不一樣,他什麼都要拿,讓美國再次偉大MAGA(Make America Great Again),只要川普一上任之後就會重要美國科技業龍頭之一特斯拉的馬斯克當經濟顧問,你看兩位狂人在一起搞科技,這代表著新時代的來臨,在天空上佈滿上萬顆的星鏈就是一個國力的表現。不可能有一位候選人甘願自己被槍殺,大家都追求請次於上帝之般的頭銜與榮耀。
因此我不認為是自導自演,但這也隱形的回覆了美國中國俄羅斯的情報系統越來越發達,前日本首相安倍晉三遇刺身亡就是世界各地特工的表現。川普槍擊案一次,必然是兩黨之間共同要面對的問題,拒絕暴力,也需重新建置總統候選人的保護作業流程!但槍擊案絕對對於中間選民與傳統的搖擺州有巨大的影響力,因為時間快到了。會去投票的人幾乎是30歲以上的公民。年輕人要站出來,可是需要極大程度去攏絡知名平台:臉書、google、IG、thread、小紅書等等平台,勇敢在資訊作戰之中避免被中國用語或者中共極權主義的意識形態所洗腦(認為中國好棒棒,美國爛死了,沒有健保,人人有槍等等問題,來醜化美國)
先談談台股吧,這個重磅新聞,我預估期貨開盤絕對難看,有三套劇本可以觀察。
以上是2024.7.8的預估盤評斷,結果隔幾天就應驗好幾百點的大獲利空間,你想學嗎?來吧!學費才4000元,有人一天就回本了,如果是私下轉帳給我優惠更多,至少多省下10%,請email: forbetterfuturlife@gmai.com
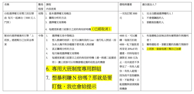
https://vocus.cc/pay/salon/monthly/645345c1fd897800018c8aec?planId=668dc135fd89780001f3297f&fromPage=salon
第一套劇本:搶反彈,夜盤高點在24184,收盤在24055。明天必然先大跌300-600,這時候搶喝可樂不錯。這時候不要用價差單,一口一口分批進場,期貨低點的參考低點有兩個:23790、23500,對,你沒看錯,這是300-600之間的巨大利潤。
第二套劇本:多頭軋空指數開高走高一路壓空頭,這是突破買進策略(以後會交代),因為川普不是被重擊要害之處(抱歉,我希望大家健康。端看全職三王的表現就知道了。台積電漲5塊就貢獻加權指數40點,非常大!因為美國總統出大事會影響後來的辯論表現,而且多頭可以藉機用這種方式開始倒垃圾獲利了結給散戶,讓散戶自己去接刀。想玩可樂的人可以在23960-24000之間做選擇權買方。由於我的電腦是apple 因此無法用分析軟體看K棒,有人知道可以下載的話請告訴我。
第三套劇本:開低繼續殺低,多頭最愛這樣了,因為散戶想接更多刀子,順便變成洗網工。做空單的人在遇到23724記得回補空單,現在指數的斜率呈現45度角,慣性未改變,只是上下洗刷超級嚴重。均線發散多頭排列是好事,回測一下或再回測一次更好,選擇權可以搶便宜貨。
第四套劇本:長達四個月的盤整時期,因為各方人馬都在賭,股市會維持住,大家都具備有風險意識。巴菲特的持有水位也來到高峰了,他現在現金滿滿。
已經是A班舊的成員,如果你們願意持續追蹤我,還有訂閱我,我會用方格子的私人模式給大家看,這就可以解決介面上切換的問題。當然,一樣採取月訂閱制度,價格更甜。請耐心等候我把許多策略全部翻新,以及心法的鍛鍊與奧義,這需要花一個月至兩個月的時間,畢竟我還要每天寫盤前稿,非常燒腦袋。
想加入的人,請直接來上課,我會親自陪伴練習,讓你從無到有學會整個交易方法與策略及心法。https://vocus.cc/pay/salon/monthly/645345c1fd897800018c8aec?planId=668dc135fd89780001f3297f&fromPage=salon




























