區段徵收是指政府以公共利益為目的,徵收一個區域內的土地,並將其重新規劃分配給原土地所有權人或其他受益者。市地重劃則是指由土地所有權人自願參與,將一個區域內的土地集中辦理重劃,並按比例分配給各參與者。
區段徵收與市地重劃是兩種不同的土地利用方式,其目的都是為了促進公共利益或改善土地使用效率,但其執行主體、適用範圍、分配原則、補償方式等都有所差異。區段徵收是什麼?
區段徵收是指政府以公共利益為目的,徵收一個區域內的土地,並將其重新規劃分配給原土地所有權人或其他受益者。
市地重劃是什麼?
市地重劃則是指由土地所有權人自願參與,將一個區域內的土地集中辦理重劃,並按比例分配給各參與者。

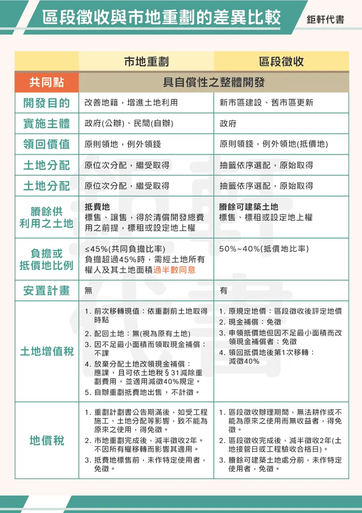
區段徵收與市地重劃的差異?
區段徵收與市地重劃都是政府為了促進公共利益或興建公共建設,依法向特定區域內的土地所有權人徵收私有土地,進行重新規劃與整理的方式。兩者的主要差異如下:
- 區段徵收的舉辦主體限於政府機關,市地重劃則可分為政府的公辦重劃與私人自辦重劃。
- 區段徵收的土地所有權人可以選擇領取土地市價的現金補償或「抵價地」,也可參與完整土地開發規劃,並於開發後申請按權利價值領回規劃完成、公共設施齊備的可建築用地。市地重劃則只能分配土地,不得領取現金補償。
- 區段徵收通常會牽涉土地使用變更,例如由農業區變更為建築用地,或工業區變更為住宅區、商業區等。市地重劃則只能適用在都市土地,不牽涉土地使用變更。
- 區段徵收以補償地價(抵價地)方式發還原地主土地,最少40%,經農地重劃地區不得少於45%。市地重劃則須發還原地主土地最少55%。
區段徵收的流程大致分為四個階段:
- 計畫階段:政府制定區段徵收計畫,並經相關機關審查通過。
- 公告階段:政府公告區段徵收計畫,並接受土地所有權人的意見陳述或申訴。
- 徵收階段:政府依法徵收土地,並支付補償金或其他補償方式。
- 分配階段:政府依計畫將土地重新規劃分配,並交付給原土地所有權人或其他受益者。

市地重劃的流程大致分為四個階段:
- 籌備階段:政府或民間團體會針對特定區域內的私有土地提出市地重劃計畫,並進行土地所有權調查、現有建築物及改良物評估、土地市價查估等作業。
- 計畫審議:政府會依據都市計畫或其他目的事業之需要,審核市地重劃計畫的公益性、合理性、可行性等,並召開公聽會、協議會等,徵詢相關人員的意見。
- 土地分配:政府會依據市地重劃計畫的內容,計算徵收後的土地價值及每位地主的權利價值,並通知地主前來抽籤並依序選擇分配的土地。
- 土地開發:政府或民間團體會在所有公共建設完成後,辦理土地所有權登記或變更登記,並處分剩餘的土地。

區段徵收與市地重劃的優缺點如下:
區段徵收與市地重劃的補償辦法也有所不同。區段徵收的補償金是根據政府公告的公告現值來計算,而市地重劃的補償金則是根據市場價格來計算。
區段徵收
優點:可以領取現金或領回土地,並享有土地價值增漲與稅賦減免等效益。
缺點:要滿足區段徵收要件容易,可能導致徵收濫用、財團炒作、補償金不公等問題。
市地重劃
優點:可以提升都市品質與環境美化,並促進民間參與公共建設。
缺點:只能分配土地,不能領取現金,且目前無明文規定安置計畫措施。
此外,區段徵收的補償方式除了現金外,還可以選擇股份、新建物或其他方式;而市地重劃的補償方式則只能選擇新建物或現金。
區段徵收權利價值計算
抵價地與區段徵收權利價值計算,是一種用來確定徵收後土地所有權人能領回多少土地的方法。它主要有三種計算法:
計算區段徵收前價值:
徵收前土地的市場價格,加上其他補償費用,如農作物、地上物等。
計算區段徵收前價值 = 「(徵收前單位地價*徵收前土地面積)+其他補償費(農作物、地上物)
土地價值換算:
將徵收前價值轉換成徵收後的比例,再乘以區段徵收後的總地價,得到徵收後能換回的土地價值。
先算出「徵收前土地價值/總需補償土地價值」,再按「所得出之比例*總地價地價值」取得區段徵受後可換回的土地價值
可領回土地面積計算:
徵收後能換回的土地價值除以區段徵收後的單位地價,得到徵收後能領回的土地面積。
可領回土地面積計算 = 「徵受後可換回的土地價值/區段徵收後地價」
區段徵收可以拒絕嗎?
區段徵收是政府為了公共利益或開發建設的需要,依法向特定區域內的土地所有權人徵收私有土地,並重新規劃整理的一種土地徵收方式。
區段徵收的土地所有權人可以選擇領取現金補償或領回開發後的可建築用地(抵價地)。
如果您的土地被納入區段徵收的範圍,您可以在政府公告期間提出異議或申請行政救濟,但您沒有拒絕參加區段徵收的權利。
如果您不同意徵收,或者不想領取現金補償,您可以在期限內申領抵價地,以保障您的權利。時間絕對是其中的關鍵,若有任何的疑義務必在公告期間提出,否則就會被視為默認計畫執行的正當性,變成都市發展下被犧牲的少數。
如果您未在期限內申領抵價地,那就只能領取現金補償,並失去土地所有權。
區段徵收的好處與弊端
優點:可以讓土地所有權人參與土地開發,並享有土地價值增漲、公共設施完善和居住環境提升的效益。
缺點:可能會侵害土地所有權人的權益,或者被政府或財團濫用,導致土地炒作、補償金不公等問題。
不論地主選擇徵收後收取補償金或領回土地,皆享有免徵土地增值稅、區段徵收後第一次土地移轉及兩年內地價稅的減免。
如何選擇適合自己的方案呢?
這要視個人的需求和條件而定。
一般而言,如果你的土地位於政府規劃的區段徵收範圍內,且你對政府的補償金或其他補償方式沒有異議,那麼你可以選擇區段徵收!
如果你的土地位於市地重劃範圍內,且你願意與其他土地所有權人合作,那麼你可以選擇市地重劃。當然,這些都只是建議,具體的決定還要視個案而定。

以上是 什麼是區段徵收與市地重劃?流程及補償辦法?優缺點是什麼?提供 區段徵收與市地重劃的差異性介紹 教你了解 區段徵收與市地重劃作業流程 與補償辦法 的詳細介紹
若有土地增值稅、贈與稅、平均地權條例的疑問或農地貸款的需求?
歡迎撥打24H諮詢專線:0908-927682 或是 LINE 線上諮詢 與我們聯繫,讓鉅軒代書助你一臂之力。
注意:合法的貸款公司在撥款前是不會向你收取任何費用的。合法的貸款公司在對保之前並不會需要你的身分證證件的也不需提供存摺培養進出記錄的。







