浴室暖風機是有必要的嗎?還是以排風扇或除濕機取代就可以了呢?
浴廁是生活當中相當重要的一處機能空間。但他的存在卻一直有個麻煩的問題:長年處在一個潮濕的狀況下,不僅清潔上麻煩,連帶濕悶的空氣也會讓浴廁空間使用的舒適性大打折扣。許多屋主在安排浴廁設計時,就會加裝讓浴室保持乾燥、通風的設備,不僅能減少因浴廁長期潮濕延伸的負面影響,對於有長輩的家庭而言,也是銀髮友善的重點設備。
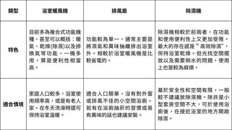
浴室暖風機、排風扇和除濕機應該選哪個?
說到浴室除濕換氣三寶,大家通常會想到「浴室暖風機」、「排風扇」以及「除濕機」。但這三者在諸多網友使用後,發現各自使用的優缺點與功能也不盡相同,今天特別整了這三者的特色讓大家參考,如果是你,你會選擇哪一種呢?


由以上比較不難看出,論便利性、功能性以及對於長輩友好三種角度來說,浴室暖風機確實是首選,也難怪有許多網友討論:浴室最必裝的設計一定是浴室暖風機。但是問題來了,浴室暖風機的品牌、型號、單一或複合功能的機型相當多元,究竟要如何選擇?繼續往下一起看「浴室暖風機」重點的大集合吧!
如何選擇適合自家的浴室暖風機品牌?
市場上較常被討論到的浴室暖風機品牌,包括「TOTO」、「阿拉斯加」、「台達」、「樂奇」以及、「Panasonic」等五個品牌。而這五個浴室暖風機品牌也各自有不同的特性也有擁護者,今天就帶大家一起來了解。
再怎麼精緻的浴廁空間,還是需要靠浴室暖風機設備來保持乾燥,避免滋生霉菌;不僅能提升使用時的舒適度,也能較好清潔,並常保如新。
浴室暖風機選購應該注意什麼?
1.功能性是否符合需求?
雖然號稱為「暖風機」,但普遍來說會包含到複合式的功能,例如:排風、換氣、涼風以及乾燥等等,一機可以同時擁有不同的功能訴求,可依預算、家庭成員的需求選擇。
2.依據坪數適配不同效能的浴室暖風機
若安裝無法滿足坪數適配需求,也是白搭。而浴室暖風機的效能與「坪數」大小相關,需依照坪數挑選適配合用的款式。
3.挑選有保障、口碑且售後服務佳的浴室暖風機品牌
品牌力後代表著是信用及消費者口碑,建議可以挑選市場上常見且口碑表現不錯的浴室暖風機品牌,購買更有保障。
4.安裝的空間是否符合該有的硬體條件?
為了安全起見,浴室暖風機需評估用電狀況,並建議需使用「專用迴路」。
浴室暖風機品牌-TOTO
TOTO這個品牌相信大家都不陌生,從日本起家的TOTO,最著名的是以高品質的衛浴設備和創新技術而聞名,而他的浴室暖風機,也是有很多愛用者喔。在浴室暖風機詢問的品牌中,TOTO相對來說整體單價較高,但憑藉著TOTO在衛浴設備上的質感、美感和獨特性,很多屋主也是願意為他的顏值和品質買單的,是一個可以為空間加分的精緻電器單品喔。
TOTO浴室暖風機實際應用案例分享:
浴室暖風機品牌-阿拉斯加
阿拉斯加品牌,可以說是通風換氣產業的先驅與引領者,其歷史悠久,更擁有超過70年的專產銷經驗。旗下一系列的家用設備,包括無聲換氣扇、暖風乾燥機、全熱交換器等,已成為全台家戶不可或缺的設備。特別一提的是,阿拉斯加許多系列產品,也獲得了多項國家級認證,包括MIT微笑標章、台灣精品認證、節能標章等……是受到許多消費者信賴的品牌之一。
浴室暖風機品牌-台達
台達為全球性的台灣電子大廠,其技術以及口碑更無需多言,其投入在電子設備的專注與全能性也造就一條龍的好品質。除了品質能夠經得起消費者的考驗,在獎項上面也是獲得相當多的肯定。相較於前幾項品牌,台達的費用上更精省,可說是浴室暖風機的CP值之王。
台達浴室暖風機實際應用案例分享:
浴室暖風機品牌-樂奇
樂奇一直以來也是相當專注於開發家用電器的品牌,而想到樂奇更會讓許多人直接聯想到「浴室暖風機」商品。大約萬元左右就可以入手品質不錯的浴室暖風機,樂奇對於許多預算有限的家庭而言,也是經濟實惠的選擇。
浴室暖風機品牌-Panasonic
Panasonic(國際牌/松下電器),為日本知名的全球電器品牌大廠;該品牌的產品涵蓋了多個領域,包括消費電子、家電、工業解決方案等。相較於TOTO同為日系品牌,Panasonic算是主打在中價位市場;喜愛日系品質又希望帶有CP值,又或是本身是品牌的愛好者,這絕對會是優先選擇。
以上各品牌資料來源皆參考自品牌官網、電商賣場等。可能依機型不同,價格及實際商品功能可能有所不同,詳情請洽以各經銷商為主,本資料僅供參考。
Panasonic浴室暖風機實際應用案例分享:
由以上的分享作品不難看出,現在的浴室暖風機,不僅強調多功能性,其設計感也日益提升,為的也就是讓必須安裝的電子儀器更能融入整體室內設計的美感。家的質感除了在公領域可以讓人感受到,在許多不經意的私人空間,若是能注重這些細節,絕對能讓生活的幸福舒適感更提升喔。































