計畫帶狗狗出國去日本,可以透過NACCS系統線上提交入境申報及出境檢疫申請,這篇文章將一步一步帶您使用NACCS系統申報出入境資料,並取得入境所需的「届出受理書」,及出境的檢疫申請,內容超級完整,幫您輕鬆完成所有手續!
Ⅰ. NACCS入境申請教學
準備申請所需電子文件(紙本請先拍照或掃描成電子檔備份)
- 狂犬病疫苗接種證明(需完整施打2劑,並符合間隔要求)
- 狂犬病抗體檢驗報告(血清檢測需在台灣合法機構完成)
- 寵物登記證(含有寵物晶片號碼、寵物基本資料)
步驟一、登入NACCS系統

登入NACCS系統
根據上一篇文章(註冊NACCS),我們已經申請好了NACCS的利用者ID和密碼,請輸入此帳號密碼及下方數字驗證碼,登入NACCS申報系統。
步驟二、提交新進口事前申報

NACCS登入後的首頁
- 點選犬、猫、きつね、あらいぐま、スカンク右方的箭頭展開內容
- 選擇「新規に輸入事前届出を行う」申請新的輸入申報
步驟三、輸入申報基本資料

填入申請人資料
- 申請人姓名:用英文書寫護照拼音
- 申請人住所:用英文書寫台灣居住地址
- 電話號碼、E-mail會自動代入

填入寵物基本資訊
《寵物基本資料》
- 動物種類:犬、貓、狐狸、浣熊、臭鼬
- 用途:請選擇「ペット」,下方會自動代入「愛玩用/FOR PET」
- 輸出國:請選擇「亞洲ASIA/台灣TAIWAN」
※若從其他國家輸出,可能有不同的規範要注意!

填入運輸資訊
《運輸資料》
- 出發預訂日:請填寫班機出發日期
- 出發機場/港口:填寫出發機場英文,如桃園機場為TAIWAN TAOYUAN INTL
- 運輸型態:請選擇「攜帶品」(不管是託運或是手提,都是選這個),另外兩個是商業用途才會使用到。
- 搭乘航班/船班:請填寫出發搭乘的航班代號
- 抵達日本預訂年月日:選擇抵達的日期(如果是紅眼班機可能有不同的出發抵達日)
- 抵達日本機場/港口:選擇抵達的機場或港口

填入託運、收件人資料
《收件人資料》
這邊跟大家先解釋一下「屆出人」、「荷送人」、「荷受人」的意思:
- 屆出人:向相關機關提交申請或報告的申報人,也就是正在填寫的你。
- 荷送人:進行託運的人,通常寵物是跟著我們一起去,所以可以直接勾選第一個「荷送人の情報が届出者と同じ場合にはこちらにチェックしてください。」意思就是託運人和申報人是相同的,則不需要再填寫資料;若寵物是跟著別人去(掛在他人的機票下),就要再填寫託運人的資料。
- 荷受人:接收貨物的人,也就是在日本當地接寵物的人,以我們帶寵物去旅遊的角度,也一樣勾選第一個「荷受人の情報が届出者と同じ場合にはこちらにチェックしてください。」,表示接收人和申報人是相同的,也不用再另外填寫。
- 若有其他不同的情況,請按照自己的狀況填寫即可!
另外最下方的備註就看自己有沒有特別寫什麼,我是簡單寫了短期停留日期供參考,接著點選最下方「動物情報入力/Next」,開始輸入寵物的詳細資訊。
步驟四、輸入寵物詳細資訊

《動物情報》
首先要輸入跟著去旅行的狗狗資料,如果是攜帶複數寵物的情況,等這隻資料輸入完後,最下方還有可以填第二、三隻狗狗,請不用擔心。
- 寵物名:請用英文大寫填寫。
- 性別:直接選擇即可。
- 品種:可以直接按檢索,利用狗狗品種的英文搜尋,會自動代入。
- 年齡及生日:填寫出生年月日,如果不知道出生日期的話,直接填寫下方抵達時大約的年齡和月份即可。
- 體長/體高/體重:非必要,大概填寫即可。
- 毛色:非必要,用英文填寫即可。
- 過去一年間訪問過的國家和期間:只有指定區域需要填寫,台灣非必要。
- 要帶入日本的動物「是否在指定地區已經飼養了180天以上,或是自出生以來一直在該地區被飼養?」或者,「該動物是否曾離開日本,但在指定地區停留未滿180天後,再次入境日本?」:只有指定區域需要填寫,台灣非必要。

《個體識別情報(晶片等)》
- 個體識別方式:選擇第一個「マイクロチップ」,也就是晶片。
- 個體識別號碼:請填寫寵物晶片號碼。
- 植入部位:請填寫晶片施打的部位,可以請獸醫師幫忙掃晶片確認位置。
- 晶片種類:詢問獸醫師確認,我是不曉得阿妮的晶片種類,所以直接詢問日方檢疫所,他請我選擇「OTHER」。
- 植入年月日:施打晶片的日期。如果不清楚的話可以透過寵物登記證確認,現在線上的寵物身分證詳細資料中也有登錄日期,以這個日期填寫即可;另外日方這邊也會需要施打晶片的證明,沒有的話可以向獸醫院申請「寵物登記證」補發。
(阿妮就是在犬舍時已打好晶片,所以我沒有寵物登記證,直接請獸醫院補發給我) - 晶片規格:我一開始不確定所以勾選 わからない/Unknow,但後來日方請我改成「ISO規格」,也可以直接詢問施打晶片的獸醫師。

《狂犬病預防接種》
- 填寫最近一次施打的狂犬病疫苗資訊
- 填寫再前一次施打的狂犬病疫苗資訊
以上情報可以參考狂犬病抗體檢查報告中,獸醫師填寫的欄位。
《狂犬病抗體檢查情報》
- 抗體檢測採血年月日:填寫抽取血清的日期
- 抗體力價:選擇「0.5UI/ml以上」(要有合格才可以唷!)
- 抗體檢查機關名稱:點選「檢索/Search」,輸入國名即會自動跑出選項,台灣只有一個,所以請放心點下去!
- 抗體檢查機關地址:會自動代入
- 抗體檢查的抽血是在日本進行的嗎:請選擇「いいえ/No」
如果在之前也有檢查過狂犬病抗體的話,也可以在填寫抗體檢查2,沒有的話就空白即可!

《其他預防接種情報》
一般來說日本只要求接種狂犬病,所以其他不用填寫也沒關係!
《目的地情報》
- 目的地名:填寫飯店的名稱
- 目的地地址:填寫飯店的地址
《備註》
沒有什麼特別問題就跳過就不寫了!
※如果還有其他寵物請點選「次の動物へ/Next Animal」,沒有的話直接選擇「届出內容確認へ/Next」申報內容確認。
步驟五、確認申報資訊

這邊可以檢查一下自己的申報有沒有問題,如果有的話可以點「確認·修正」進行修改,《添付ファイル情報》這邊若有其他需要追加的資料,如疫苗施打證明、血清檢測報告等可以在這裡上傳,可是因為最多只能上傳兩個檔案,所以我們不在這邊上傳,可以等申請送出後,另外發Email給該機場的檢疫所。
點選「届出/Notification」申請。
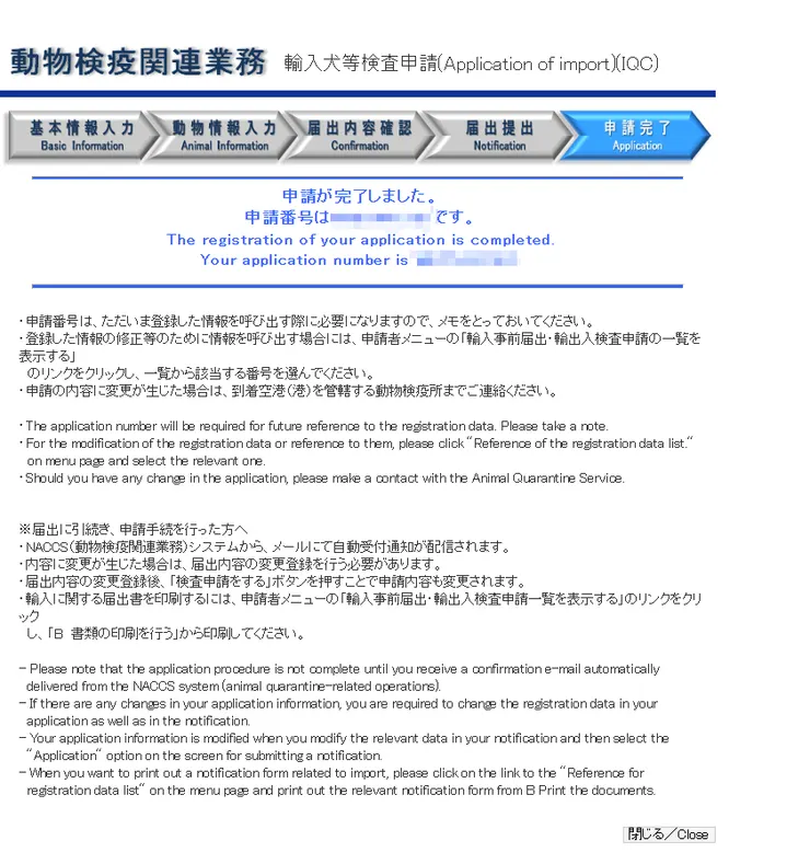
※以下開始因申請已送出無重複畫面,使用官方說明的畫質很低,盡請見諒。

在輸入犬貓時需要辦理檢查手續,所以我們要點選紅框中的「検査申請をする/Application」,點擊按鈕後,將會顯示對話框。點擊 「OK」按鈕後,申請將正式執行,並顯示 「輸入犬等檢查申請(Application of import)(IQC)」 畫面(申請完成)。

選擇「届出書印刷/Notification Print」,可以下載申報書的PDF檔案,請自行留存。

到這邊輸入申報就申請完成!
接下來看到申請完了頁面就代表申請已經完成送出,我會發Email給抵達機場的檢疫所(聯繫方式),提供以下資料請他們確認:
- 輸入事前届出書(上面儲存的文件)
- 狂犬病疫苗施打證明 x2張
- 狂犬病抗體檢查報告
- 寵物登錄證(或任何證明寵物有施打晶片的文件)
步驟六、收到「届出受理書」
以上資料都沒問題的話,日方會發送Email來說明你的輸入申請已經完成,可以到NACCS網站裡下載「届出受理書」,輸入申報的手續就算正式完成。

首頁中點選「輸入事前届出・輸出入検査申請情報の一覧を表示する」,可以看到你所申請的所有紀錄,如下圖:

申請一覽,輸入和輸出等都會顯示在這裡,寫到一半保存的資料也可以從這裡找到。
直接點選藍色的「申請編號」,就可以進到以下畫面:

輸入申請確認後,可以下載列印各種資料
可以看到-B項書類印刷,點選以下內容:
- 「届出受理書」:最重要的「輸入申報受理」,代表你的申報資料已經被日方所確認,在台灣輸出檢疫時需要用到,入境日本時也需要用到,雖然日方說不一定要列印手機出示也可以,但我還是建議列印出來。
- 「FormAC」:在這邊點選下載比較方便,因為他已經將申請人和寵物的資料都已經一併代入,請一定要列印出來。可以直接在出境檢疫前拿這份文件預約獸醫檢查並簽名,並帶到檢疫所蓋政府鋼印!(台灣的流程之後會再陸續更新)
- 「申請書」:不需要列印

届出受理書(也就是入境申報受理),需要這張才能帶小狗入境日本!
Ⅱ. 如何修改申報內容
如申報內容有誤他們會回信說明(通常兩個工作天內會回覆),需要修改的話一樣可以從首頁中點選「輸入事前届出・輸出入検査申請情報の一覧を表示する」,可以查詢已經登錄過的資訊。
直接點選藍色的「申請編號」,就可以進到以下畫面

如果需要修正申報內容,可以看《A》
- この届出情報の追加修正を行う:如果申請未送出前有需要修正或追加內容的話,可以點選這個做更正。
- 訂正指示にもとづき届出内容を修正する:如果日方已經確認過並要求您修改內容,會出現這條,根據訂正指示修正,則點選這邊,按照他的說明修正即可。
如果想要列印或下載這些申請書,可以看《B》
- 届出書/變更届出書:申請書、變更申請書列印。
輸入申報沒問題的話,可以用這份資料申請輸出檢查,請看《C》。
- 點選第二項:「新規の輸出検査申請を行う。」
- 建議日方確認完輸入資料,並取得届出受理後再申請,才不會兩份都要來回修改!
Ⅲ. NACCS出境檢查申請教學
呈上,若輸入文件沒問題,在上個畫面選擇用輸入文件申請後,大部分的資料都會自動代入,因此我們只需要填寫輸出所需要的資料!
步驟一、輸入基本情報

輸出檢查基本資料已自動代入
《基本情報》
- 搭載船名/便名:這邊會代入去程班機號碼,請更正為回程航班代號,應修正為:「CI 123」※這邊是以我的班機做舉例,要記得看電子機票確認航班喔!
- 搭載年月日:請寫上登機/船的日期

《基本情報》
- 下半部基本上都直接代入無須修正。
- 備註欄可以填寫期望的出境檢疫日期和時間。
因為我事前有用E-mail先聯繫過,有跟他確認說抵達當天要馬上做出境檢疫,所以這邊就沒有再多備註。 - 然後點選「次の画面へ」
步驟二、填寫輸出條件

- 因為我們是短期旅遊,如果還沒有下一次來的計劃,請點選「再入国しない」
- 下方勾選目的地(台灣)的輸入條件,分別是:晶片、狂犬病接種、狂犬病抗體檢查
- 接下來點選「次の画面へ」
步驟三、確認寵物資料

由於輸入申報時已經寫得很清楚了,可以再檢查一下有沒有缺漏,不過基本上可以直接跳到最後點選「申請/Application」。
步驟四、確認登錄資料

如果有發現資料錯誤的話,可以點選「修正」,回到輸入資料畫面更正;若確認資料沒問題後再次點選「申請/Application」,即會抵達「申請完了」畫面,就算完成申請啦!

這邊一樣可以點選「申請印刷/Aplication Print」留下電子檔以備不時之需。
之後等待你的「台灣犬貓輸入同意」文件取得後,再發信給日方才算完成申請!
因為若無法確認進入台灣許可,將視為未獲准入境台灣,因此無法進行輸出檢疫。
另外,出口檢疫不會發行受理書!
※這邊之後等到流程時間到了我再來補充!
Ⅳ. NACCS常見問題與注意事項
➤所有申請文件的寵物基本資料必須完全相同
包括姓名、性別、生日、品種、晶片號碼、接種日期等,日本的檢查非常詳細,如果你的兩份資料中,有不同的資訊,他會退回請你確認後再補件。
※像我一開始遇到的問題:不知道晶片接種日、部位、晶片登錄的生日有誤、打狂犬病醫院登記的生日有誤,所以有再花時間、花錢請醫院修正補件,建議先準備好才不會延誤到申請日期喔!
➤如果不知道生日怎麼辦?
同上,不確定確切日期的話,可以填寫寵物大約幾歲幾個月,或是請醫院幫您設定一個寵物的生日,一定要確保每個文件的生日都相同。
➤送出後沒辦法修改資料怎麼辦?
如果發現系統中沒有顯示修改資料的選項(如下圖所示,A區沒有選項),可能是您的申請已經送出,需要等日方審核後才能再度更改,會建議發信告知您有需要修改的地方,他們會再開放修正權限,就會跑出來了!

➤日本各港口、機場聯絡資訊
完成後建議主動聯繫日本檢疫所,請參照日本各港口、機場聯絡資訊,根據目的地發送E-mail做確認,記得不要發錯機場喔!
這次申報有任何問題我都直接發信去那霸機場檢疫所詢問,回覆都非常快速(可能沖繩比較閒),有不知道如何寫的項目,也會指示你該如何填寫,所以不太需要擔心,比起手寫申報表(如果需要修改的話),真的方便很多!






















