
當長輩出現走路不穩、腿部無力或容易跌倒時,許多家屬會擔心是否罹患了「肌少症」。但實際上,造成腿沒力的原因可能不只一種。以下為您整理常見的原因、如何判斷、看哪一科,以及可行的處理方式,協助您及早發現、正確應對。
一、腿部無力不一定是肌少症?可能原因有哪些?
腿部無力不一定就是肌少症,還可能與關節退化、神經壓迫、藥物副作用或老化等因素有關。肌少症是導致腿部無力的常見原因之一,尤其在高齡族群中發生率高。然而,腿軟、站不穩也可能與其他疾病或用藥有關,常見包括:
- 退化性關節炎:膝蓋或髖關節磨損,造成疼痛與走路困難。
- 神經壓迫問題:如腰椎骨刺壓迫神經,會導致腿部麻、弱,甚至反應遲鈍。
- 藥物副作用:某些抗憂鬱劑、降血壓藥物或利尿劑可能影響肌力或神經傳導。
- 自然老化:隨年齡增加,肌肉質量與力量會自然流失。
- 長期臥床或活動不足:會加速肌力退化與下肢功能喪失。
若腿部無力情況持續、伴隨跌倒風險,建議盡早就醫,由專業醫師釐清真正原因。
二、關節退化會讓長輩走不動嗎?
是的,關節退化會導致長輩走路困難,常見於膝蓋與髖關節,可能伴隨疼痛與活動力下降。關節退化是高齡者常見的退化性問題,尤其以膝關節與髖關節最為多見,主要原因是關節軟骨磨損與發炎反應。
常見症狀包括:
- 膝蓋疼痛或僵硬,走路時明顯不適
- 上下樓梯困難、活動量減少
- 關節腫脹、有「卡卡」的感覺
- 長時間久坐後起身困難
若長輩因膝關節疼痛減少走動,容易造成下肢肌肉快速流失,建議及早就醫,安排X 光檢查、復健訓練或輔具使用,以延緩行動力退化。
三、自然老化造成的肌力退化,該怎麼判斷與處理?
自然老化會造成肌肉質量與力量減少,可透過日常觀察與營養運動介入來延緩惡化。隨著年齡增長,人體的肌肉會逐漸減少,這是自然老化過程的一部分。初步可透過以下方式自我檢視:
- 無法輕鬆從椅子站起
- 走路速度變慢、容易疲勞
- 無法提重物、站立不穩
- 明顯活動量下降、腿部變細
處理方式建議:
- 補充蛋白質與營養:有助肌肉合成(如豆類、魚、蛋、乳製品)
- 低衝擊肌力訓練:坐姿抬腿、彈力帶訓練、下肢踩步運動
- 避免久坐與臥床:鼓勵日常活動(如散步、家事參與)
越早介入,越能維持生活自理與行動能力。
四、什麼是肌少症與衰弱症?兩者有何不同?
肌少症是衰弱症的一部分,前者聚焦於肌肉退化,後者則是多重生理功能下降的綜合症候群。雖然肌少症與衰弱症常被混用,但其實定義有所不同:

換句話說,肌少症是衰弱症的一部分,但衰弱症範圍更廣,代表整體身體儲備能力下降。兩者都需提早發現並積極介入。
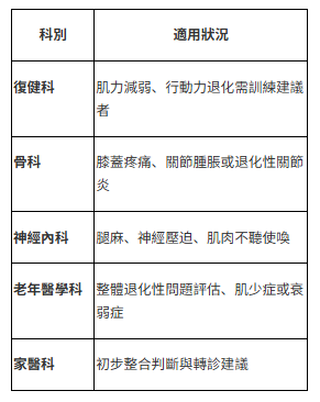
五、長輩腿沒力要看哪一科?怎麼進行處理?
長輩腿沒力應依症狀就診不同科別,並搭配營養補充、運動訓練與環境調整加以改善。當發現長輩出現腿部無力、站不穩或行走困難時,建議根據症狀選擇下列科別進行評估:

常見處置方式包括:
- 營養補充(蛋白質、維生素 D)
- 規律運動訓練(彈力帶、站立訓練、阻力訓練)
- 生活環境調整(防跌設施、移動輔具)
- 定期追蹤:追蹤肌力與功能變化,避免惡化成失能或跌倒事故
腿軟、腳無力的原因可能很多,從肌少症、關節退化到神經問題與藥物副作用,都不容忽視。無論是否已高齡,只要出現相關症狀,就應儘早尋求專業協助,透過診斷與評估找出根本原因,才能訂定有效的照護與訓練策略,避免惡化成失能或跌倒,保障長輩生活品質與行動安全。
想了解更多這類型的內容? 歡迎追蹤優照護部落格,第一時間了解更多照護知識!
Medium: https://user284973.pse.is/7y9z6r
親子盒子: https://user284973.pse.is/7y9zhl
更多內容:
原始文章連結:https://user284973.pse.is/7y9wnd
更多居家照護的選擇:https://pse.is/5pqywu


