台北搬家公司費用行情是多少?2023最完整說明看這篇

搬家公司費用怎麼算?

以民眾的搬家需求分類,搬家種類分為:家庭搬家、跨縣市搬家、工廠搬遷、辦公室搬遷、吊車搬家,因搬家種類的不同,適合使用的費用計算方式也有異,此段落來深入說明台北搬家公司的費用計算方式,並解答為何搬家費用因需求而浮動,而非固定價格。
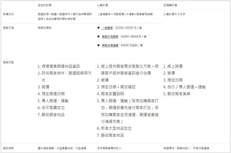
與搬家相關的報價有 3 種方式:一為全包式計價,二為以車計價,三為回頭車計價,以下是各類搬家計價方式的詳細說明:
- 全包式計價
搬家人員搬運前會先前往搬運新、舊地點,評估搬運物品的價值、數量、搬運難易度以及運輸方法,舉例來說,如果物品過重,則需要另外租借吊車搬運;如果物品過大,則要另行規劃搬運路線,或是拆卸門窗以利物品通過;如果是精密儀器、貴重物品等,則會有特殊的搬運方式。此種方式通常適用於有特殊精密儀器需要搬運的狀況,例如工廠搬遷,評估特殊條件與額外延伸事項,得出各項費用,即可得到全包式總估價。 - 以車計價
顧名思義-以車的容積與單位為計價方式。採用專車搬家完成整趟搬家任務,服務內容可分為:一般搬家、搬家打包服務、搬家垃圾清運、一條龍搬家(搬家打包+一般搬家+搬家垃圾清運)。以車計價的費用組成以:基礎費用+浮動報價=搬家費用總額。而搬家貨車的車子容積有別,從 1.75 噸、3.5 噸(因2020交通部新法規,更名 5 噸貨車,兩者大小相同)、8 噸、17 噸貨車,容積越大,費用相較也越貴。
基礎費用:算法為「實際搬運的車輛數目*每一車的單價來計算費用」,舉例如下:在未考慮浮動報價因素的情況下,假設 A 家庭預計在台北地區同縣市搬家,搬家公司客服依據客戶提供的需求與物品清單評估,考量到台北市區道路規劃與路線的方便性與機動性,較適合使用 3.5 噸貨車,而 3.5 噸貨車基礎報價為 $3000 元,而搬家當天實際搬運了 4 台 3.5 噸貨車,此時的基礎總報價為:$3000 元/車X4 台貨車=$12000元(此報價尚未包含浮動報價在內)。
浮動報價因素:百種人就有百種搬家需求,因此搬家費用並不會單單只以基礎報價為最終報價,還需要客戶提供詳細資訊,藉此評估是否有延伸的人力、時間、租借、清潔費用產生。最常見的浮動報價包含 7 種變動因素:搬家日期、新舊家地點、樓層、有無電梯、貨車與搬運地點距離、特殊物品(藝術品、需要另外拆卸的物品)、其他搬家服務加購(搬家打包、搬家垃圾清運)。舉例來說:若搬家當天遇到搬家地點與貨車位置的搬運步行距離超過 20 公尺(大約 8 台小客車的長度),則需另外酌收一車 500 元起跳的延伸費用。 - 回頭車計價
貨車將物品從A地運送至B地卸貨後,便空車折返,部分業者為了補貼回程油資,通常會以給予折扣的方式販售回頭車的貨車空間。不過要特別留心,回頭車較無時間與主導權的掌控,怎麼說呢?如果預約回頭車服務,貨運人員會以第一組客人的案件為優先處理,因此如果第一組客人臨時取消了貨車需求服務,則回頭車的預約也會一併被取消,如果第一組客人延宕行程,回頭車的行程勢必也被順延。
延伸閱讀:
搬家公司費用行情多少算合理?

為了進一步了解整個台北搬家公司費用行情價落在哪,以表格方式能更清楚說明全包式計價、以車計價、回頭車計價的市場行情,先做好功課後決定自己的搬家模式,詢價時才能避免被搬家流氓敲竹槓,自己還渾然不知。

延伸閱讀: 搬家常見的加價狀況有哪些?6大搬家加價狀況報你知!
搬家公司費用常見3大問題

過去一年,天喜搬家客服替客戶解決無數的線上詢價,搬家突發狀況、搬家知識分享、搬家新手注意事項,以及每個任務都會碰到的「搬家費用計算方式」。而在「搬家費用計算方式」的提問當中,我們觀察到多數搬家客戶在網路上最常搜尋的 3 個常見問題。
Q1. 跟搬家公司洽談有哪些地方要注意?
因為生活習慣、工作、喜好、家庭人口數量的不同,而搬家需求有極大化的差異。民眾與搬家公司諮詢過程,建議主動以文字形式提供搬家條件、需求,內容包含:搬家日期、新舊家地點、樓層、有無電梯、貨車與搬運地點距離、特殊物品(藝術品、需要另外拆卸的物品)、服務加購(搬家打包、搬家垃圾清運),文字的好處是,如果合作中有服務、價格、方案上的疑問,可藉由過往對話紀錄查看兩者對此次的合作認知上是否有出入。
其次,建議可將搬家物品拍照後傳給搬家公司人員,直接傳照片給搬家公司是非常直觀且溝通較為精準的做法,一來,搬家公司能藉由照片來評估搬家物品的車數需求,二來,以照片來判定,搬運物品是否有需要特殊處理、打包,以及整體空間的搬運路線粗略規劃。搬家公司報價完畢後,請於 3-5 天內完成搬家預約,避免諮詢與確定下訂間隔太久,無法預約到當初期望的搬家日期,因日期更動而造成費用有所異動。
Q2. 搬家費用估價跟行情會差很多嗎?
不一定,搬家行情基本上都是以基礎報價為基準,因為每個人的搬家條件不同,依據不同條件,搬家費用的浮動範圍也會有所差異,不過,一間有誠信的搬家公司傾向在自家官網公開搬家費用計算方式提供民眾參考,內容大致可分位兩類:基礎報價與浮動報價。為得是讓民眾在詢價之前,了解該地區的搬家產業行情價,並且粗估自身搬家需求的費用區間,後續諮詢過程以文字+圖片的形式,主動提供詳細的搬家需求讓搬家公司評估,如此以來,初估的搬家費用會更加貼近現實狀況,減低搬家人員到搬家現場後,發現搬運條件與當初提供需求相差甚遠,而必須再次重新報價與說明報價細節。如果想了解該地區的行情價,建議搜尋地名+關鍵字,例如:板橋搬家公司費用計算、林口搬家公司費用。
Q3. 如何找到優質的搬家公司?
優質的搬家公司能夠讓你的搬家過程安心、放心,但優質還必須加上「合適」,才能達到安心且事半功倍的效果,舉例來說,如果一間高評價的搬家公司,搬家費用卻超乎你的預算兩倍,雖然服務良好,但龐大的搬家費用卻造成了生活負擔。因此,如果要從眾多的搬家公司挑選出評價不錯且優質的名單,有 5 個重點可參考:官方資訊完善且透明、服務主力與特色符合此次搬家類型、搬家方案適合本次需求、過往搬家評價、諮詢感受評估。
節省搬家費用的方法?5種方式超有感

搬家物品越多,想當然搬家費用也會隨之提高,也因此一個家庭的搬家費用加總往往不是3、5000元就能解決。話雖如此,我們也能藉由一些小撇步來直接、間接的減低搬家費用的支出。天喜搬家不藏私 5 種節省搬家費用方式。5 種方式都照做,保證省錢超有感。
- 搜集免費包材
搬家,勢必要將物品打包才能安全運送,最常使用的打包耗材有:紙箱、大型塑膠袋、剪刀、透明膠帶、奇異筆、便條紙。以上項目可發現,幾乎都是日常生活用品、隨手可得之物,尤其是紙箱、大型塑膠袋,只要在搬家前,花點時間至大型超市、水果行、商辦大樓等地蒐集,即可免費取得,無需花費一塊錢,又或者使用家中本來就有的收納箱、行李箱、購物袋來打包,也是方便取得又不花錢的隨手包材唷。延伸閱讀: 搬家紙箱不好找?除了搬家紙箱你還可以用這5種東西替代! - 小型物品自行搬運
家裡物品林林總總有一半以上都是小型物品,不要小看小型物品的體積,單獨一件小物好像不佔搬家物品太多空間與重量,但打包下來數量跟體積可是相當驚人,例如家居飾品、擺設、文具、書籍等等。正式搬家前,我們能藉由空閒時刻或是恰巧要到新家處理搬家前事務,一併打包並帶上舊家的小型物品,來去幾趟,就能節省許多裝貨空間,而搬家當天,搬家人員主要搬運大型傢俱、家電、需要技巧協助搬運的物品即可。 - 包材大小一致
這裡所說的包材指得是外層包裝,例如紙箱、收納箱。搬家物品裝車常遇到大小、形狀不一,讓貨車空間利用無法最佳化,天喜搬家強烈建議,使用尺寸統一的包材,上下貨車方便排列且好疊放,同時,搬家人員搬運時也好堆疊,一趟搬運多個,有利於搬家效率的提升。 - 舊物斷捨離
此段開頭有提到「搬家物品越多,想當然搬家費用也會隨之提高」,由此可見,減少搬家物品也是降低搬家費用的關鍵之一。將家中舊物斷捨離是搬家過程中必要的一環,如何判定物品需要斷捨離有以下 4 個關鍵,如果符合其中一種,就是必須斷捨離之物:
完全損壞、無法修復
完全不會使用
超過1年沒有動它
過多同性質的物品 - 避開搬家好日子
這裡所說的搬家好日子有:農民曆的黃道吉日、假日、搬家旺季、連假時刻,上述 4 種時間為熱門時段,因搬家需求量較高,通常搬家費用也會相對較高,如果必須得在好日子搬家,務必詢問是否有旺季加價以及加價費用是多少,並且提早 14 天以前預訂搬家日期,以免搬家好日子預約額滿。
天喜搬家公司費用說明

在新北、台北的搬家公司當中,此篇文章以天喜搬家為例,來看看整體基礎報價結構、變動因素的組成,詳細的費用說明供你參考。
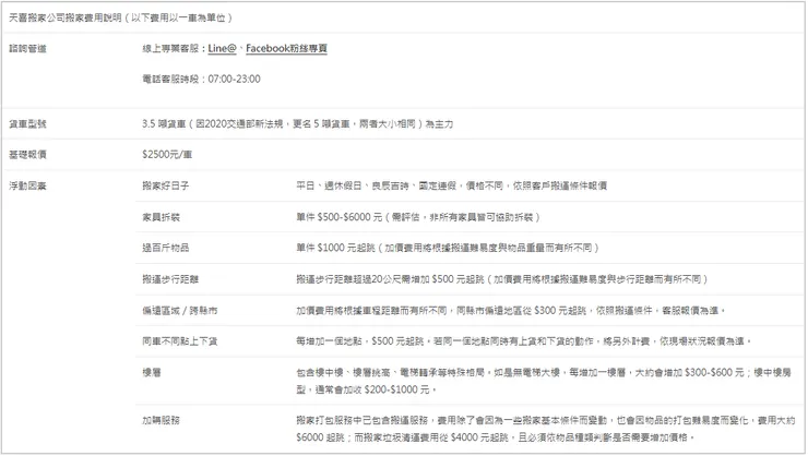
天喜搬家公司搬家費用說明(以下費用以一車為單位)諮詢管道線上專業客服:Line@、Facebook粉絲專頁
電話客服時段:07:00-23:00

*詳細資訊可參考天喜搬家官網公告:搬家費用如何計價?收費標準和費用表大公開,實際報價以每個客戶搬家條件與客服報價為準。
總結
過去,總認為搬家事情只要自己花點時間,自己搬一搬就好,直至現今,習性與觀念的改變,搬家成了客製化且專業服務的產業,幫助了許多沒有時間、沒有人力、沒有搬家概念的人們,完成了艱辛的搬家任務,而專業技能與知識具有一定的價值,搬家產業的行情又落在哪裏?2023台北搬家公司費用完整說明皆在此,相信對於準備搬家的你,是一份很實用的資訊!
延伸閱讀:
如有搬家的需求,歡迎聯繫天喜台北搬家公司。
天喜台北搬家公司聯繫專線:0900-038168
天喜台北搬家公司LINE線上詢問:https://lin.ee/47XtuUa



















