原文: Cexplorer.io

身份錢包
Cardano基金會宣布開發新錢包的消息對社區來說是一個驚喜。我們可以推測這是否是一份聖誕禮物。無論如何,我們都可以期待另一款產品的推出,這將有助於促進採用並引入長時間以來一直被討論的新功能。對於Cardano生態,去中心化身份是一個老題目。畢竟在非洲部分早就有與衣索比亞政府合作的項目,包含建構一個系統去為教育部分例如學童及老師提供去中心化身份。其使用一種名為Atala PRISM的身份管理解決方案。Cardano因此被用作公共基礎設施。
我原本預期Atala PRISM會更早地對整個生態系統開放並與Cardano錢包進行整合。第一個正式宣布支援DID的錢包來自IOG團隊。IOG團隊正在開發Lace錢包,未來也應該會支援DID。
Cardano基金會推出身份錢包。從名稱中已經明顯可以看出,其主要功能將是支援去中心化身份。這是一個可以使該錢包脫穎而出,並將加密行業更接近Web3世界的特色。然而,我預期未來將有許多其他錢包也會支援DID。
我們可以期待什麼?
身份錢包將是一個與W3C標準兼容的錢包。最初僅適用於Cardano生態系統,稍後將擴展至其他區塊鏈。在這方面,目標受眾與Lace Wallet相同。身份錢包可以實現所有用戶接入Cardano生態系統。統一用戶界面,使用戶更容易使用鏈上服務,無論具體區塊鏈如何,這對進入Web3至關重要。
身份錢包將支援多種身份和憑證標準。可使用該錢包與所有現有服務一起使用,但主要是與那些尚未開始支援DID的服務合作。
身份錢包將實現與Cardano上應用程序的無縫交互。這可能是一個挑戰,特別是對於那些安裝錢包以持有BTC並使用DID的用戶。這些人是否能夠輕鬆地通過Cardano上的DEX一鍵購買BTC的代幣化美元呢?這將是完美的。然而,我們將不得不等待結果。
GitHub上提到了錢包的社交恢復功能:
社交恢復是指一種機制,允許用戶在失去私鑰或忘記密碼的情況下重新獲得對其錢包的訪問權限。它通過在區塊鏈上部署的智能合約運作,涉及使用監護人。社交恢復提供了額外的安全層次和安心感,因為它降低了由於忘記憑證或遺失私鑰而失去資金訪問權限的風險。
社區詢問Atala PRISM是否將用作身份錢包的DID解決方案。我在任何地方都找不到明確的答案。一些對Cardano基金會內部流程有了解的社區成員認為,這個解決方案將不使用。
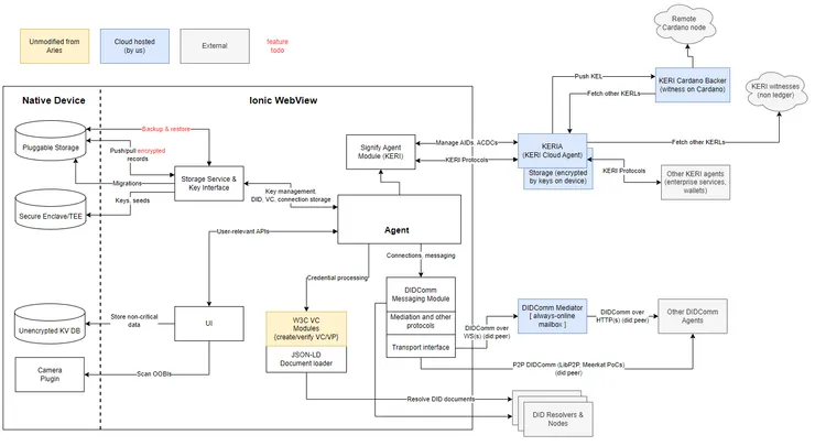
你可以在以下圖片看到計劃的架構。

總結
目前在Cardano生態系統中正在建造兩個支援DID的多平台錢包。一個是由IOG開發的Lace Wallet,另一個是由Cardano基金會推出的Identity Wallet。我想知道是否最好能夠合作,而不是專注於開發一個可以更快推向市場的錢包。另一方面,競爭環境和多樣性對於健康發展也是有益的。IOG和Cardano基金會是兩個擁有各自進程的獨立實體。如果我們能在2024年看到至少一個支援DID的錢包,這將是一個積極的事件。在牛市中,許多新用戶涌入加密市場。通過一個多平台的錢包,包括創建去中心化身份的可能性,讓他們輕鬆使用加密將是一件好事。




















