競拍觀察與分析
- 今天是68631永道ㄧKy競拍的最後一天,這次看到他底標105元,又是KY的標的,以往也沒有KY股票底標價那麼高的,甚至要101都少,所以搞不好一樣是保底的概念,拍8500張,近期資金有排擠效應,簡單算一下台光電六詢圈30億、台光電七競拍30億,合晶八競拍15億、大亞五20億、允強四20億,華固三40億,這樣就卡住155億了,在這樣的排擠效應下可能今天的永道ㄧ或佳必琪三就有機會可以拍到低價了。
- 永道我沒特別研究,單純以競拍的經驗想法來推敲就大概接近105底標寫就好,以往的經驗,訂在歷史相對高價的標的總是會回檔休息一下的,不太可能就一路往上,就算沒105拍到,搞不好掛牌之後都還有可能跌破105元呢,所以這也是我沒有很積極想去拍這個標的的原因,那我就不多寫了,今天也比較忙就抽空寫一些簡單想法就好了。
【發行組合條件競拍統計數據】

1.發行規模10-15億 : 掛牌後表現最佳三檔


2.轉換價格大於200元以上 : 掛牌後表現最佳三檔


3.發行年期 : 3年期


4.股本大小 : 6-10億之間


5.信用評等 : TCRI 5分


6.產業 : 通信網路產業


- KY CB競拍


【歷史競拍參考數據】
【同產業歷史競拍參考數據】
【本次競拍資訊】

【公開說明書重要內容】
【0.公開說明書】



【1.籌資用途】

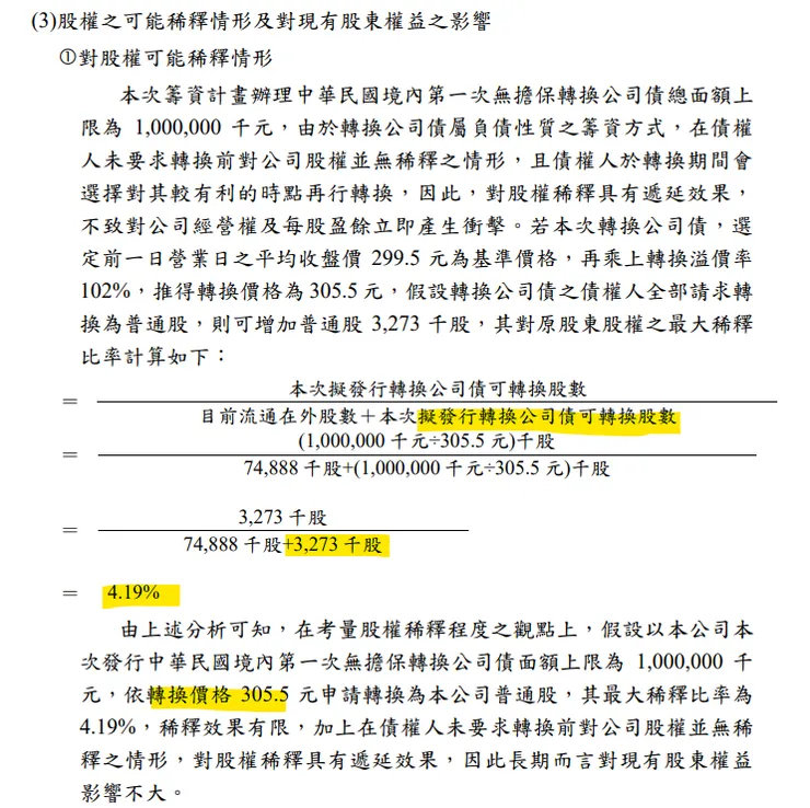
【2.每股盈餘稀釋影響】

【3.產業趨勢】




【4.機構評等】

【基本資料】
【0.個股介紹】

【1.基本資料】
【2.CallMemo、法說會、研究報告】
20240918法人說明會
6863永道KY_國泰證_20240314
財務績效
1.FY23
- 營業收入26.9E (YoY 27.7%)
- 營業毛利 7.9E (YoY 17.4%);營業毛利率 29.5% (YoY -2.6ppts)
- 營業利益 3.9E (YoY 21.1%);營業利益率 14.6% (YoY -0.7ppts)
- 稅後淨利 4.5E (YoY 32.3%);稅後淨利率 16.7% (YoY 0.6ppts)
- EPS $6.2
2.4Q23
- 營業收入8.7E (QoQ 32.8%)
- 營業毛利 2.7E (QoQ 52.2%);營業毛利率 30.9% (YoY -1.2ppts)
- 營業利益 1.3E (QoQ 61.7%);營業利益率 15.3% (YoY 0.1ppts)
- 稅後淨利 1.3E (QoQ 52.7%);稅後淨利率 15.3% (YoY 0.1ppts)
- EPS $1.8
3.Guidance
- FY23產能由50億枚提升至60億枚
- FY25越南投產後目標提升至80億枚
- RFID整體產業成長率估16%,會以這個之上作為營運目標
- 成長仍是以服飾零售為主,物流雖為高速成長也有新的客戶,但占比仍相對小
營運近況
4.主要產品
- RFID天線設計與製造、RFID電子標籤封裝
- RFID讀寫器設計與製造、RFID應用系統整合
5.生產基地:揚州、台北
- 台北廠:2023年產能由8.8億將提升至18億
- 美國子公司:就近提供美國市場成長需求&瞄準中南美洲潛在商機
- 資越南子公司
- 選定河內,面積為現有揚州廠約1.6倍,目前進行建築建造
- 預計2025年第二季底開始投產,目標產能20億
- 未來出口歐美市場主要生產基地
- 目前員工人數682人(10%為R&D人才)
6.目標市場:
- 包括中國美國日本歐洲;日本原為第一大市場,2023年美國成為第一大市場
- 客戶包括:walmart、uniqlo、raybun、levis、zara…等
7.發展策略
- 擴大營運版圖,主要市場歐洲、美國、日本
- 瞄準銷售成長,主要專注在全球大型品牌客戶,因為這類型客戶對於品質要求較為嚴格
- 精進高效生產,
- 主要因為引進新機台/技術/原料;除天線形狀外,也在開發新的材料
- RFID最大的剋星(水 & 鐵 & 溫度變化),因此各個應用場景for不同產業的產品都需要另外研發
- 過去產能增加一倍,實際人力增加不到20%
- 產品研發永續發展,20%的產品可以100%回收(包括油墨),原先only for歐洲客人,但目前美洲客人也在詢問
8.RFID長期成長動能,認為目前僅是RFID的開端,滲透率僅20%
- 服飾零售產業發產趨勢
- 全球服裝RFID使用量預期到2027將達473億個
- Uniqlo、Decathlon、Zara、Walmart 等鞋服零售巨頭相繼採用RFID
- 歐美地區人工成本較高,在2010-2014年陸續導入,現今技術在服飾零售的應用已相對成熟,所以會轉往下一個更大產業
- 物流產業
- 2016 年至2022 年,全球包裹量從640 億件增長到1610 億件(增長了150%),主要受惠疫情期間電子商務的快速發展;
- 2023 年至2028 年,電子商務滲透率並未褪去,全球包裹量的複合年增長率預計為6%
- 過去幾年中國、美國和日本是全球包裹量要角,但接下來巴西和印度是全球包裹量增長最快的市場
- 改善物流效率成果
- 智慧包裏計畫:終極目標在所有包裹貼上RFID 標籤,將消除每天2000萬次手動掃描,提高生產率、降低成本、提高運輸網路中包裹的透明度;尤其是針對「生鮮/醫療/高精產品」,其對物流要求之掌握度更高
- 處理遣失包裏成本:平均單件處理成本約100-250美元,每年運送的包裏量為50億,改善遺失率0.15%,減少750萬包裏誤送,至少節省7.5億美元的處理成本
9.中國最大合作夥伴順豐
- 2022年的快遞件量達114億件,較2020年增加30億件
- 順豐積極探索RFID 技術在快遞物流領域的應用,順豐的快遞利潤較高,足以覆蓋使用RFID 的成本
- 順豐在2018年成立冷鏈公司,利用RFID 技術打造生鮮冷鏈物流中心,提升生鮮食品冷鏈物流的效率和安全性
10.中國另一大合作夥伴京東
- 強項在供應鏈業務,在倉儲領域的應用研發投入
- 在亞洲一號智慧物流倉中普及RFID 標籤應用
- 利用RFID 技術對自營產品的倉儲內管理,提升運轉效率,減少丟貨錯貨的情況發生
11.Arizon競爭優勢
- 客戶需求,提供符合ARC認證規範天線設計
- 充足產能,可滿足未來客戶需求成長規畫
- 高質產品,一線大廠客戶多採用高品質商品
12.潛在風險
- 目前看來美國普遍民生消費力道不是非常穩定
13.越南擴建
- 目前現金水位充足,並無另外增資計畫
14.大幅擴產的原因為何?
- 主要因為訂單持續增加
- 揚州/台北廠所做產品有所區隔,給的客人也有區別,方便做設計上的保護
- 目前仍以亞洲為最大生產基地,但視市場需要再做彈性調整
- 揚州廠以中國內需為主,越南廠則以歐美需求為主,產能互不排斥
15.晶片短缺現況
- FY24發生晶片短缺現況機率很低
- 除I廠外,持續探索其他供應廠商,包括N廠
16.主要產品為UHF,但仍有部分HF產品
- 在技術漸趨成熟的情況下,目前有看到UHF逐步取代HF的趨勢,因為成本相去不遠,使用穩定性高
17.目前看的成長?
- 服飾16-18%,但仍取決於民間消費狀況
- 物流目前是高成長的區塊,也有接到新客人,但目前占比仍小(短期內也很難超越服飾零售)
18.FY23毛利率提升最大原因
- 產能有所提升
- 全年UTr保持在80%左右,部份期間甚至到85%
- 目前已加開機台,希望常態性UTr維持在80%,避免無法因應一線客戶急單需求
19.毛利率仍以現在水準為目標
20.中國成長性?
- 雖然市場看起來很大,但實際應用落地相對有限
- 再加上當地廠商多以價格導向,很難取得好的毛利
- 新興市場雖然是物流/零售成長最快的區域(包括中國、印度、中南美),但由於人力還是相對便宜,RFID應用進展相對慢;但中國有看到人力持續上揚,所以導入速度可能加快
21.FY24是否有新客人?
- 2023年底就有做小量生產,今年應該可以看到更多訂單
22.最大同業為何?
- AVUI,但該公司為大集團,RFID對他們而言只是小部份的業務
- 其最大生產基地在廣州
23.原來是做OEM,目前已轉型為ODM
【3.網路題材訊息】
【財務相關資訊】
【1.歷年獲利】經營績效
【2.營收動能】成長動能

【3.股利政策】對股東好不好

【籌碼概況】
【1.董監事持股、股權分散】


【2.三大法人及基金持股】
【3.融資、融券及借券】
【歷史高低價格走勢月線圖】
【集團概念股】

【歷史可轉債發行概況】
【1.發行歷史高低價格】
【2.同產業發行歷史】
【3.目前仍有掛牌可轉債】
【競拍得標統計】
【1.得標開標明細】
【2.得標單分析】
- 得標換股成本分析

- 得標明細分析





















