這次巴黎遊,我們自己去了奧賽博物館(美術館),奧賽博物館每周四延長開到夜間9:45,門票只要10歐元,於是我們放棄拉法葉shopping行程,從拉法葉步行穿越杜樂麗花園,在花園吃個草莓香蕉可麗餅後,去參觀夜間的美術館,奧賽最厲害的地方,就是有近代2、300百年的畫作,所有你耳熟能詳的近代大畫家的畫作均有收藏,2個小時的時間,盡覽真跡,這一篇先延續上一篇名畫雙胞胎,來看雷諾瓦 彈鋼琴的少女。
事情是這樣發生的,我在奧賽博物館看了雷諾瓦 彈鋼琴的少女,回台灣之後,發現故宮即將2025/6/14~10/12展出-從印象派到現代主義─美國大都會博物館名作展,主視覺就是雷諾瓦 彈鋼琴的少女,沒錯,又是雙胞胎。
奧賽

大都會
這次也請ChatGPT來幫忙整理分析:
Q:聽說 雷諾瓦畫的 彈鋼琴的少女 有2幅,1幅在法國奧賽博物館,1幅在美國大都會博物館,這2幅的差別在哪?
ChatGPT 回覆:
你說得沒錯,雷諾瓦的《彈鋼琴的少女》(Jeunes filles au piano)確實有不只一幅版本,其中一幅收藏於法國巴黎的奧賽博物館(Musée d'Orsay),這是最著名也是最完整的版本;另一幅則在美國紐約的大都會藝術博物館(The Metropolitan Museum of Art),這一幅被視為草稿或是習作版本。兩者之間有幾個明顯的差別:
🎨 1. 尺寸與構圖精緻度
- 奧賽博物館版本(1892):
- 更大,尺寸為 116 × 90 公分。
- 構圖完整、細節豐富,光影柔和且層次感更強。
- 被雷諾瓦本人認為是最終正式版本。
- 大都會博物館版本(1892):
- 尺寸較小,為 111.8 × 86.4 公分。
- 細節較少,有些區域顯得比較匆促,像是背景的擺設與人物表情不如正式版本精緻。
- 被認為是創作過程中的「習作」或是試畫。
👩🎨 2. 人物表情與互動
- 奧賽版中的兩位少女互動自然,神情專注,畫面呈現溫馨又典雅的氣氛。
- 大都會版中的人物互動感稍弱,姿勢也略有不同,看起來比較「生硬」一些。
🏠 3. 畫作的背景與環境
- 奧賽版的背景設計更豐富,鋼琴上的樂譜清晰可見,家具擺設與光線處理更講究。
- 大都會版的背景較簡單,部分細節略顯模糊。
小故事📚
這兩幅畫都完成於1892年,雷諾瓦當時是應藝術收藏家與國家委託而畫的。正式版本(奧賽館藏)是為了法國政府所繪,作為展示法國當代藝術的代表作之一。而他在此之前或同時創作了其他幾幅小版本,用來試驗構圖與色彩配置。
如果你有機會去巴黎或紐約,兩幅都很值得親眼比較一下,會更能感受到雷諾瓦的色彩魔法與人物情感的處理手法。想看圖我也可以幫你找哦~
Q: 請問關於這2幅畫 有比較表嗎
ChatGPT 回覆:

🔍 小貼士:
- 雷諾瓦當時總共畫了四個版本,但奧賽版本是最重要的「正式呈現」。
- 如果從人物眼神與光影層次來看,奧賽版明顯更有感染力,也展示出雷諾瓦對室內光線的掌控。
- 喜歡比較畫風演變的話,這兩幅畫超適合當作案例!
如果你想,我也可以幫你標記兩幅畫的細節處差異~要不要來個圖解比對?
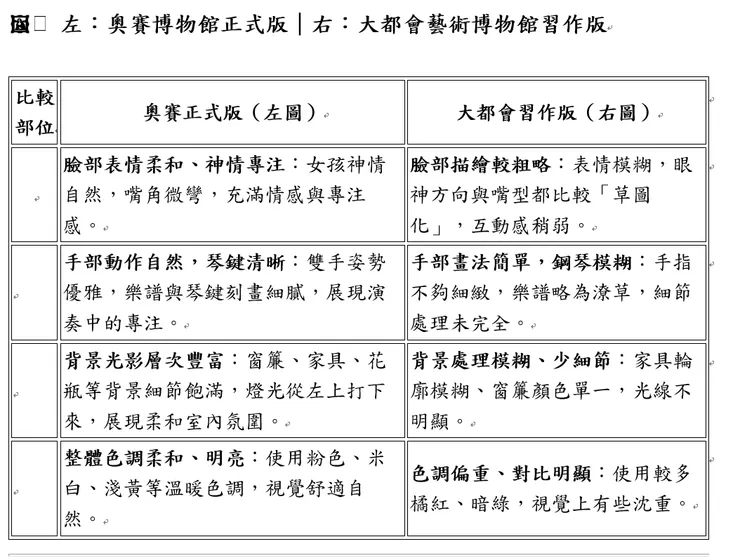
Q: 麻煩 圖解比對 謝謝
ChatGPT 回覆:
當然沒問題!我幫你做了簡單清楚的圖解比對,標出奧賽正式版與大都會習作版在幾個關鍵細節上的差異。以下是圖像比對+解析,讓你一眼看出雷諾瓦在兩幅畫中的處理手法差異。

繼續往下問,「窗簾」與「少女的衣服」是這兩幅畫在氛圍塑造與人物刻畫上非常關鍵的部分,它們直接影響觀者對場景的感受,尤其是雷諾瓦最擅長的——材質感與光影柔和過渡。
如果你想深入看人物的頭髮細節、手指動作、甚至鋼琴椅與花瓶等小物,我都可以繼續幫你拆解分析!要繼續深入還是你有其他畫作想比較呢?如果你想深入看人物的頭髮細節、手指動作、甚至鋼琴椅與花瓶等小物,我都可以繼續幫你拆解分析!要繼續深入還是你有其他畫作想比較呢?
結論: ChatGPT除了圖點不開外,沒有缺點。
























