
關於創作的商業經營、經驗分享
我會盡量以清楚的論述分享,避免無用的加料和潤飾
你會怎麼寫警語?
是自己明確知道怎麼寫,還是看別人放,就跟著複製貼上?
對許多情慾或情色文字創作者來說,警語往往是作品完成之後,才想到要補上的內容。有時只是因為大家都這樣做,自己如果不跟著做,就會覺得很奇怪;然而,警語真正處理的並不是故事本身,而是讀者將以什麼樣的方式進入故事。這篇文章將從實際創作經驗出發,整理我對情色文學中警語的理解、它在創作中的作用,以及我使用的警語寫法。
情慾文學中的警語
剛開始寫情慾創作時,我沒有在故事中放上警語的習慣。那時的作品大多只在少量讀者之間流動,即使內容屬於成人向,也很少引發討論。直到讀者變多,為了提升作品的整體品質,我大量閱讀不同類型的創作者作品,才意識到自己的作品幾乎都沒有放上警語。
當時的我認為,警語只是用來回避爭議或批評的免責手段,而我並不特別在意被批評,因此也不覺得作品有放置警語的必要。
真正讓我意識到問題的,是後來陸續出現的詢問與試探。
我頻繁收到私訊,內容幾乎是詢問故事裡的情節是否來自我的真實經驗,女主角是否有現實中的原型,甚至將角色直接與我本人重疊。除此之外,也有不少自稱是「情慾」創作者的人,表示想和我一起「創作」出類似的故事。
每次被詢問或試探時,我都會出現兩個矛盾的想法:
- 我的敘事手法足夠真實,才能讓人身歷其境,分不出是虛構,還是現實的延伸。
- 我不希望任何人將故事誤認為我的真實經驗,對現實中的我投射不必要的想像。
正是在反覆的矛盾中,我才意識到,自己需要的並不只是一次又一次的解釋,而是在故事開始之前就存在的警語,先替虛構與現實畫出一條清楚的界線。
情慾文學為什麼容易被誤讀
情慾文學不像奇幻或科幻作品,一眼就能看出與現實之間的距離。它描寫的是人與人之間的深層慾望、親密關係、權力結構、依附與傷害,而這些本就存在於真實生活中。正因如此,情慾文學往往帶有高度的現實感,容易讓人忽略它仍然是被虛構的敘事形式。
在社群平台上,更不乏標榜「真實經驗」、「親身經歷」的故事。
當讀者長期接觸這類內容,若作品本身又缺乏明確的警語,就很容易將虛構敘事誤認為現實,進而用閱讀紀實文本的方式來理解情慾文字創作。
尤其我慣用第一人稱或高度主觀的視角撰寫,造成誤讀的可能性又更高。
讀者在情感投入的過程中,往往會暫時忘記這是被設計過的故事,將小說中的行為理解為作者本人的立場,把角色的選擇視為作者的價值觀,甚至進一步質疑作品是否在鼓勵現實中的特定行為。
這些誤讀,很多時候並非出於惡意,而是讀者在閱讀作品之前,沒有被清楚告知規則,讀者自然會依照自己熟悉的方式去理解,而警語正是用來補上規則的工具。
我也真正理解:警語不是寫給所有人看的,它真正服務的是願意理性閱讀並且尊重文本邊界的讀者。
應避免的警語撰寫原則
在實際創作與讀者回饋的過程中,警語是否有效,並不取決於它寫得多嚴謹,而是是否清楚完成告知與界定。以下整理的原則,並非絕對不能使用的寫法,而是在實務中,最容易造成誤解或閱讀負擔的情況。
警語的資訊量需要足夠,但不宜過度簡化
常見的簡化寫法:內容純屬虛構,請勿模仿。
這類警語能傳達的資訊非常有限,對多數讀者而言,虛構所涵蓋的範圍並不明確,無法清楚區分是故事情節、角色關係,還是角色行為本身被視為虛構。大範圍的模糊,容易讓讀者感受到創作者刻意避開界定層次,而非清楚設計虛構與現實的關係,進而影響敘事的真實感與可信度。
警語的語氣應保持中性,避免帶有防禦或對立立場
常見的防禦寫法:不喜歡請離開、道德魔人不要看。
以情緒性語言提前劃界的警語,往往反映創作者當下的心情(可能曾被批判),容易讓讀者在進入作品之前,就先感受到壓力或被排除,難以在相對放鬆的狀態下閱讀故事,也會降低作品被轉傳或收藏的意願。
警語的重點應放在說明作品是什麼,而不是反覆否定讀者可能怎麼想
頻繁強調的寫法:不是鼓勵任何行為、沒有任何立場、與作者本人毫無關係。
過度強調的警語寫法,甚至逐條列出可能的質疑並逐一否認。這類寫法多半源自於怕被誤解的焦慮,反而讓警語本身顯得不安定,也模糊真正的重點。更有效的做法,是單純說清楚作品的性質、內容方向,以及虛構與現實之間的分界即可。
我最常使用的兩種警語
在分享具體警語之前,需要先說明一件事:以下內容並不是讓人直接照抄使用的模板,而是我在理解警語功能後,依照自身創作題材與實際使用情境整理出的案例。警語真正重要的不是字句本身,而是創作者是否清楚自己希望替作品建立什麼樣的閱讀邊界。
基本通用版
通用版警語常駐在故事的第一話開頭,作為預設使用版本。它的重點在於清楚標示作品的虛構性、角色設定以及虛構與現實的界線,不針對特定情節進行過多說明。

警語基本通用版
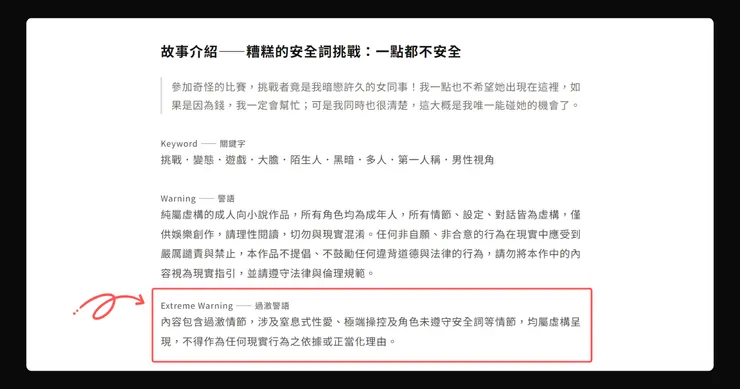
過激內容版
當作品內容涉及較高風險、容易被誤解,或在現實中本身就具備明確危險性的行為時,我會在基本通用版之外,額外補充過激內容警語,進一步拉開虛構與現實之間的距離。

警語過激內容版
什麼情況下需要加上過激內容警語
是否需要使用過激內容警語,並不單純取決於題材本身,而是必須同時考量描寫方式與現實風險。有些題材在設定上看似敏感,但若描寫相對克制,未涉及具體行為或細節呈現,讀者較不容易將其與現實行為混淆,未必需要額外補充。
對我而言,情況往往相反。
我慣用的創作方式,是盡可能完整描寫角色的生理反應、心理狀態,以及當下情境的細節畫面,讓閱讀經驗更立體,也更接近真實感。這樣的寫法本身沒有問題,但同時也提高了錯位理解的可能性,使讀者更容易忽略這仍然是一段被設計過的虛構敘事。
因此,即使題材本身並不罕見,只要描寫足夠深入、細節足夠明確,或在閱讀上容易被誤認為可以在現實中複製,就有必要提高警語層級。過激內容警語的作用,正是在這樣的情況下,提醒讀者這些描寫僅存在於虛構敘事之中,並不適用於現實情境。
其他地區或創作領域早已有類似的過激內容警語
在華語情色文學圈,尤其是個人創作領域,警語往往被簡化為一句「純屬虛構」,很少有創作者進一步區分「一般成人內容」與「高風險描寫」,也更少有人將警語視為閱讀結構設計的一部份。
相較之下,我所使用的過激內容警語,在概念上與國外創作中常見的內容警示(Content Warning)相近,但我將其調整為更適合情色文學的使用情境,不只考量題材本身,也將描寫手法一併納入判斷。
換句話說,我不會因為創作某些題材,就直接使用高風險警語;而是因為我的描寫方式足夠具體與真實,容易模糊虛構與現實之間的距離,才選擇升級警語。
隱藏式的的警語
細心的讀者可能會發現,我在發佈故事時,並不只依賴單一段落的警語說明,而是會在故事一開始,就提供相對完整的作品資訊。例如在方格子的連載中,我會在第一話置入完整資訊;在官網上,則會更早出現在故事介紹頁面。

方格子完整的故事資訊

官網完整的故事資訊
完整的故事資訊通常包含
- 故事標題與副標
- 故事描述
- 關鍵字
- 通用版警語
- 過激版警語(特殊題材額外補充的警語)
關鍵字對我而言是隱藏式的警語,不像傳統警語那樣直接說明邊界,而是透過列出作品元素,讓讀者在不被劇透的前提下,先理解這個故事大致會涉及哪些題材。
有些讀者對特定情境本身就有排斥感,關鍵字的存在,能讓他們在閱讀之前就自行做出選擇,而不必進入故事後才感到不適。
隱藏式警語無法取代正式警語,但作為閱讀前的其中一層資訊提示,它能讓閱讀行為變得更自主,也更理性。
最後,警語不是免責而是溝通
談到警語,許多人第一時間聯想到的是免責聲明。
但創作警語本身並不等同於法律免責條款,也無法保證在任何情況下免於爭議或責任。某些題材即使清楚標示為虛構,在道德層面仍然可能受到嚴格檢視。
警語更接近理性的溝通說明,單純地在故事開始之前告訴讀者:這是一篇虛構作品,它不是現實行為的指引。當這些前提被清楚說明,後續的閱讀與討論,往往也會落在較為合理的認知框架中。
在創作層面上,警語同樣幫助了作者。當作品性質已被標示清楚,創作者可以更專心於敘事本身,不必在每一個可能引發爭議的情節前後反覆補充解釋,也不需要因為擔心誤解而不斷自我審查。
警語並不是額外附加的規定,而是創作者對自身創作邊界的自覺
以文字形式呈現在作品之前
為什麼我要寫這些?
—— 為什麼我不販售輕鬆的變現方法?
創作一旦進入市場,就一定會面對流量、收入與成本的問題。與其販售空泛的變現捷徑,我更傾向將自己實際經驗與紀錄,整理成付費內容,讓創作者在需要的時候可以解鎖,得到具體且可參考的依據,而不是只有模糊的想像。
情慾寫作家 —— 筱靖/雨曦
slowlydream.com
情慾與色情故事,主要寫浪漫、妄想、黑暗,調性行走於極端之間,有唯美也有人性。除了故事創作,也販售故事電子書,以及分享情慾寫作者的經營報告。
🤍 相關連結
🤍 謝謝你支持我的文字
以外來者的姿態進入情慾寫作,既不完全符合大眾期待,也不被框架限制;而你的閱讀讓這段旅程不再孤單,歡迎留言及收藏,期待在下一個故事,再次見到你。
✉️|support@slowlydream.com



















