篩選與台股連動度高的資訊,例如前一日美股的情況、國外發佈重要的經濟數據、事件。在「米勒(Miller)的投資觀察站」每天進階精選一則重要的國內外產經新聞進行分析,對於短線、趨勢交易者不容錯過。
3M、嬌生、奇異等財報陸續發布,美股主指週二 (23 日) 多收紅,道瓊週一首次突破 38,000 點大關之後,該指數週二下滑近 100 點。標普週二收盤締歷史新高,輝達改寫新高紀錄,馬雲、蔡崇信大幅增持阿里巴巴股票消息傳出後,阿里巴巴 ADR 飆漲近 8%。


隨著川普 (Donald Trump) 鞏固自己作為共和黨 2024 年提名領跑者的地位,投資者紛紛提早卡位「川普概念股」。其中,Digital World Acquisition Corp(DWAC-US) 強漲升 88.4%,收報 49.69 美元,創下 2021 年 10 月以來最大單日升幅,光是過去 6 個交易日的漲幅就近 200%,股價也達到 2022 年 5 月以來的新高。
人工智慧 (AI) 伺服器及儲存技術大廠美超微 (Super Micro Computer) 上周五上修第二季 (去年 10 至 12 月) 營收預測至少逾 20%,較分析師預期高近 18%,當天股價飆漲 36%,創辦人梁見後個人身家一日增 8.5 億美元。
矽谷爭搶AI人才 傳Google訂出豐厚激勵方案防對手百萬年薪挖角
科技巨頭為發展 AI,正不惜血本爭搶人才,據《The Information》報導,儘管 Google(GOOGL-US) 進行了一輪大規模裁員,但它仍在利用一個特殊的股票薪酬方案,來留住其頂級人工智慧研究人員,因為競爭對手 OpenAI 以上百萬美元的薪酬方案吸引他們。
AI手機大戰已悄悄開啟 Canalys預測2027年占全球手機45%
隨着三星發佈全新的 Galaxy S24 智慧手機,表明三星對未來的願景也隨之清晰顯現:生成式人工智慧 (GenAI) 成爲了其長期產品戰略不可或缺的元素,特別是在高端和旗艦市場。
彭博:蘋果自駕車降級至Level 2+ 發售日延至2028年
彭博引述知情人士報導,在體認到當前自駕技術可能無法達到 Level 4 等級後,蘋果 (AAPL-US) 正轉向開發自駕層級較低的電動車,且預估發售日期將進一步延後至 2028 年。
1月23日,由於缺乏足以影響市場動向的經濟數據,令市場處於觀望狀態,美國公債殖利率小幅走高。MarketWatch報價顯示,紐約債市23日尾盤時,對聯準會(Fed)利率政策較為敏感的2年期公債殖利率上漲0.7個基點至4.383%;10年期公債殖利率上漲4.8個基點至4.141%。過去六個交易日,2年期及10年期公債殖利率有五個交易日呈現上揚。
投資人壓抑對降息的期待,並等待歐洲央行(ECB)的政策會議登場,歐股23日收黑;德國汽車巨頭福斯(Volkswagen)獲分析師唱多,股價強漲近7%。
日本銀行(央行)維持貨幣政策不變,儘管物價上漲趨緩,本月震災復原工作仍在進行,但對通膨達標漸有信心。日銀23日在2024年第一場政策會上按兵不動,宣布維持短期利率不變於負0.1%,10年期公債殖利率目標維持在0%,同時將殖利率曲線管控(YCC)政策容許10年期公債殖利率波動上限維持在1.0%。
日本央行(日銀、BOJ)於23日舉行的金融政策決策會議(貨幣會議)上決定「維持現狀」不變,持續實施現行的大規模貨幣寬鬆政策。而日銀總裁植田和男(見圖)23日在貨幣會議後舉行的記者會上表示,日本實現2%通膨目標的可能性正持續逐步增加,且植田暗示,即便未來解除負利率、也不會大幅升息。
〈財報〉Netflix Q4訂戶大增逾1300萬 創同期新高 盤後勁揚8%
〈財報〉供應鏈中斷威脅潛伏 洛克希德馬丁全年獲利財測低於預期
二、中國經濟與產業
常看到一些有關中國的事件、新聞,有時會短期或中期影響台灣產業
在前一日跌破 2800 點後,1 月 23 日 A 股市場走勢備受關注,當日 A 股開盤一度受挫,但半小時後開始反彈。 截至收盤,上證指數飄紅,報收 2770.98 點,上漲 0.53%,止住下跌態勢。深證成指上漲 1.38%,創業板指上漲 1.24%。
陸港股市今年來持續破底,高盛首席亞太策略師Timothy Moe甚至指出,陸股無疑已出現「投降」(capitulation)跡象,如今傳出「陸版國安基金」子彈上膛,大陸官方正研擬籌集人民幣(下同)2兆元的平準基金進場護盤,最快本周內公布。投行高盛旋即表示,該基金若短期內全數投入股市,對市場的影響力將十分巨大。
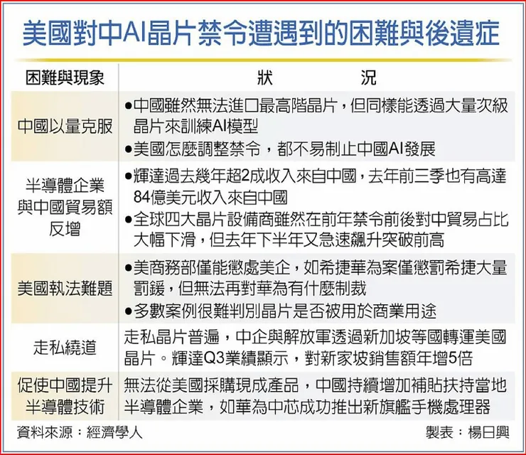
美國持續擴大管制,避免晶片輸出中國提升其AI與軍事實力。但經濟學人近日評價,美國禁令漏洞百出,無法阻擋中國走私和以量突圍策略,反而使自身陷入執法困難,且推促中國自主提升技術的窘境。

三、總體經濟與產業新聞
整理與總體經濟相關的數據、新聞,以及近期類股、族群或個別產業的消息或新聞,Miller會整理在這個區塊,提供大家做產業族群的觀察。在「米勒(Miller)的投資觀察站」每天進階精選一則重要的國內外產經新聞進行分析,對於短線、趨勢交易者不容錯過。
經濟部昨(23)日發布去年全年工業生產指數平均86.11、製造業生產指數平均85.56,分別年減12.4%、12.8%,雙創統計以來最大跌幅。不過因AI需求熱絡、年前備貨效應,元月製造業生產估將正成長逾一成,可望逐季轉好。

台灣工具機暨零組件公會昨(23)日發布2024年工具機產業景氣展望,在中國大陸政策搖擺不明、美國大選政策未定及地緣政治風險等因素干擾下,對台灣工具機表現審慎看待,上半年還看不到春燕,景氣要到第3季才會明朗。

受到全球景氣下滑投資銳減衝擊,台灣工具機2023年12月出口金額2.09億美元,較2023年11月減少0.1%,較2022年同期減少20%。
KPMG台灣CEO前瞻大調查 逾8成CEO 看好未來三年景氣
KPMG安侯建業聯合會計師事務所23日發表最新的「台灣CEO前瞻大調查」,82%台灣CEO對未來三年「國家景氣發展」有信心,與2022年持平。針對「所屬企業前景」,2022年僅78%台灣CEO有信心,2023年則回升到84%。
IDC:去年二手手機出貨量年增9.5% 2027年將增至4.3億支
根據 IDC 最新報告指出,2023 年全球二手智慧型手機 (包括官方翻新和二手智慧手機) 出貨量達 3.094 億支,年增 9.5%,預估 2027 年二手手機出貨量將達 4.311 億支,2022-2027 年複合成長率 (CAGR) 為 8.8%。
華府智庫戰略暨國際研究中心(CSIS)美國與台灣專家分析台海局勢,根據總結報告,過半專家相信今年可能爆發台海危機;台灣專家認為中方較可能執行非軍事的脅迫行動,美國專家則擔心大規模環台軍演。
和碩(4938)AI消費性電子產品接單報捷,傳獨家拿下將在3月開賣的科技新品AI Pin代工大單,成為第一個浮上檯面的台灣AI Pin供應鏈廠商。

〈LINEPAY法說〉不追求用戶數躍進聚焦2重點 暫無申設電支規劃
四、前一交易日盤勢與焦點
提供前一交易日市場動態和新聞關注資訊,進階的產業/族群觀察分析,個股觀察,歡迎訂閱「米勒(Miller)的投資觀察站」
投信中止連 16 買 外資買超 91 億大舉敲進面板雙虎 10.2 萬張
台股今 (22) 日權值股壓盤,加上 AI 族群休息整理,呈現高檔震盪,終場上漲 59.49 點或 0.33%,收 17893.73 點。三大法人合計買超 106.84 億元,投信中止連 16 買,今天站賣方,不過外資青睞面板族群,大舉敲進面板雙虎友達、群創 10.2 萬張。
以上新聞來源包括:經濟日報、工商時報、聚亨網、MoneyDJ理財網、...等,所有內容皆提供連結指向原文出處,需要進一步瞭解可點擊標題連結原文出處。
歡迎到方格子訂閱「Miller的投資沙龍」收看進階內容
其他社群平台:YT「Miller的投資沙龍」、IG「Miller」、FB「Miller的投資觀察站」
如果Miller的說明和分析,有助於您的操作,也歡迎到綠界抖內支持
如果想問個股的技術分析或籌碼觀察,歡迎私訊或留言,如有任何問題,也請不吝在底下留言或者在LINE群裡提出,感恩!!!






















