
代收包裹驚見毒品?新型毒品犯罪解析
在現代社會,毒品問題早已不再侷限於街頭角落或黑幫交易。從電子煙、郵寄包裹,到社群軟體上看似無害的交友邀約,毒品的樣貌變得更多元,隱匿地滲透進你我生活的每一個縫隙。過去讓人聞之色變的毒品,如今可能偽裝成一包軟糖、一盒咖啡、一罐保健品,甚至只是某天寄到你家門口的包裹。
在毒品犯罪愈來愈「低接觸、高風險」的時代,無數毫不知情的普通民眾,僅因朋友一句「幫我收個包裹」,就可能成為毒品案件的共犯、被告。當檢警發現包裹內藏有毒品,你說你不知情,但法律又會怎麼認定?你有辦法證明自己無罪嗎?如果真被起訴了,還有機會爭取緩刑、減刑,甚至判決無罪嗎?本篇文章將帶您認識毒品分級與常見的毒品犯罪模式,解析毒品案件中的「知情」、「意圖」與「證據力」如何左右判決結果,並告訴您如何自保、如何在最短時間內找對律師為自己辯護。如果您或身邊親友正處在這樣的困境,請別慌張,立即諮詢專業律師、建立法律防線,現在開始還來得及!
千萬別碰毒!毒品的分級與犯罪類別介紹
依照《毒品危害防制條例》 之定義,毒品是指具有成癮性、濫用性、對社會危害性之麻醉藥品與其製品及影響精神物質與其製品,並依照其成癮性、濫用性及對社會危害性,分為以下四級:

毒品分級解說
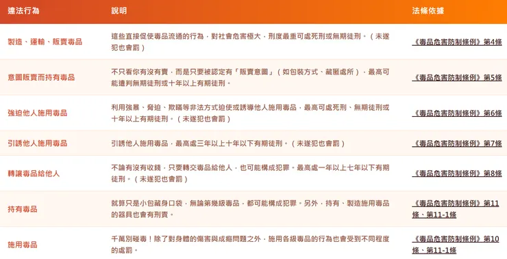
毒品不是遙遠的毒蛇猛獸,而是潛伏在生活角落、只需一個錯誤選擇就可能捲入深淵的恐怖漩渦。你以為只是「幫朋友保管」、只是「一小包」、只是「自己用」?這些行為,可能都已經觸法!根據《毒品危害防制條例》規定,不論持有數量、毒品等級,一旦有以下行為,就有可能面臨不同程度的刑事責任:

毒品犯罪刑責說明
毒品案件纏身,我該找律師嗎?毒品案件求助專業的黃金時段!
一旦與毒品案件扯上關係,無論是持有、施用、還是被誤認為運輸犯,第一步不是慌張,而是儘速諮詢專業律師。毒品案件的特性,是刑責重、程序複雜,而且一個小小的失誤,就可能影響大半人生。若沒有及時尋求專業協助,不但可能錯失爭取緩刑或減刑的機會,更可能錯失脫罪的黃金期!
毒品案件的最佳防守點通常在調查初期,也就是警方約談、搜索、扣押證物,或檢察官偵查起訴的那個階段。這些過程中若存在違法取證,或警方程序有瑕疵,專業律師可立即主張證據無效,保護當事人權益。而這也正是為何:不是案件開庭後才該找律師,而是從第一時間就該請律師參與、審查、評估、協助因應所有調查的流程。專業律師的價值,不僅僅在於上法庭辯護,更在於:
- 分析案情:協助釐清您所涉及的行為(施用/持有/轉讓等),並說明相對應的法律條文與刑責、分析類似判例等。
- 審查證據:檢視警方的搜索與扣押是否合法、陪同您接受警方訊問確保流程正當。
- 制定策略:量身規劃訴訟路線,包括減刑、緩刑的主張,是否自白或自首減刑。
- 出庭辯護:在法庭上為當事人力爭最佳結果,包括轉處勒戒、觀察勒戒、緩刑或無罪,或針對判決提起上訴、聲請再審等。
毒品案件的判決與量刑,常因為小細節而產生大差異;若能在初期就由專業律師介入協助,有時甚至能逆轉情勢。記住:不是犯了大錯才需要找律師,而是當你發現事態不單純、不知該怎麼做時,就該找法律專家來助自己一臂之力。
「我真的不知情!」領包裹牽涉毒品犯罪,會被判刑嗎?
現代社會中,毒品犯罪的手法越來越隱密精巧,「代收包裹」、「協助搬運」、「短期租房」等行為,可能無意間就捲入毒品案件之中。許多當事人面對偵訊,第一句話往往是:「我真的不知道那裡面是毒品!」但在法律上,單靠一句「不知情」並不足以完全免除刑責。實務中也常出現類似案例:
- 在機場出入境被陌生人請託協助拿行李、看顧行李
- 幫朋友搬家、拿東西,結果箱子裡面藏毒,好心被雷親!
- 出於好意代收包裹,卻被說是未盡查證義務遭到究責
- 房東誤租房給製毒犯而扯上官司、身心俱疲
在刑事案件中,成立毒品罪,必須同時具備兩大要素:主觀上的故意(是否明知)與客觀上的行為(是否實際參與)。換句話說,法院不會單看你怎麼說,而是會評估你「是否有合理懷疑的理由卻沒有採取行動」,來判斷你是否「知情或應知」、是否「未盡查證義務」等。例如,你代收的包裹來自國外、上面的郵寄資料寫的很奇怪、託付人要求你不要拆封,甚至地址不是你的住家,那麼法院可能會認為你應該合理懷疑,卻選擇忽視異狀,就可能被認定為「間接故意」,進而構成運輸毒品罪。
法院在判斷是否構成犯罪時,會採取全方位的觀察,包含被告的家庭背景、日常素行、是否有主動查證,以及LINE對話、金流紀錄、監視器畫面等間接證據。這些都可能成為推論你「知情與否」的重要依據。
簡單一句「我不知道」在法律上絕對是不夠的。若您真的在不知情的情況下涉案,更應及早尋求專業律師協助,從案件初期釐清爭點,盡可能蒐集對自己有利的證據。唯有專業律師,才能協助您有效主張「缺乏犯意」、「程序違法」、「證據瑕疵」等抗辯方向,守住您的清白與自由。
無罪案例
臺灣桃園地方法院 112 年度重訴字第 47 號刑事判決:在這起案件中,有好幾人一起運輸第二級和第三級毒品,不過丁○○雖然有幫忙搬運毒品的東西,但法院認為他只是單純幫忙,並不知道裡面有毒品,也沒有和其他人一起計畫或分工合作(無主觀犯罪故意,僅屬被動協助),因此不算是共犯,最後判決無罪。
該如何減低毒品案件刑責?專業律師建議與策略
在毒品案件中,最令人無助的往往不是刑責有多重,而是自己「其實沒做什麼」卻也被牽連其中。許多當事人都是因為一時信任、善意幫忙或只是「剛好在場」,就背上罪名。且法院也不會僅憑一句「我不知道」就結束調查,而是會仔細檢視你在事件中的角色、動機與反應。因此,若不慎涉入毒品案件,專業律師會建議您往以下這些舉證方向開始著手準備:

毒品案件爭取減刑輕判的相關建議
毒品案件的裁判空間不小,只要處理得當、證據齊全,法官其實也會願意給那些「非惡意涉案」的人一個重新開始的機會。不少案件中,即使最後仍須負責,但只要成功證明「無主觀故意」,就能有效爭取緩刑,甚至無罪。
正在為毒品案件煩惱嗎?【85885法律團隊】提供全年無休24H免費法律諮詢服務,由專業毒品律師協助您分析案情、設計抗辯策略、提出最適切的法律建議,歡迎善加利用。

















