💡 【開場白:2026 暖房計畫!用一件法蘭絨沙發套,把客廳變成溫柔鄉】
時序進入 2026 年,居家風格除了延續簡約美學,「體感溫度」成了室內裝修的新指標。妳是否也覺得冬天的皮沙發冷冰冰,或是家裡的舊沙發看著就感到寒意?與其花大錢買電暖器,不如換上一件「急速熱感」的加厚沙發套。
本篇文章深入研究 PTT 推薦 與 Dcard 超推 的冬季熱門名單,針對怕冷的租屋族、毛孩家庭,嚴選出 6 款兼具防貓抓與保暖功能的沙發套。這份 PTT 必備 的選購攻略,將幫妳精準解決「冬日靜電、布料易起球、止滑效果差」等常見痛點,用小預算換來 24 小時的恆溫擁抱!🚀📌 【本篇內容重點搶先看】
✅ 2026 保暖清單: 法蘭絨急速熱感、雲朵絨加厚、北歐風防滑蓋布等 6 款 PTT/Dcard 熱議神物。
✅ 破解 3 大選購痛點: 冬天坐沙發被冷到?主子磨爪擋不住?全包式沙發套老是位移?這篇都有解。
✅ 快速需求配對: 怕冷星人、簡約控、預算有限的租屋族,一秒找到命定款。
✅ 主編私心推薦: 揭曉哪款是「觸感天花板」,哪款是「CP 值王者」。
✅ 選購 FAQ: 刷毛布料可以烘乾嗎?如何量尺寸不踩雷?專業 QA 一次看。
🔥 【為什麼需要冬日沙發套?解決 3 大居家痛點】
🚀 痛點 1|冬天皮沙發太冰,坐下去瞬間冷到發抖? 解方:選擇「法蘭絨」或「兔絨」材質。這是 Dcard 必備 的暖冬準則,利用高克重絨毛鎖住體溫,實現急速熱感。
🚀 痛點 2|冬天毛孩活動力減低,更愛在沙發磨爪? 解方:指名「加厚防貓抓」織法。這是 PTT 推薦 的防禦關鍵,加厚層能緩衝爪子穿透,保護底層家具。
🚀 痛點 3|舊沙發套花色沉重,客廳看起來很陰暗? 解方:首選「北歐風素色拼接」。這是 Dcard 超推 的空間明亮術,讓冬天的居家氛圍也能溫暖又清新。
🔍 【如何選購?2026 冬季沙發套選購重點】
1️⃣ 材質密度與克重: 克重越高,保暖性與耐磨度越好。法蘭絨適合急速升溫,雲朵絨則追求親膚度。
2️⃣ 止滑設計是關鍵: 冬季布料較厚重,務必確認是否有「防滑顆粒底」或「止滑帶/壓條」,避免坐下就滑脫。
3️⃣ 抗靜電處理: 絨毛織物在乾燥冬天易生靜電,選擇有抗靜電科技的布料是 ptt 超推 的細節考量。
4️⃣ 水洗與烘乾耐受度: 冬天衣物難乾,確認是否可機洗、甚至低溫烘乾,是 Dcard 必備 的便利性。
⚡ 【快速需求配對:一秒找到妳的暖冬神隊友】
📍 極度怕冷、追求一坐即熱: 推薦 【1號 加厚法蘭絨】、【3號 雲朵絨急速熱感】。
📍 貓奴家庭、兼顧四季需求: 推薦 【2號 拼接水綿止滑墊】、【5號 全包加厚棉絨】。
📍 懶人安裝、多功能蓋毯控: 推薦 【4號 北歐風防滑蓋布】。
📍 觸覺控、追求貴婦級柔軟: 推薦 【6號 兔絨加厚套】。
🏆 【主編私心推薦 (Editor's Pick)】
⭐ 1號 加厚法蘭絨毛沙發套:
它是 Dcard 必備 的開季首選!法蘭絨的蓄熱能力極強,加上全包彈力設計,讓舊沙發像穿上發熱衣一樣,是 ptt 超推 的回購王。
⭐ 4號 北歐風毛絨沙發蓋布:
這是 PTT 推薦 的懶人神器。不用量尺寸量到頭痛,隨手一鋪就很有型,還能當午睡毯,實用度與美感兼具。
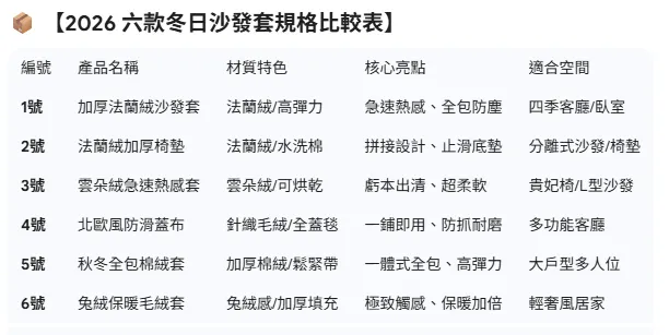
📦 【2026 六款冬日沙發套規格比較表】

💎 【2026 六款舒適沙發套評比,推不推真實揭露】
1️⃣ 1號 加厚法蘭絨毛沙發套|急速熱感的冬日發熱衣

- 🧶 重點規格: 高克重法蘭絨、全包彈力設計、附固定壓條。
- ✨ 亮點特色: 標榜「急速熱感」,手感密實且不掉毛。彈力極佳,能適應 L 型或異形沙發,全方位防護貓抓。
- 💡 小編的話: 2026 Dcard超推!這是租屋族過冬的 Dcard必備。全包設計讓舊沙發死灰復燃,保暖度非常有感。
- 💬 適合誰/情境: 預算有限想改裝客廳的人、家中有怕冷老人、希望能水洗清潔的家庭。
- ❤️ 推薦理由: 價格便宜但質感在水準之上,蓄熱速度是所有材質中最快的,深受 ptt超推。
- ⭐ 實際使用者評價: 「法蘭絨真的好厚實,穿上去後客廳溫度感覺提升了,防滑壓條塞進去後很牢固。」
- 💰 參考價格: $177 - $883
- 🚀 心動這裡買🚀 https://s.shopee.tw/5q1patVuvV
2️⃣ 2號 法蘭絨拼接止滑沙發墊|美學與防滑的完美平衡

- 🧶 重點規格: 法蘭絨表層、水洗棉拼接、矽膠防滑底。
- ✨ 亮點特色: 非全包式,而是分塊鋪設。優點在於止滑效果極佳,拼接色塊設計更有層次感,清洗時可針對髒汙處拆洗。
- 💡 小編的話: 2026 PTT推薦!它是 PTT推薦 給分離式沙發(如 1+2+3 組合)的首選,不怕整片移位。
- 💬 適合誰/情境: 喜歡定期拆洗部分區域的人、沙發造型特殊無法使用全包套的朋友。
- ❤️ 推薦理由: 止滑顆粒抓地力強,且水洗棉拼接視覺更顯輕奢,不只是防護更是裝飾。
- ⭐ 實際使用者評價: 「拼接色很耐看,背面防滑做得很好,小孩在上面爬也不會亂跑位。」
- 💰 參考價格: $82 - $352
- 🚀 心動這裡買🚀 https://s.shopee.tw/50SibNcOkV
3️⃣ 3號 雲朵絨急速熱感全包套|像窩在雲朵裡的奢華感

- 🧶 重點規格: 雲朵絨面料、L型貴妃椅通用、可水洗烘乾。
- ✨ 亮點特色: 雲朵絨纖維更為纖細,觸感比法蘭絨更柔軟。這款特別強調「虧本出清」,CP 值高到不可思議。
- 💡 小編的話: 2026 Dcard超推!這是 Dcard超推 的高回購款,貴妃椅大座面也能輕鬆搞定。
- 💬 適合誰/情境: 大戶型沙發用戶、喜歡穿短褲坐在沙發上的人(親膚感極好)。
- ❤️ 推薦理由: 可低溫烘乾這點在冬天超級加分,是 PTT必備 的便利好物。
- ⭐ 實際使用者評價: 「雲朵絨摸起來很高級,雖然是出清價但品質超好,烘乾後還是一樣蓬鬆。」
- 💰 參考價格: $180 - $899
- 🚀 心動這裡買🚀 https://s.shopee.tw/2VlNco36tO
4️⃣ 4號 北歐風防滑毛絨沙發蓋布|隨手一鋪的懶人美學

- 🧶 重點規格: 針織加厚毛絨、防滑全蓋毯、四季通用。
- ✨ 亮點特色: 懶人救星!不需要費力塞縫隙,只要對準披上去即可。布料厚實具備垂墜感,能抵擋大多數的貓抓傷害。
- 💡 小編的話: 2026 PTT推薦!它是 PTT推薦 的風格小物,甚至可以拿來當露營毯,實用性滿分。
- 💬 適合誰/情境: 不想測量複雜尺寸的人、喜歡北歐自然感、追求多功能的買家。
- ❤️ 推薦理由: 一毯多用,且全包覆感讓舊沙發瞬間充滿設計感,是 Dcard必備 逸品。
- ⭐ 實際使用者評價: 「很好整理,髒了整條扯下來洗就好。顏色超美,把客廳佈置得很有北歐風。」
- 💰 參考價格: $190 (起)
- 🚀 心動這裡買🚀 https://s.shopee.tw/50SibR5i3Y
5️⃣ 5號 秋冬全包棉絨萬能套|極致彈力的極簡防塵防護

- 🧶 重點規格: 加厚棉絨、鬆緊帶全包、高彈力纖維。
- ✨ 亮點特色: 一體式剪裁搭配強力鬆緊帶,能完美貼合沙發曲線。棉絨材質透氣不悶,防塵效果是所有款式中最好的。
- 💡 小編的話: 2026 Dcard超推!這是 ptt超推 的護家神器,如果妳的沙發單價高,絕對需要這層防護。
- 💬 適合誰/情境: 家中灰塵較重者、希望沙發套看起來「像原裝皮」的朋友。
- ❤️ 推薦理由: 彈力十足且不易起毛球,棉絨質感紮實,低調卻顯高級。
- ⭐ 實際使用者評價: 「彈力真的很大,三人沙發一個人也能輕鬆套好。棉絨手感很細膩。」
- 💰 參考價格: $752 (起)
- 🚀 心動這裡買🚀 https://s.shopee.tw/9pXyMKvZDT
6️⃣ 6號 冬季兔絨保暖毛絨套|貴婦等級的觸覺饗宴

- 🧶 重點規格: 仿兔絨毛絨、保暖加厚填充、四季通用防滑。
- ✨ 亮點特色: 觸感如同真兔毛般滑順細緻。加厚填充層讓坐感像雲端一樣輕盈,不僅保暖還能增加沙發的舒適度。
- 💡 小編的話: 2026 PTT推薦!這款是 PTT推薦 的奢華款,對於追求觸覺享受的朋友來說,這款是 Dcard必備。
- 💬 適合誰/情境: 追求極致居家品質的人、冷氣房愛好者、希望提升沙發坐感的人。
- ❤️ 推薦理由: 保暖性能與顏值兼備,放在客廳就是視覺中心,是 ptt超推 的送禮自用佳品。
- ⭐ 實際使用者評價: 「摸起來真的像兔毛一樣順滑,完全沒有靜電,冬天坐在沙發上就不想離開了。」
- 💰 參考價格: $298 (起)
- 🚀 心動這裡買🚀 https://s.shopee.tw/AKUExHszeK
🧐 冬日沙發套選購常見 Q&A ❓
📢 Q1:毛絨沙發套洗完會不會變硬或縮水?
這取決於洗滌方式。PTT 網友 建議放進大型洗衣袋,使用中性洗劑,並避免高溫烘乾。2026 年新款如 【3號】 多採預縮處理,正常洗滌下能保持原本的柔軟度。
📢 Q2:家有貓咪,這些毛絨材質會不會變「集毛器」?
絨毛類確實比較會沾附寵物毛髮,但這也意味著毛屑不會隨風亂飄。Dcard 網友 建議定期用除毛球器或滾輪清理,其實法蘭絨材質反而比棉布更容易清掉深層碎屑。
📢 Q3:L 型沙發怎麼選尺寸?
選購全包套時,L 型沙發通常需購買「兩件」全包套分別包覆。若是選擇 【4號 蓋布款】 則只需量總長即可。建議寧大勿小,多餘的布料塞進縫隙會讓整體更美觀。
📍 【總結:2026 舒適沙發套選購懶人包】
🏁 極度怕冷、預算小資首選: 唯一支持 【1號 加厚法蘭絨】。
🏁 追求奢華觸感、質感客廳: 指定 【6號 兔絨加厚套】。
🏁 不想塞縫隙、懶人懶安裝: 推薦 【4號 北歐風防滑蓋布】。
🏁 家有調皮寵物、高頻率清洗: 推薦 【2號 拼接止滑墊】 或 【5號 棉絨全包套】。
選擇理由: 2026 年的冬日沙發套已經進化到「蓄熱」與「美學」並重。比起換掉冷冰冰的皮沙發,選對一款加厚絨毛套,不仅能保護家具,更能讓妳在家享受溫暖如春的儀式感。

















