
1. 藍天、白雲、海水藍色的顏色成因
藍天的顏色成因:
藍天的顏色主要來自於「瑞利散射」(Rayleigh scattering)現象。太陽光進入地球大氣層時,會與空氣中的小分子(如 氮氣 和 氧氣 )發生散射。瑞利散射的強度與光波長的四次方成反比,這意味著波長較短的光(如藍光和紫光)更容易被散射。雖然紫光波長更短,但人類眼睛對藍光更敏感,加上太陽光中藍光成分較多,因此我們看到的天空呈現藍色。
此外,在日出和日落時,陽光穿過更厚的大氣層,藍光被散射掉,剩下紅光和橙光,所以天空呈現紅色或橙色。
白雲的顏色成因:
白雲是由大氣中的 水滴 或 冰晶 大分子 組成的雲層。當陽光照射到雲層時,這些水滴或冰晶會對所有波長的光進行均勻散射,這種散射稱為「米氏散射」(Mie scattering)。由於所有顏色的光都被散射,混合後形成白光,因此雲看起來是白色的。如果雲層很厚,光線無法完全穿透,雲可能呈現灰色或暗色。
海水的顏色成因:
海水的藍色主要來自於水分子對光的吸收和散射。
水分子對波長較長的紅光吸收較強,對波長較短的藍光散射較強。
因此,當陽光進入海水時,紅光被吸收,藍光被散射並反射回我們的眼睛,使海水呈現藍色。
此外,天空的藍色也會反射在海面上,加強海水的藍色外觀。
其他因素如海洋中的浮游生物或沉積物也可能影響海水顏色,但整體而言,藍色是主要色調。
2. 八大行星和月球在白天晴天時,天空的實際
狀況(可否觀星)
在討論八大行星和月球時,我們需要考慮每個天體的大氣層狀況,因為大氣層會影響天空的顏色和星星的可見度。以下是針對每個天體的說明:
月球:
- 天空狀況:月球沒有大氣層,因此白天天空是黑色的,類似地球的夜晚。沒有大氣散
射陽光,所以太陽看起來非常明亮,而天空背景則是一片漆黑。 - 可否觀星:理論上,星星在白天應該可見,但由於太陽光極其強烈,星星的光芒容易
被掩蓋。實際在月球任務中,太空人報告說在白天也能看到星星,但需要遮
擋太陽光或適應黑暗才能清晰觀測。
水星:
- 天空狀況:水星幾乎沒有大氣層,白天天空也是黑色的。表面溫度極高,太陽光直接
照射。 - 可否觀星:星星在白天應該可見,但因陽光太強,需避開刺眼的太陽光。
沒有大氣散射,星星不會被遮蔽,但對比度低。
金星:
- 天空狀況:金星有濃厚的大氣層,主要成分是二氧化碳,並有硫酸雲層。白天天空呈
現黃白色或橙黄色,由於雲層厚,陽光被強烈散射,天空總是陰沉。 - 可否觀星:星星在白天不可見,因為厚厚的大氣層散射陽光,使天空非常明亮,遮蔽
了星星的光芒。
地球:
- 天空狀況:地球有大氣層,白天天空因瑞利散射呈現藍色。晴天時天空明亮,雲層可
能影響可見度。 - 可否觀星:星星在白天通常不可見,因為大氣散射陽光使天空變亮,只有最亮的星
(如金星)有時在白天可見,但需要特殊條件。
火星:
- 天空狀況:火星大氣稀薄,主要成分是二氧化碳,並有大量塵埃。白天天空通常呈現
淡藍色或粉紅色( 因塵埃散射 )。 塵暴時天空可能變暗或呈現紅色。 - 可否觀星:星星在白天可能可見,尤其在大氣較清澈時。由於大氣稀薄,散射較弱,
星星可能較容易觀測,但太陽光仍會影響。
木星:
- 天空狀況:木星是氣態巨行星,沒有固體表面。從雲層頂部看,大氣主要由氫和氦組
成,並有氨冰雲。白天天空可能呈現藍色或深蓝色,但雲層變化和風暴可
能影響顏色。 - 可否觀星:星星在白天不可見,因為厚厚的大氣層散射陽光,使天空明亮。
即使從雲層頂部,也難以看到星星。
土星:
- 天空狀況:土星也是氣態巨行星,大氣類似木星,但雲層可能呈現淡黄色。光環反射
光可能影響天空亮度。 - 可否觀星:星星在白天不可見,原因同木星,大氣散射使天空明亮。
天王星:
- 天空狀況:天王星是冰巨行星,大氣主要由氫、氦和甲烷組成。甲烷吸收紅光,使天
空呈現藍綠色。白天天空較暗,但仍有散射。 - 可否觀星:星星在白天可能不可見,因為大氣層較厚,散射陽光,但由於距離太陽
遠,陽光較弱,可能在某些條件下看到亮星。
海王星:
- 天空狀況:海王星類似天王星,大氣有甲烷,天空呈現深蓝色。風暴和雲層可能使天
空變化。 - 可否觀星:星星在白天不可見,大氣散射和陽光雖然較弱使天空明亮,遮蔽星星。
總結:
- 在沒有大氣或大氣稀薄的天體(如 月球、水星),白天天空是黑色的,星星理論上可見,但如果太陽光強烈,觀星困難。
- 在有濃厚大氣的行星(如 金星、地球、木星 等),白天天空被散射光照亮,星星通常不可見。
- 實際觀星還取決於 太陽亮度、大氣成分 和 觀測位置 等因素。
天空的亮暗程度主要取決於兩個關鍵因素:
大氣層的有無與密度:有大氣層的天體,氣體分子和塵埃會將陽光散射到四面八方,
使得整個天空變得明亮。
沒有大氣層,陽光就不會被散射,天空將保持漆黑。與太陽的距離:距離太陽越遠,單位面積接收到的太陽光能量就越弱(遵循平方反比
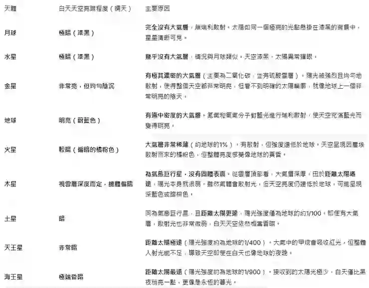
定律),這會直接影響到太陽本身的亮度以及大氣散射光的強度。八大行星與月球白天天空亮暗程度比較表
下表以地球作為基準進行比較:
總結 與 深入解釋
我們可以將這些天體分為三大類:第一類:沒有/極稀薄大氣 -> 漆黑天空
代表:月球、水星
主要原因:缺乏大氣散射。這是因為它們的質量太小,引力不足以束縛住氣體分子。
在這些天體上,陽光只會直線前進,只有被太陽直接照射到的物體才是亮
的,其他地方(包括天空)完全沒有散射光,因此一片漆黑。
在白天觀測星星是完全可行的,前提是你能避開刺眼的太陽光。第二類:有濃密大氣層 -> 明亮天空
代表:金星、地球
主要原因:強烈的大氣散射。
地球是標準案例,瑞利散射使天空明亮且呈藍色。
金星是極端案例,其大氣層密度是地球的90倍,且充滿反射性極強的硫酸雲層。這導致陽光被極度有效地散射,使得金星白天的天空不僅明亮,甚至比地球白天還亮,但因為雲層太厚,你根本看不到太陽,整個天空就是一個均勻的、刺眼的亮白色或黃白色「漫射燈」。第三類:有大氣但距離太陽遠/大氣稀薄 -> 昏暗天空
代表:火星、木星、土星、天王星、海王星
主要原因:「距離」和「大氣密度」的綜合影響。火星:雖然距離太陽不算太遠,但其大氣過於稀薄,散射能力有限,所以天空亮度大
打折扣,感覺像地球即將入夜的傍晚。
木星:與太陽的距離成為了主導因素。根據平方反比定律,距離增加一倍,光強減為
四分之一。木星距離太陽約是地球的5倍,接收到的光強只有地球的約1/25。
到了海王星(距離約為地球的30倍),光強只剩約1/900。
在如此微弱的光源下,即使這些氣態行星擁有深厚的大氣層,能夠產生的散射光也極其有限,導致它們的「白天」對於人類的感官來說,依然非常昏暗,更像是地球上的陰天或暮光時刻。結論:
在白天能否看到星星,取決於天空背景的亮度。
只有在第一類(無大氣) 的天體上,你才能在白天清晰地看到星星。
在第二類(濃密大氣) 的天體上,散射光完全掩蓋了星星的微弱光芒。
而在第三類的天體上,情況較為複雜,但在火星或許有機會看到最亮的星星,而在更遠的外行星,由於陽光本身極弱,白天觀星應該比在地球上容易得多。























