vocus logo

方格子 vocus

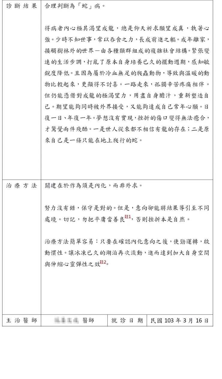
103.診斷書

Rice-avatar-img
發佈於Rice
更新 發佈閱讀 1 分鐘
vocus|新世代的創作平台
vocus|新世代的創作平台

註1:參考《行者尊道感應篇》中「宜憫人之凶。樂人之善。濟人之急。救人之危。見人之得。如己之得。見人之失。如己之失。」是懂得推己及人的道理。

註2:參考《道德經》的〈不盈章〉第四中「挫其銳。解其紛。」

留言
avatar-img
Rice的沙龍
24會員
165內容數
「Rice」是理想的自己。這些文章是我用心血完成的作品,裡面有我的成長,也是我存在的證明。希望自己能言之有物。
Rice的沙龍的其他內容
2022/10/13
Rice 2006.06-2017.07
Thumbnail
2022/10/13
Rice 2006.06-2017.07
Thumbnail
2022/10/13
  修行的初衷是為了能夠依靠真正的依靠。
Thumbnail
2022/10/13
  修行的初衷是為了能夠依靠真正的依靠。
Thumbnail
2022/10/11
2022/10/11
看更多
你可能也想看
Thumbnail
2014/3/28良因法師格言法談 「欲論人者先自論,欲知人者先自知。」 良因曰: 一般人遇到讚歎則喜不自勝,批評則內心不喜。 這兩種動搖,就只是因為看不清自己,所以才隨他人話語而轉。 因此要看別人的習氣容易,能認清自己就難。 既然如此,就少論他人是非吧!以免影響內攝的功夫!
Thumbnail
2014/3/28良因法師格言法談 「欲論人者先自論,欲知人者先自知。」 良因曰: 一般人遇到讚歎則喜不自勝,批評則內心不喜。 這兩種動搖,就只是因為看不清自己,所以才隨他人話語而轉。 因此要看別人的習氣容易,能認清自己就難。 既然如此,就少論他人是非吧!以免影響內攝的功夫!
Thumbnail
本文分析導演巴里・柯斯基(Barrie Kosky)如何運用極簡的舞臺配置,將布萊希特(Bertolt Brecht)的「疏離效果」轉化為視覺奇觀與黑色幽默,探討《三便士歌劇》在當代劇場中的新詮釋,並藉由舞臺、燈光、服裝、音樂等多方面,分析該作如何在保留批判核心的同時,觸及觀眾的觀看位置與人性幽微。
Thumbnail
本文分析導演巴里・柯斯基(Barrie Kosky)如何運用極簡的舞臺配置,將布萊希特(Bertolt Brecht)的「疏離效果」轉化為視覺奇觀與黑色幽默,探討《三便士歌劇》在當代劇場中的新詮釋,並藉由舞臺、燈光、服裝、音樂等多方面,分析該作如何在保留批判核心的同時,觸及觀眾的觀看位置與人性幽微。
Thumbnail
電子書:《論語漫讀》       子曰:『人之過也,各於其黨。觀過,斯知仁矣』(裡仁第四)。 黨,類別。人的過錯,有不同類別。有大錯有小錯;有原則性過錯和一般過錯;有主觀性錯誤,壞心辦壞事;有客觀性錯誤,好心辦壞事或無心之錯。等等。   此話可有兩種解釋。一說,人的過錯,各種各樣。通過對
Thumbnail
電子書:《論語漫讀》       子曰:『人之過也,各於其黨。觀過,斯知仁矣』(裡仁第四)。 黨,類別。人的過錯,有不同類別。有大錯有小錯;有原則性過錯和一般過錯;有主觀性錯誤,壞心辦壞事;有客觀性錯誤,好心辦壞事或無心之錯。等等。   此話可有兩種解釋。一說,人的過錯,各種各樣。通過對
Thumbnail
這是一場修復文化與重建精神的儀式,觀眾不需要完全看懂《遊林驚夢:巧遇Hagay》,但你能感受心與土地團聚的渴望,也不急著在此處釐清或定義什麼,但你的在場感受,就是一條線索,關於如何找著自己的路徑、自己的聲音。
Thumbnail
這是一場修復文化與重建精神的儀式,觀眾不需要完全看懂《遊林驚夢:巧遇Hagay》,但你能感受心與土地團聚的渴望,也不急著在此處釐清或定義什麼,但你的在場感受,就是一條線索,關於如何找著自己的路徑、自己的聲音。
Thumbnail
背景:從冷門配角到市場主線,算力與電力被重新定價   小P從2008進入股市,每一個時期的投資亮點都不同,記得2009蘋果手機剛上市,當時蘋果只要在媒體上提到哪一間供應鏈,隔天股價就有驚人的表現,當時光學鏡頭非常熱門,因為手機第一次搭上鏡頭可以拍照,也造就傳統相機廠的殞落,如今手機已經全面普及,題
Thumbnail
背景:從冷門配角到市場主線,算力與電力被重新定價   小P從2008進入股市,每一個時期的投資亮點都不同,記得2009蘋果手機剛上市,當時蘋果只要在媒體上提到哪一間供應鏈,隔天股價就有驚人的表現,當時光學鏡頭非常熱門,因為手機第一次搭上鏡頭可以拍照,也造就傳統相機廠的殞落,如今手機已經全面普及,題
Thumbnail
《轉轉生》(Re:INCARNATION)為奈及利亞編舞家庫德斯.奧尼奎庫與 Q 舞團創作的當代舞蹈作品,結合拉各斯街頭節奏、Afrobeat/Afrobeats、以及約魯巴宇宙觀的非線性時間,建構出關於輪迴的「誕生—死亡—重生」儀式結構。本文將從約魯巴哲學概念出發,解析其去殖民的身體政治。
Thumbnail
《轉轉生》(Re:INCARNATION)為奈及利亞編舞家庫德斯.奧尼奎庫與 Q 舞團創作的當代舞蹈作品,結合拉各斯街頭節奏、Afrobeat/Afrobeats、以及約魯巴宇宙觀的非線性時間,建構出關於輪迴的「誕生—死亡—重生」儀式結構。本文將從約魯巴哲學概念出發,解析其去殖民的身體政治。
Thumbnail
苦事多從自己做起,樂事多為別人著想, 壞事多由自己承擔,好事多給別人稱讚。 星雲大師─《佛光菜根譚》
Thumbnail
苦事多從自己做起,樂事多為別人著想, 壞事多由自己承擔,好事多給別人稱讚。 星雲大師─《佛光菜根譚》
Thumbnail
原文:不依過患,請為知識若不善依,於現世中,遭諸疾疫非人損惱,於未來世,當墮惡趣,無量苦。   釋義舉例:我們常常看到一個人可以幫助他人的事卻不願幫助他人,甚至有落井下石及毀謗他人的心態,此心態在來生必墮惡趣。在日常生活裡我們看見有老人家過馬路,或是走路比較慢的人,都會說:走快一點好嗎。沒有
Thumbnail
原文:不依過患,請為知識若不善依,於現世中,遭諸疾疫非人損惱,於未來世,當墮惡趣,無量苦。   釋義舉例:我們常常看到一個人可以幫助他人的事卻不願幫助他人,甚至有落井下石及毀謗他人的心態,此心態在來生必墮惡趣。在日常生活裡我們看見有老人家過馬路,或是走路比較慢的人,都會說:走快一點好嗎。沒有
Thumbnail
『謹言慎行,是人生一大修行。 寧可沉默不語,也不可惡語傷人。』 ---靈通語
Thumbnail
『謹言慎行,是人生一大修行。 寧可沉默不語,也不可惡語傷人。』 ---靈通語
Thumbnail
2013/10/5 良因法師 格言法談 「論人當節取其長,曲諒其短。做事必先審其害,後計其利。」 良因曰: 就待人來說,厚道是其要義。 人無完人,故當節取其優點,曲諒其缺點。 以原諒自己的心,去包容他人。 處事方面,凡事都有兩面,所以不要被利益蒙蔽。 應當以平常心去面對,方能截長補短。
Thumbnail
2013/10/5 良因法師 格言法談 「論人當節取其長,曲諒其短。做事必先審其害,後計其利。」 良因曰: 就待人來說,厚道是其要義。 人無完人,故當節取其優點,曲諒其缺點。 以原諒自己的心,去包容他人。 處事方面,凡事都有兩面,所以不要被利益蒙蔽。 應當以平常心去面對,方能截長補短。
追蹤感興趣的內容從 Google News 追蹤更多 vocus 的最新精選內容追蹤 Google News