
原文發表至《幣備思維》網站 :【股票入門懶人包】適合股票幼幼班的新手完整指南!
本文是專為投資新手而設計的「股票入門懶人包」,無論你是完全零基礎的新手小白,還是剛開始定期定額試水溫的小資族,都可以透過本篇文章,在短時間內打好股票基本功。以下內容,除了介紹基本的股票概念之外,還整理出了「股票新手須知的5個重點知識」和股票入門的注意事項、常見問題,幫助你了解股票這項投資工具,並更好的善加運用,一起來瞧瞧!
股票是什麼?
首先,在開始深入探討股票知識之前,我們先來了解一下「股票是什麼?」;先有概念,才能有進一步的學習,以下詳細說明:
股票基本介紹
股票(或稱:資本存貨),是由股份有限公司來發行的「所有權憑證」,公司可以藉此籌措長期資金,而股東則可以藉此參與公司的營虧;當公司在營收有獲利時,股東可以獲得股利或股息;相對的,若公司經營不善,股東也要共同承擔虧損風險。
股票交易規則
- 台灣採用 T+2 規則:意思是由交易日隔天開始計算的 2 天後,才能賣出股票。
- 台灣股票交易時間為:早上 9:00 ~下午 13:30
- 股票計算單位:股票一張為 1000 股,交易股數若不足 1000,則稱為「零股交易」。
為什麼要買股票?
想必大家買股票一定是為了「賺錢」,但投資項目百百種;除此之外,股票還有什麼吸引人購買的原因嗎?以下提出5點買股票的優點:
1. 通貨膨脹因素:現今銀行利息大多落在 1-2 %,把錢放在銀行累積的利息非常少,再加上市場通貨膨脹速度快,每年平均約漲 3 %;換句話說,隨著時間流逝,錢若全部放在銀行只會貶值。
2. 股票入門門檻低:小資族可以選擇購入「零股」股票,或是買入 ETF ( 指數股票型基金 ) ;這樣一來,你可以以少量資金開始投資,以減少心理負擔。
3. 股票選擇性多:股票的種類繁多,個人可以依照自身投資的「性格」與「需求」去選擇標的。
4. 有助於分散風險:如果你購買的是追蹤指數的 ETF ( 指數股票型基金 ),等同於購買了「一籃子」的股票;這樣一來,可以讓你的投資組合更多元化。
5. 可以作為被動收入:股票的種類多,還可以依造個人需求配置投資組合,因此你可以配置一個定期領股息的標的組合,幫助自己建立被動收入。
( 延伸閱讀:【股票新手系列】入門必看的3個股票知識,零基礎也看得懂!)

股票新手須知的5個知識
接下來,將與你介紹股票新手須知的5個知識,幫助你更快進入狀況。以下內容分別為:股票賺錢原理、股票投資類別、股票投資方式、股票投資策略與股市常見名詞,一起來看看!
股票新手知識1:股票賺錢原理
股票賺錢原理主要有兩種方式,一種是透過「股票利息」的方式賺錢,另一種擇是以「轉手變賣」的差價賺錢,以下詳細說明:
1. 股票利息:公司會根據去年營收以及今年度營運資金需求等綜合評估之後,決定是否將獲利的一部分撥出來回饋給股東。
- 股利分為「現金股利」和「股票股利」,前者是以現金形式發放給股東,而後者則以股票形式分配給股東。
- 分發時間:季配或半年配。
2. 股票變賣後的價差:當手中股票變賣時的價格高於當初買入的價格,這中間的價差則為收益,也就是賣價>買價。
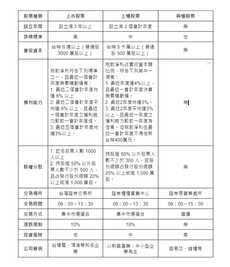
股票新手知識2:股票投資類別
股票投資類別主要分為三大類:上市、上櫃、興櫃股票:

股票新手知識3:股票投資方式
接下來,將依據投資人本身的性格,來進行投資選擇;主要的投資方式分為「被動投資」與「主動投資」,以下詳細說明:
- 被動投資:投資人不選擇標的也不選擇時機,透過持有市場上一籃子的標的,而獲利幅度與市場成長幅度相似。被動投資人大多使用的工具為ETF,且須挑選「內扣成本低、「含有多元標的或產業的ETF」為佳,以達到「低成本」、「分散風險」的優勢。
- 主動投資:投資人自己或交由基金經理人主動選股,並挑買賣的時機點,是一種非常仰賴投資人自身研究及預測的投資方式。
股票新手知識4:股票投資策略
股票投資策略是投資人必須做好的功課,因為這可以幫助你評斷股市的走向。以下內容,我將分別提出三個面向的投資策略:價值導向、交易導向、風險導向,並介紹股票入門最適合的投資方式,一起來瞧瞧!
價值導向|股票入門先學會看「基本面分析」
基本面分析是一種透過公司的財報和各項指標,來了解公司價值的分析方式。主要又細分為以下兩種:
- 由下而上分析(或稱為價值投資):專注於研究單一標的(下),而非市場整體趨勢(上)。
- 成長性由上而下分析:由市場趨勢來選擇投資的國家或市場(上),並從中挑選適合的標的(下)。
交易導向|股票入門可以嘗試「波段交易」
波段交易又稱搖擺交易,與當天來回買賣的「當沖交易」,和買入後等待時機賣出的「長期持有」相同,同樣是一種「賺取價差」的投資策略,主要是以技術分析作為判斷方式。
波段交易與兩者(當沖交易、長期持有)最大的區別在於:波段交易是透過股價一段時間的來回震盪,並在股價低點買進,於波段性高點賣出,以從中獲取價差的投資方式。
與當沖的方式相似,但波段交易的持倉時間較長;相比之下壓力較小,也更適合新手操作(前提是要先對股票分析有所了解)。
風險導向|股票入門先理解「槓桿交易」
槓桿交易是一種「以小博大」、「高風險」、「高獲利」的投資方式,常見的投資交易有:差價合約、期貨合約。槓桿交易並不適合投資新手,但先去理解它的基本概念,並以少量資金嘗試,我認為有助於剛入門的股票初學者。
槓桿交易概念:
槓桿交易實際上就是「借貸投資」,你可以以較少的本金(保證金),利用槓桿來「放大」你的投資效益。
舉例來說:你以台幣 1000 元做為本金(保證金),並設定 5 倍槓桿,如此一來你的交易金額就會是「1000 × 5 = 5000」。
如果盈利10%,你會得到 500 元(5000 × 10% = 500),也就是 1500 元;而若你虧損 10% 你則會減少 500 元的本金(保證金),變成 500 元。
股票新手知識5:股市常見名詞
- 大盤:加權指數
- OTC:櫃買指數
- 三大法人:台灣以外的投資機構或公司、國內的證券投資基金公司、證券商,因其進出的。
- 熊市:投資人中預期股市即將下跌。
- 牛市:投資人中預期股市即將上漲。
- 做空/放空:指預期股市即將下跌的投資人,且透過融券或借券方式賣股票,等股價下跌後再低價買回賺取中間價差(又稱回補)。
- 做多:同樣指預期股市即將上漲的投資人,且先大量買入股票,等股價上漲後賣出來賺取中間價差。

股票入門注意事項
在開始進入到股票市場中投資前,新手有4點注意事項需要了解:
1. 緊急預備金不能動
緊急預備金和5年內需用到的錢,千萬不要拿來投資,像是:買房頭期款、孩子大學學費、出國旅遊基金等儲蓄;這樣一來,如果剛好需要用錢時,但正逢股市低迷只能認賠出場,很可能因小失大。
要記得,投資只能用「閒錢」,如果你本金不多,又想參與投資,建議你定期定額購買ETF指數股票型基金,讓投資的風險降低,同時也能收到比銀行利息還高的回報率!
(1000 元即可開始的ETF投資:ETF入門須知3重點:ETF是什麼?種類?優缺點?)
2. 新手切勿頻繁交易
頻繁交易是股市中的大忌,但許多股票初學者在一開始投資時,總是會緊盯著股票價格,並來回確認自己是否有賺錢(賠錢);而這樣的行為,很容易陷入賭博的投機心態,變得患得患失導致做出錯誤判斷。
甚至會過於害怕虧本,因此選擇在股票有一點獲利時就趕緊賣出,如此高頻率的買進賣出,容易讓交易成本變高,最後白忙一場。
3. 新手要做足功課,不熟悉的股票不要碰
股票初學者常因經驗、知識不足,而受新聞或周遭的人影響,甚至是被號稱「投資專家」的老師詐騙;這樣的行為就像是「矇眼射飛鏢」,完全不知道目標在哪就出手,就算一時獲利,也不能長久。所以一定要切記不能急躁,該做的功課也不能少!
4. 培養正確的投資心態,比擬定投資策略更重要
千萬別因專研股票而荒廢了本業,導致主要收入來源受影響;如此一來,反而本末倒至。我們都知道,評估預期報酬並控制好風險,能夠增加股票新手在投資時的信心,這看似很簡單的事,但執行起來卻不容易。
因為很多剛踏入股海的新手,在投入自己的資金之後變得得失心太重,或是變得貪婪,當帳面上下跌嚴重就想立即止損;看到熱門股票上漲就想跟進,很容易變成高買低賣的情況,而提早從股票市場畢業。
因此設立好「停損點」及「預期報酬」,並培養正確投資心態,就不容易隨著市場情緒而擺動!
股票入門常見問題
以下列出股票入門常見的問題,幫助你跨出投資的第一步:
要多少錢才能開始投資?
對於還不太了解股市的新手來說,建議可以先採每月 1000 元或 3000 元的「定期定額」或「定期定股」的方式開始,慢慢培養對於投資的想法。
不過要注意的是:在投資之前,至少先備好 6 – 12 個月的生活費當作緊急預備金,這樣在遇到不可抗力因素急需用錢時,就算股票帳面上虧損,也不會慌了手腳哦!
一定要看懂財報才能投資嗎?
股票投資「不一定」要會看懂財報才能投資,主要還是要看投資人的投資策略。
如果是使用 ETF 這類具有風險分散的投資工具,那麼財報的重要性就相對不高;但如果是重視基本面的個股分析,看懂財報就是基本功哦!
財務報表包含下列三種:
- 損益表:公司營運虧損與獲利
- 資產負債表:公司的資產與負債
- 現金流量表:公司資金的流入與流出
股票怎麼開戶?
在開始買賣股票前,需要先有證券戶,才能下單。若還沒申辦可以依照下列步驟開戶:
- 首先準備好雙證件及印章
- 線上或至實體證券行填寫開戶的資料
- 設立交割銀行帳戶,這個帳戶是未來買股票會扣款的帳戶
總結:本金提高才能創造最大化收益
股票投資是理財方法之一,但做好風險控管、兼顧生活品質才是正確的投資心態;更重要的是,要在「本業」有所提升,因為當本金提高了,就能夠以「錢滾錢」的方式創造最大化效益。反之,若花過多時間在研究股票上,即便有獲利,在本金小的情況下,帶來的效益並不大。
所以股票初學者在開始入場投資前,一定要做好研究,並慢慢了解自己投資屬性與需求,才能建立長久與穩健的投資效益!如果文章有幫助到你,也請分享給有需要的人。有任何問題,歡迎在下方留言給我,我一定會回覆你 : ))
延伸閱讀:
- 股票怎麼看?入門新手 5 分鐘認識股票分析!
- ETF入門須知3重點:ETF是什麼?種類?優缺點?
- 美股 ETF 入門怎麼選?8 檔美股 ETF 推薦給你!
- 期貨是什麼?超白話詳解,入門新手看這篇就夠了!
- 【股票新手系列】入門必看的3個股票知識,零基礎也看得懂!
- 【如何變有錢】阻擋你變有錢的5個心態|翻身致富,現在開始 !
























