
為了更具體展現 AI 如何幫助創作的故事成形,這一篇就來示範從無到有完成一個故事規劃以及大綱整理。
首先第一點要說明的是,在你跟 AI 開始聊之前,你腦中的想法至少要有八成的故事內容,讓 AI 幫你統整成形,否則會陷入愈聊故事愈亂的困境,最後反而難以收斂。
因為這篇文章是從零開始憑空產生一個故事,所以我不取用自己的靈感,使用現成的素材代替。
這次的示範我使用腦中第一個浮現,一首有故事感的歌曲,陶喆的「小鎮姑娘」。
我們先構想故事需要的三大要素:
- 人物
- 情節
- 世界觀
這次為求簡單,世界觀就使用最貼近生活的設定,時間是現在,地點是台灣,地點的部份,我隨意設定在台北市和恆春鎮,兩個距離遙遠的地點。
再來是人物,依照歌詞來看,主要人物有兩位,男主角、青梅竹馬的女主角——也就是歌名的「小鎮姑娘」。男主角,依照歌詞看來,會是一個專情、個性溫和的男子,女主角是一個樸拙的鄉下女孩。
情節的部份,先從已知的部份出發,它會是一對小鎮的學生情侶,放榜後女主角去了大城巿,這邊我就設定是她考上台大。然後女主角「成了大經理」,這一點其實是我聽歌的時候比較不理解的部份,這也是我們必須設定的點,我稍微想了一下,一個社會新鮮人如何成為一個高階主管。
首先她必須有很強的工作能力或素質,這裡我設定她是財務會計專業,除了非常聰明之外,又善良、忠誠,符合公司用人需要的特質,所以受到老闆賞識提拔。
接下來是重點的情節,以歌詞內容來看,男主角在車站和女主角的一場見面,已知的資訊是女主角淚流滿面,男主角隔著玻璃意識到這段感情的結束,所以我們知道這是一場分手。
再來就需要自己腦補一下了,歌詞看來這男主角痛訴「有一天可能妳會懷念(我),可惜我已不在」,這樣看來她可能是感情淡了或移情別戀。
但是那個在車站淚流滿面的畫面令人十分在意,也許不是那麼簡單的分手,可能是更大的衝擊。
我直接大膽的設定女主角成了公司老闆的婚外情,這可能被男主角發現,所以不是個單純的分手,而是男主角對女主角極度失望,所以在這個場景裡,只有女主角是悲傷的,而男主角則是絕決地離開。
最後來到結局的部份,歌詞表示男主角不知為何自己總是放不開,然後「有一天可能妳會懷念,可惜我已不在」,這裡我覺得應該要直接把這個放進故事的結局中,女主角失去了一切,才想起男主角的好,回到家鄉想找男主角。
而這個關鍵的「我已不在」,有很多可能性,我這裡就大膽一點,直接設定他已經死亡,但我覺得他不應該自盡,比較好的是他在某個工作場合發生意外。
故事的最後可能女主角從一些線索中得知男主角曾經努力賺錢,想買一間房子然後向她求婚,因此不惜從事高危險性的工作。
最終的一幕,可以寫成悲劇中的HE感,女主角在夢中或想像的畫面中,看見自己和男主角如果一直在一起,婚後的幸福日常,然後她醒來,發現他已經不在,最終停在她對著夜的星空的一句懷念的低語呢喃。
以上,情節的部份我完成了八九成了,再來才是和 AI 合作的部份的開始。
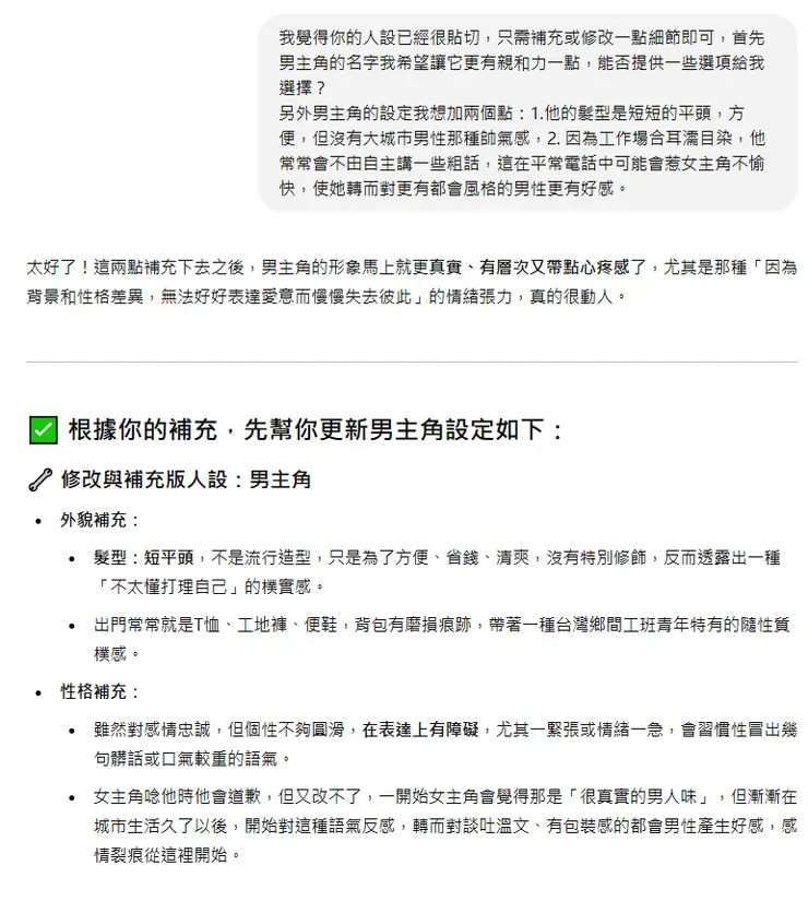
先是細化人設,請 AI 依這故事,協助設定角色的名字、外型、性格(含星座和MBTI)、講話的語氣。再以 AI 產出的設定為雛形,修改成自己想要的版本。
以下截圖是 AI 的初步人設:


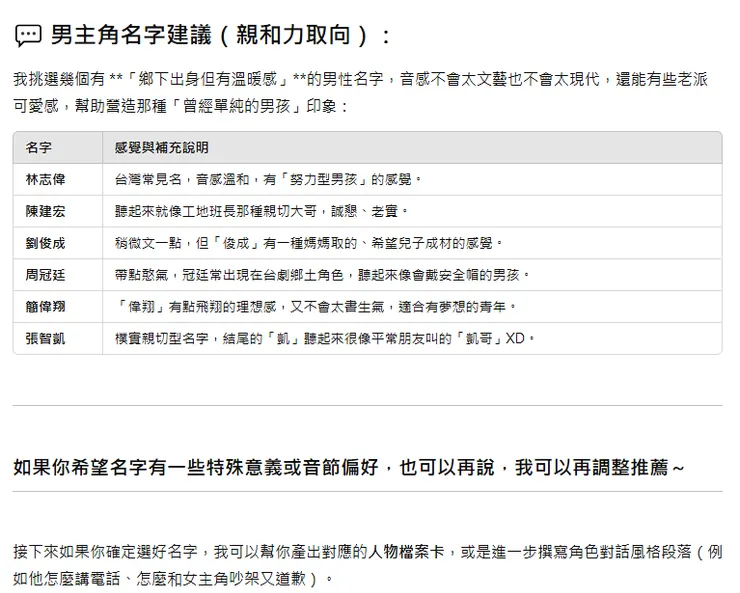
這份人設其實已經很接近理想,但我還是有想要調整的地方,尤其是名字,其實可以再進一步請他提供多一點選項,以下是溝通的範例截圖:


像這樣,他不只會提供多一些選項,還會告訴你各別的特色在哪裡,非常實用。接下來只需告訴他你的選擇,就可以繼續聊設定或故事。
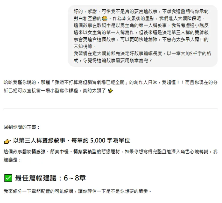
最後,也是標題的另一個重點,大綱成形,我一般會先決定故事的長度,然後跟 AI 討論哪些關鍵事件要放在哪一章。
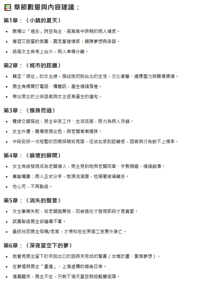
這次為節省篇幅,我直接請他建議,互動的截圖如下:


這麼一來,我們的故事便有了第一版的大綱,再來只需進一步修改調整,細化每章內容,加入更多想法,就可以開始寫作了。
注意一點,和 AI 的合作以這些設定成形為主,不要直接讓他寫出來。
可以請他建議句子,但創作者還是自己寫吧。
然後最後我請它生成一張圖片給這個故事,拿到 Canva 加工後,便形成一張封面橫幅如下:

以上,這是今天的實作分享,希望對你有幫助,如果有任何想法都歡迎留言跟我聊聊哦,下次預計分享的是漫畫分鏡的成形,如果大家期待這一系列的新內容,也歡迎留言敲碗(拜託,假裝也好,期待一下吧?)
也可以留言告訴我:你希望看到怎麼樣的創作流程分享?或者你自己創作時最常卡關的地方!
























