
很多人在準備室內設計乙級術科時,最怕的就是透視圖。
因為透視圖看起來最像「美術題」,所以不少人會把大量時間花在上色、氣氛、漂亮效果上,結果真正考試時,畫得很辛苦,分數卻不如預期。問題往往不是不夠認真,而是準備方向錯了。
依照術科評審標準,透視圖不是單純比誰畫得漂亮,而是看你有沒有依照題目要求,把指定空間用正確的透視方式、合理的設計內容與完整的表現技法畫出來。也就是說,透視圖本質上不是插畫,而是設計表現。
如果這個觀念一開始沒有抓對,後面練再多,也很容易一直卡在同樣的失分點。
想把透視圖畫到有分,先不要只顧上色
📍 全勝室內設計證照教室
🔗 課程資訊:https://allwin.design/courses
🔗 線上報名:https://forms.gle/yt5aZu9SMziiZxcYA
如果現在也正在準備室內設計乙級,卻常常遇到下面這些問題:
- 看得懂題目,卻不知道透視角度怎麼抓
- 畫面常常歪掉,消點抓不穩
- 家具設備會畫,但一放進空間就亂掉
- 上色很花時間,最後效果還是不完整
- 練很多張,卻不知道評分老師到底在看什麼
這種情況,通常不是努力不夠,而是少了有人直接幫你校正觀念與作圖方法。方向對,透視圖才會越畫越穩。
透視圖評分,不是憑感覺,而是有明確標準
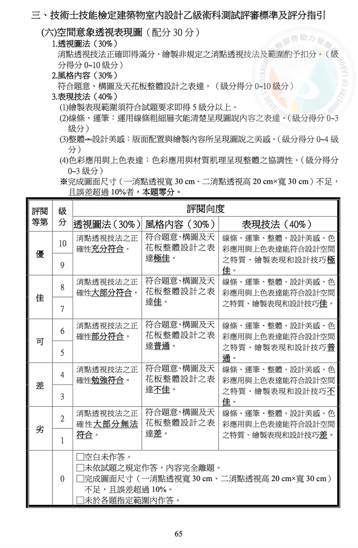
依照評分內容,空間意象透視表現圖配分 30 分,主要看三大項目:
1. 透視圖法(30%)
重點在於消點透視技法是否正確,是否依照題目指定的透視方向來繪製。
這一項很多人以為只是「大致看起來像」就可以,但其實不是。只要消點錯誤明顯、視角不合理、空間線條不一致,評審一看就知道基本功不穩。
2. 風格內容(30%)
重點在於是否符合題意、構圖是否合理、天花板與整體空間設計是否有整體性。
也就是說,透視圖不是把家具塞滿就好,而是要讓畫面看起來像一個真正有設計概念的空間。題目要你畫甜點店、餐飲空間、接待空間,你就要呈現出那個空間應有的氛圍與機能,不是隨便拼湊。
3. 表現技法(40%)
這一項比重最高,包含:
- 繪製表現範圍是否符合要求
- 線條與運筆是否清楚
- 整體版面與設計美感
- 色彩應用與上色表達是否協調
也就是說,真正拉開差距的,通常不是只有透視有沒有對,而是你能不能把整張圖完整表現出來。


透視圖最容易被忽略的,其實是「先符合規定」
很多人失分,不是因為不會畫,而是因為沒有先守住基本規則。
例如評分說明裡就很清楚寫到:
- 一消點透視圖,寬度至少要 30cm 以上
- 二消點透視圖,至少要 高20cm × 寬30cm 以上
- 如果完成圖面尺寸不足,而且誤差超過 10%,本題直接零分
這就是很典型的考試陷阱。
平常練習時,如果沒有養成「先抓圖面範圍、再進入細節」的習慣,正式考試很容易畫到最後才發現畫面太小,前面再怎麼努力都救不回來。
所以透視圖第一步不是急著畫家具,而是先確認:
- 透視方向對不對
- 圖面範圍夠不夠
- 視點高度是否合理
- 空間主牆面與主景有沒有先建立好
先把架構定穩,後面才不會一路歪掉。
從這次題目來看,評審想看到的不是炫技,而是「合理」
你這次提供的題目,是咖啡/甜點類型的商業空間。從平面圖與示意來看,重點不只是把桌椅畫出來,而是要把整個空間的使用特性表現出來。
例如:
- 座位區與工作區的關係是否清楚
- 牆面、展示架、櫃體是否有空間層次
- 天花板設計與燈光配置是否有整體性
- 地坪、牆面、木作、玻璃等材質是否能區分
- 畫面主題是不是明確,讓人一眼看出空間用途
這些都屬於「風格內容」與「表現技法」的範圍。
也就是說,透視圖高分的關鍵,不是塞很多東西,而是 畫面有主次、設計有邏輯、材質有區別、空間有完整感。
透視圖最常見的 5 個失分點
1. 消點方向錯,整張圖一開始就歪了
題目指定哪個方向,就必須依照指定方向畫。不是自己覺得哪個角度比較好看就換方向。
只要主牆、地坪、天花、櫃體線條彼此不一致,整張圖就會失去說服力。
2. 畫面只重家具,忽略空間本體
有些人很會畫桌椅、櫃子、燈具,但牆面、天花板、地板反而很空,結果看起來像把家具貼進空間,而不是一個完整的室內設計圖。
評審看的是整體空間,不是單品插畫。
3. 題意有抓到一半,但風格不完整
例如明明是商業空間,卻畫得像住家客廳;或是吧檯、座位、展示、動線之間沒有合理關係。這種情況通常就是「風格內容」失分。
4. 上色很多,但材質沒有區分
不是顏色越多越厲害,而是要看材質表現有沒有差異。木作像木作、玻璃像玻璃、地磚像地磚、牆面像牆面,這樣上色才有分。
5. 圖面太趕,最後收不乾淨
很多考生前面花太多時間在草稿或局部細節,最後線條沒整理、明暗沒拉開、重點不夠集中,整張圖看起來就會亂。表現技法40%,這種失分其實非常傷。
透視圖真正穩定拿分的做法
如果想讓透視圖從「會畫」進步到「考試能得分」,建議練習順序一定要調整成下面這樣:
第一步:先練透視骨架
不要一開始就追求漂亮。先練地坪、牆面、天花板、櫃體的大架構,把消點、視平線、主要量體抓穩。
第二步:再放家具與設備
家具不是裝飾,而是空間比例的參考。桌椅、櫃體、吊燈、門窗一旦比例不對,整張圖就會失真。
第三步:建立主景與次景
透視圖不能每個地方都一樣重。要先決定哪裡是主視覺,再安排哪些地方退後。這樣畫面才會有重點。
第四步:最後才是材質與上色
真正有分的上色,不是塗滿,而是透過深淺、材質差異與局部重點,讓空間更完整、更有層次。
透視圖不是靠天分,而是靠正確練法
很多人看到別人透視圖畫得漂亮,就會以為這科很吃天分。
其實不是。
透視圖當然需要手感,但更重要的是你知不知道評分邏輯。只要知道評審在看什麼,練習時就不會一直把時間花在低分區。
說得更直接一點:
透視圖高分,不是因為畫得最美,而是因為畫得最符合考試要求。
這也是為什麼有些人平常看起來很會畫,考試卻不一定高分;反而有些人不是最會畫圖的人,卻能穩穩把分數拿下來。因為他抓到的是評分標準,不只是畫圖感覺。
結語
室內設計乙級透視圖,從來都不是單純比「畫功」,而是比你能不能用正確的透視方法,把題目要求的空間完整而合理地表現出來。
只要把順序抓對,你會發現透視圖其實不是最難,而是最能拉開差距的一題。
先守住透視法,再建立風格內容,最後把表現技法做完整,分數自然就會慢慢往上走。
別再只問自己「為什麼畫得不像」,更應該先問:
這張圖,有沒有符合評分老師要看的東西?
課程資訊
📍 全勝室內設計證照教室
🔗 課程資訊:https://allwin.design/courses
🔗 線上報名:https://forms.gle/yt5aZu9SMziiZxcYA
如果正在準備室內設計乙級,想把透視圖、平面圖、立面圖、天花板圖與術科評分邏輯一次弄清楚,歡迎直接了解課程內容。
延伸閱讀
1.【室內設計乙級】平面圖怎麼畫?零基礎最容易出錯的 5 個地方
先把平面配置、動線與基本圖面邏輯建立起來,透視圖才不會畫成沒有依據的想像圖。
2.【室內設計乙級】立面圖不是畫漂亮就有分!評分老師最在意的,其實是這幾個地方
想把立面圖畫到有分,關鍵不是裝飾做很多,而是立面邏輯、材料表達與圖面完整度。
3.【室內設計乙級】天花板圖怎麼畫?依評分標準解析最常見失分點與作圖重點
天花板常常是透視圖的失分來源,先把高低層次、燈具配置與設備整合搞懂,透視圖才會更完整。
4.【室內設計乙級】術科怎麼得分?最常見扣分點與評分重點
如果想真正看懂評分邏輯,這篇會幫你把整個術科考試的得分重點整理清楚。
























