2023年1月4日,加拿大衛生部在《加拿大公報》第二部分發佈了《危險品法規》(Hazardous Products Regulations, 簡稱HPR)修訂,該修訂版與聯合國UN GHS第七修訂版保持一致,並採用了第八修訂版中的一些條款內容。
· 該修訂法規自2022年12月15日已正式生效,並提供了3年過渡期,即至2025年12月14日。· 這3年的過渡期為供應商、雇主和工人提供了適應變化的時間,並通過聯邦、省和地區司法管轄區之間的協調,幫助確保加拿大各地執行該修訂法規的一致性。
· 在這3年過渡期間,企業可以選擇去遵守前HPR或修訂後的HPR法規,但不能同時遵守兩者。危險化學品的GHS危險性分類,SDS和安全標籤必須完全符合所選法規的版本要求。
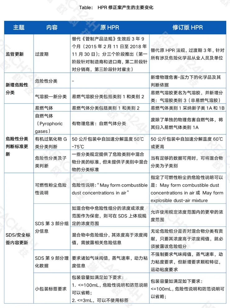
在此,瑞歐為大家整理了此修訂法規重要的一些變化,供相關企業參考使用:

上述是加拿大最新修訂法規HPR裡針對危險化學品危險性資訊傳遞的一些重要變化,尤其針對加拿大危險化學品分類判定標準及編制SDS和安全標籤有一些最新要求。
✅ 如果企業後續有出口加拿大危化品的需求,勢必會需要編制相應SDS和安全標籤。瑞歐科技可幫助企業在最新的修訂法規下合規編制危化品的SDS和安全標籤,有需要可聯繫我們哦~















