剛剛聊到劇本構想,我也把我的構思方式貼過來好了😀
我過去有完結的作品(Chest重製版、TFV第一章第二章)有在事前做規劃大綱
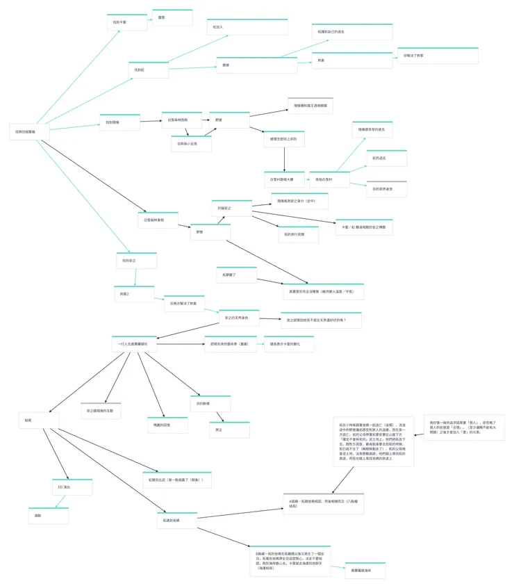
這是Chest重製版的大綱(當時用Milanote免費版畫出來的,劇情有做到那的話就會把該劇情的標籤反綠,反灰的則是後來取捨後不做的)

TFV的前兩章大綱則是用Notion免費版寫的
先在最前面寫下章節的大綱條目
之後在後面寫下每個大綱分開來的分場細節


這是我的構思方式,可以參考看看😀
也可以用你覺得順手的做法去做~
放心,進度緩慢是正常的,
只要知道自己要做什麼,正在做什麼,不足的是什麼,可以用什麼來補齊,
那麼在創作長跑的路上,就能夠在心中預想到終點,也能夠大致預判完成的時間了!


























