可轉債資訊

註:南仁湖在入主後只有發行一檔可轉債
可以發現三地集團應該很熟悉,可轉債的操作其中還有北基五這種416的超高可轉債然後觀察分點,交易可以發現很多高雄人在其中交易
(可以看到之前有兩個國票分點,用籌碼K繼續往前翻,可以看到兩個分點是透過大宗交易取得25000張的籌碼,透過配股,手上籌碼應該在2.8w張;賣股時候並沒有直接跌破,且有其他高雄分點站在買方 )

觀察競拍記錄
明顯的是大戶在做競拍,
- 紅色箭頭,高價超大量(一筆500張)
- 紅色框框內,看起來像是分拆單子進行下單(都在200~300張的競拍單)
- 有擔保、有賣回利潤、3年債(註:北基八 因為TCRI評級不夠無法操作Cbas)

高價高溢價率
九月初除權息後,兩檔可轉債價格在120+徘徊
溢價率在25%左右(除權息後,系統還沒調整轉換價格)
當時委買是有報價的,但是並沒有人出脫,代表這個價格是有意義的
基本面



可以看到 主要就是不動產+加油站產業
我認為是不受到央行信用管制影響的,拿北基建築舉例:
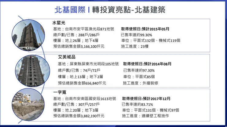
法說會的簡報如下:

註:這個ppt應該是誤植了,取得使照日期應該是2025、2024、2027年
- 手上的案子,多數已經完銷了,除非下跌幅度超過違約金,不然客戶主動解約應該較少
- 這三個案子的總銷金額/戶數,分別是1099萬/888萬/1264萬都是一千萬左右的房子,故判斷買主可能多為使用新青安的客戶,這個客群是不在信用管制的影響範圍內
其他案子,有興趣的讀者可以再自行研究
至於,加油站就是簡單、穩定的業務
轉投資:三地能源
我認為,這個才是真正的題材
畢竟,加油站、營建股很難有什麼想象空間啊

三地能源上半年太陽能光電、儲能服務、EV充電服務及Model T電動巴士銷售
其中,個人認為太陽能、電動巴士業務比較吸引人
太陽能
在占比最大的太陽能光電部分,截至2024年上半年累計已達127MW掛表完成,預計2024年第四季將有10.69MW屋頂型太陽能裝置容量進入商轉階段,以三地能源手握太陽能光電建置的發電總量達378MW,規劃未來每年至少新增50MW發電量體,擴大太陽能光電業務收入,且三地能源自有EPC工程團隊,未來可隨旗下光電案場建置規劃,增加EPC工程收入認列,堆疊整體營收規模放大。
高雄台南,差不多1Kw就是3.6-3.9度電/天 ; 價格4.1~4.2元/度
這樣子簡單算起來100MW = 5.5億的營收/年
真的要操作灌入業績的話,其實可以處分太陽能的SPV,將未來收益直接變現的
model T
- 鴻華橋頭新廠預計2025年完工,初期產能約年產500輛、2028年目標擴產至1,000輛。
- 鴻華目前還未獲得電動大客車示範計畫車輛業者資格,所以無法拿到政府最大額的電巴補助。未來大巴的馬達、電池國產化後,將電巴零組件自製率提高到7成沒問題
- 國發會「2030年客運車輛電動化推動計畫草案」,以每輛新台幣333.8萬元為基準進行購車補助,市區巴士全面電動化是政策方向,總需求1.5萬臺。 每年需求1000~1200台式沒有問題的。
=====================
個人看法
- 在看到國票-敦北法人、國票-北高雄,2.8w 張出脫完畢之後,開始建倉(有跨過除權息日)
- 看到北基八溢價率收斂之後,在流動性可接受的情況下,賣出一部分現股買入可轉債
三地能源興櫃後,也進行買入
之前有個公司也是可轉債掛牌後小金雞興櫃,最高漲幅在100%
期待母雞帶小雞,我認為需要滿足以下幾個條件
- 小雞有主流題材(前述案例也是綠能產業)
- 母公司持股比例高!
- 小雞市值/母公司市值,不宜過小
目前案例較少,之後如果有其他案例,也會記錄的


















