大家好,我是 Javiis,畢業於國立成功大學工業設計學系,於2025年12月透過一般入學報名「台北科技大學-工業設計系創新設計碩士班」,在此跟大家分享一些申請的經驗及心得!希望對於想要申請此系所的同學有所幫助!
(本人最後是正取 5 錄取,因此以下建議應該還是有些參考價值的。)本文主要分成以下段落:招生資訊、評分內容、報考過程、面試分享。大家可依自身需求查閱!
招生資訊
招生名額 (工業設計系創新設計碩士班)
- 甄試入學:18人
- 一般入學:12人
招生時程
- 甄試入學
- 招生公告:9月初
- 報名時間:10月初
- 面試時間:11月中
- 錄取放榜:12月初
- 一般入學 (因時程關係,我是申請一般入學管道)
- 招生公告:2024.11.11
- 報名時間:2024.12.02-2024.12.12
- 面試時間:2025.02.13 (2025.01.20公布面試名單,並寄信第一階段成績)
- 錄取放榜:2025.03.24(03.10寄送成績單)
報名費用:1300 元

擷取至114學年北科大工業設計所招生簡章(局部)
評分內容
現在甄試及一般入學基本上都是資料審查和面試,除了招生時間及名額,我看起來沒有太大差別。
- 初試 (占比50%):資料審查,在學成績須獨立輸入,其他資料包含:學歷(力)證明、自傳、研究興趣、其他有利的審查資料(具代表性的創作成果、競賽獎狀、英文檢定等)。(因此我就沒有上傳作品集,只放了兩個作品)
- 複試 (占比50%,今年面試42人):口試/面試,共 8 分鐘
- 自我介紹 (含作品介紹、碩士讀書計畫介紹):3 分鐘
- QA:5 分鐘

北科大114學年一般入學工業設計所面試通知
報考過程
本人當時除了報考北科大的工業設計所外,還報考了台科設計所的工業設計組及台師設計所的產設組。時程上都是台師大最早,大約都早一兩個星期。而報到時間北科是最晚的。
比較困擾的是三校第一階段的資料審查格式都有些不同,需要略為調整。這部分再請大家注意每個學校要求的格式。建議大家一次就把想要報考的學校的要求都看過,再回頭來做資料的準備,或許會比較省力。
個人作品 (具代表性的創作的成果)
北科比較特別的是,並沒有要求一定要作品集,於是我就只放兩個作品,因為和其他資料要合併在一起,所以我就放 A4 直式:
而自己粗鄙的作品集只有面試的時候用到,供大家參考:Javiis 2024 作品集
研究興趣
因為北科當時上面是寫研究興趣,所以不像台科和台師我用比較嚴謹的研究計畫,而是一頁就交代完。

研究興趣
讀書計畫
讀書計畫不外乎就不是太重要的東西,但目的就是為了展現就學及勇於學習的決心,唯一值得提醒的是,建議可加入預計修課內容,這能讓教授知道「你需要來研究所學習」這件事情。但因為我那時候找不到課程地圖,所以我就沒有放。(但面試的那一份有放)

讀書計畫
面試分享
之後一階如願通過,然後拿到 86 分(我在校成績 82.01 分,系排50%前)。北科的部份會在成績出來就寄信通知你是否有面試的機會,算是比較便民的學校。(台科應該也是)
面試除了作品集外,還有準備一張 A4 雙面的自我介紹濃縮,包含簡歷、作品介紹和研究興趣。
本屆面試名單共有 42 人(共收 12 人),並再重複一次面試內容:總共每個人都是 8 分鐘,控時相對台師比較沒那麼剛好,但基本上時間到了也不能再多講什麼,前 3 分鐘為自我介紹,後 5 分鐘為 QA 時間。我本來爬文看到會有一題英文題,害我本來花了很多時間準備,結果最後全程中文面試,面試我的教授共3位,應該為:陳靜儀教授和另外兩位教授。
進門後時間應該就開始計時,場內只有教授們和你,自己要把握時間趕快把資料給教授,建議在門外就分好 3 堆,然後坐下就可以開始講。
我就自我介紹內容大致如下,包含經歷簡介、兩個作品介紹、研究興趣說明:
教授們好,我是XXX,畢業於XXX,服兵役結束並工作一段時間後,才決定報考研究所。...過去在XXX擔任設計實習生...。
我將簡短的介紹我兩個作品,第一個是我的...。
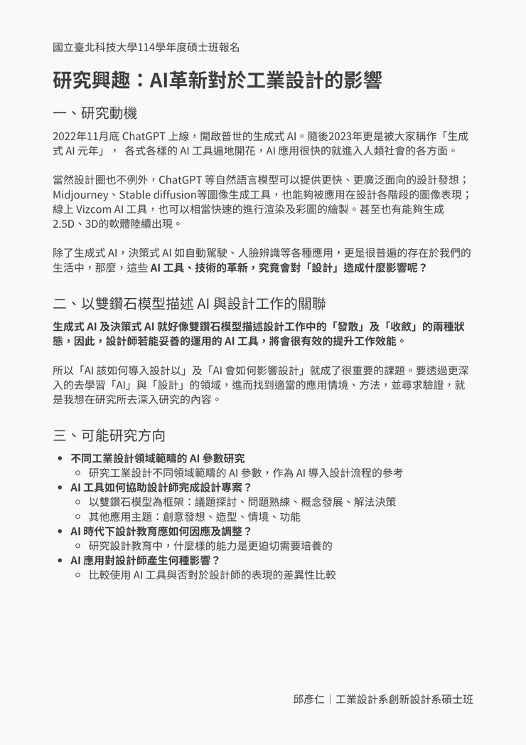
最後是研究興趣的部分,我想研究主題是「AI革新對於工業設計的影響」...。
QA時間的內容大概如下:
教授:你的研究興趣是 AI 偏向理性,可是你想要修的課程卻偏感性?
我:我想要研究的設計領域有兩個,一個是偏向方法論的部份、另一個是比較偏向設計認知、情感設計這種偏向感性的部份...。
教授:假設,你的研究獲得了重大的成就,也就是這個 AI 的工具,那麼設計師應該要如何去調整他們的專長呢?
我:就我對 AI 的認知,它就是更進階的計算機,就本質來看,AI 不會思考的,它只是依據我們的演算法去判斷或產出;那麼設計師就是要去處理這些演算法和參數...。
教授:對我來講,設計就是我們去發現了很多solution,然後去決策要選擇哪一個方案,所以就像你說的,AI 能夠先生成、然後決策,這不就是取代了設計師的工作嗎?
我:就這個關係來看的話,我覺得重要的是那這個(設計)規則是什麼。設計師能夠把握的是設計的目標、框架、條件,然後去洞察需求。假設我們今天想要設計一個水瓶,那我們要去了解這個水瓶的需求是什麼...,是要容易運輸還是要讓使用者覺得好用?
教授:為什麼要報名北科的創新工業設計所?
我:主要有兩點原因:第一是工業設計專業;第二是北科的工業設計能量算是挺足夠的。當然我也有報名其他學校(台科、台師)。其中工業設計能量台科和北科都算是比較充足的,所以就是都有納入考量。
教授:今天會面試 42 個人,我們為什麼要選你?
我:第一,我是工作後才來報名的,態度就跟應屆的不一樣;第二,我自己的特質就比較偏向對研究、知識有興趣,想繼續往這個領域探討;最後,我不是想要洗學歷,不是為了就業,我是希望如果可以的話,可以繼續讀。
教授:為什麼不想留在成大?
我:第一,認識完教授會覺得專業比較不符合(說錯話了);第二,也是比較重要的原因,因為家庭因素和工作條件,會需要留在台北。(這真的是真的原因,不然成大也蠻好的)
總結來說,也是先針對研究計畫、個人性質開始提問,聊完就會聊就讀動機、為什麼選擇北科這種學校等問題。
小結
最後成績:正取 5 (收 12 人),書審 86 分;面試 90 分,總分 88 分。
希望上述內容對於要報考工業設計所的考生們有些幫助,祝福大家都能考到自己理想的學校,並好好完成學業,到達自己想抵達的目標!也鼓勵大家能夠多分享關於報考或其他設計相關的資訊,讓設計圈的資訊越來越普及、多元,一同為台灣的設計界貢獻一分心力!


















