
NotebookLM 室裝乙級模考試卷-1(資訊圖表供參,有些中文字顯示不出來)
▎前言:熟齡轉身,用智慧優雅應對證照大山
身為一名熟齡夢想實踐家,我深知在人生後半場選擇挑戰「室內裝修工程管理乙級」證照,需要多大的勇氣。面對浩瀚的考古題與繁雜的大樣圖,體力或許不如年輕人,但我們的優勢在於「經驗整合」與「邏輯思考」。
為了協助跟我一樣在衝刺路上的戰友,我運用多年積累的跨界心法,結合 AI 工具 NotebookLM,深度剖析了 108-113 年的出題規律。今天分享第一份模擬考題,讓我們用科技力補足記憶力,精準擊破考試盲點!
我的提示詞邏輯: 我請 AI 參考 112-113 年的趨勢,並遵循「三年內不考重複題目」原則,推導出今年機率最高的題目,助大家金榜題名。
▎第一份模擬試卷:預測重點【木作回歸 + 消防安全】
這份試卷鎖定「木作大樣」的回歸以及「消防設備」符號的輪替。
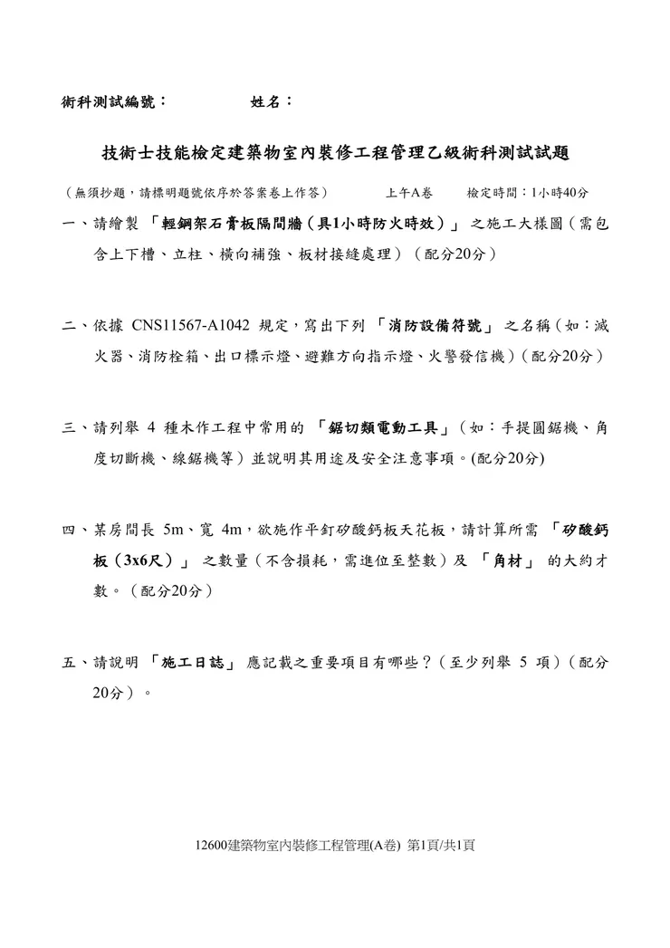
A 卷:圖說與管理
- 大樣圖繪製: 請繪製「輕鋼架石膏板隔間牆(具1小時防火時效)」施工大樣圖。
解析:連考兩年濕式,乾式隔間是今年首選。 - 符號辨識: 依 CNS11567-A1042 寫出消防設備符號名稱(如:滅火器、出口標示燈)。
- 工程計算: 某房間 5m x 4m,計算平釘矽酸鈣板所需「3x6尺」數量。
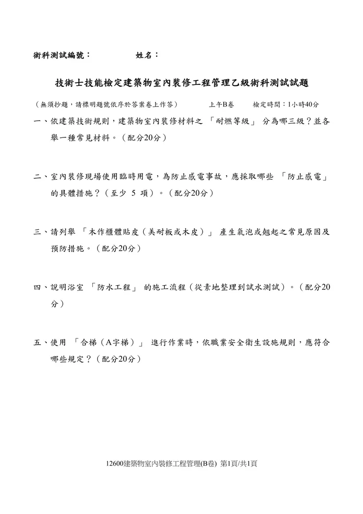
B 卷:法規與技術
- 耐燃等級: 依建築技術規則,材料耐燃等級分為哪三級?
- 工安措施: 室內裝修現場臨時用電,應採取哪些防止感電具體措施?
- 機具安全: 使用「合梯(A字梯)」應符合哪些職安規定?
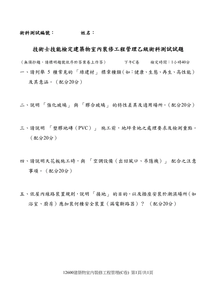
C 卷:材料與機電
- 綠建材: 列舉 5 種常見標章種類及其意涵。
- 地坪工程: 說明塑膠地磚(PVC)施工前,地坪素地之處理要求。
- 水電法規: 說明「接地」目的,及浴室/廚房應加裝何種安全裝置?
🎁 讀者限時福利:考古題大禮包
我為大家整理了「戰鬥包」,幫你省下收集資料的時間,直接進入 AI 協作階段!
「現在就留言『我要衝刺室裝乙級!』以及 email 或私訊我,即可免費領取【105-113年歷屆考題落點分析與96-113年官方完整試題包】!」
你正在衝刺這張證照嗎?歡迎在下方留言交流,讓我陪你一起打造不被定義的豐盛人生!
---------------------------------------------------
提供與NotebookLM對話內容及解析內容供參考哦~
我的提示詞:
我想請你出今年術科考試的模擬考題(3份),請協助參考112-113年的考試趨勢,以及過去歷年常考的題目,原則近三年不太會考一模一樣的題目,依上述原則、考古題內容及112、113年試卷分析,找到出題老師可能的出題的軌跡,幫考生彙整出考試機率高的題目,助他們金榜題名
NotebookLM 第一份試卷出題解析如下:
這是一份為您精心設計的「年度室內裝修工程管理乙級術科模擬試題」。
這份模擬題是基於 112年與113年試題的「隱藏公式」,並結合 108-111年的高頻考點 所推導出來的。出題邏輯遵循「三年內不考完全相同題目」的原則,重點鎖定在「輪替出現」但尚未回歸的必考題型。
考試策略提點:如何有效提升考取機率?
在進入模擬題前,請先掌握三個核心策略:
1. A卷抓大放小:A卷第一題(大樣圖)近兩年連續考泥作(抿石子、馬賽克),今年極大機率回歸 「木作(天花板/隔間/櫃體)」 或 「輕鋼架」。請務必熟練「乾式工法」的剖面細節。
2. B卷重工安與工具:113年考了釘槍與空壓機,今年應留意 「切斷工具(圓盤鋸)」 或 「用電安全」。
3. C卷看法規死角:水電法規連兩年考導線,今年請務必準備 「接地」、「開關/插座」 或 「排水存水彎」。
---------------------------------------------------
第一份模擬試卷 (預測重點:木作回歸 + 消防安全)
這份試卷賭的是「木作大樣」的回歸以及「消防設備」符號的輪替。
A卷:圖說與管理
1. 大樣圖繪製:請繪製 「輕鋼架石膏板隔間牆(具1小時防火時效)」 之施工大樣圖(需包含上下槽、立柱、橫向補強、板材接縫處理)。(解析:連考兩年濕式,乾式隔間是首選重點)
2. 符號辨識:依據 CNS11567-A1042 規定,寫出下列 「消防設備符號」 之名稱(如:滅火器、消防栓箱、出口標示燈、避難方向指示燈、火警發信機)。(解析:112考詳圖,113考文字代號,今年輪到消防圖例機率高)
3. 工具說明:請列舉 4 種木作工程中常用的 「鋸切類電動工具」(如:手提圓鋸機、角度切斷機、線鋸機等)並說明其用途及安全注意事項。
4. 工程計算:某房間長 5m、寬 4m,欲施作平釘矽酸鈣板天花板,請計算所需 「矽酸鈣板(3x6尺)」 之數量(不含損耗,需進位至整數)及 「角材」 的大約才數。(解析:計算題已兩年未出大題,需防備)
5. 專案管理:請說明 「施工日誌」 應記載之重要項目有哪些?(至少列舉 5 項)。
B卷:法規與技術
1. 法規(技術規則):依建築技術規則,建築物室內裝修材料之 「耐燃等級」 分為哪三級?並各舉一種常見材料。
2. 工安(用電):室內裝修現場使用臨時用電,為防止感電事故,應採取哪些 「防止感電」 的具體措施?(至少 5 項)。
3. 施工技術(木作):請列舉 「木作櫃體貼皮(美耐板或木皮)」 產生氣泡或翹起之常見原因及預防措施。
4. 施工技術(泥作):說明浴室 「防水工程」 的施工流程(從素地整理到試水測試)。
5. 機具安全:使用 「合梯(A字梯)」 進行作業時,依職業安全衛生設施規則,應符合哪些規定?
C卷:材料與機電
1. 材料特性:請列舉 5 種常見的 「綠建材」 標章種類(如:健康、生態、再生、高性能)及其意涵。
2. 玻璃工程:說明 「強化玻璃」 與 「膠合玻璃」 的特性差異及適用場所。
3. 地坪工程:請說明 「塑膠地磚(PVC)」 施工前,地坪素地之處理要求及檢測重點。
4. 裝修介面:請說明天花板施工時,與 「空調設備(出回風口、吊隱機)」 配合之注意事項。
5. 水電法規:依屋內線路裝置規則,說明 「接地」 的目的,以及插座安裝於潮濕場所(如浴室、廚房)應加裝何種安全裝置(漏電斷路器)?
---------------------------------------------------
如果你正走在考照的路上,希望這份經驗分享能助你一臂之力。如果你覺得這些整理對你有幫助,也歡迎請我喝杯珍奶 (Boba Boost🧋),給我一點支持!
你覺得NotebookLM分析的如何? 歡迎下方留言告訴我哦~~
將ABC卷轉成JPG圖檔,可以下載下來~模擬哦!

114室裝模考-1 A卷

114室裝模考-1 B卷

114室裝模考-1 C卷





















