同樣來自於工廠的外部成本,智能生產設備害你失業沒飯吃,排放汙染源造成環境汙染降低生活品質;透過外部性理論的「寇斯定理」,聰明的人類創造了「工作權交易」與「碳排放交易」,「工作權交易」可以餵飽一家大大小小,「碳排放交易」只存在虛無飄渺的討價還價中,誰對人類的幫助更巨大?
第6篇 工作權交易與碳排放交易
文章總攬
1.「碳排放交易」
2.「碳排放交易」的優缺點
3.工作權交易與碳排放交易的比較
4.小結論
1.「碳排放交易」
碳排放交易(Emissions Trading)是一種以市場為導向的環境政策工具,以寇斯定理為理論基礎;首先由政府先設立溫室氣體的總量管制目標(Cap),再分配二氧化碳的排放權(Emissions permits)給各個排碳的業者。每個業者的排碳量不能超過自身擁有的排放權,如果排碳量低於所規定的排碳權,就可以將多餘的排碳權與其他業者(尤其是那些排碳量超過本身排碳權的業者)進行交易。而排碳權不足的業者,也可以跟其他有剩餘排碳權的業者,進行排碳權的購買。這樣⼀來,「減碳」除了可以避免因排碳量超過許可範圍而被罰款,也可以將多餘的碳權進行買賣,得到一筆額外的收入,能鼓勵業者進行減碳;而超過排碳量的業者除了可能要付罰金之外,也要想辦法購買碳權;因此,若不進行減碳,那麼額外的一 大筆花費就無可避免了。由此可見,「碳排放交易」的機制能達到減碳的功效,進一步減緩全球暖化的危機。
為達到降低溫室氣體排放的目標所產生的執行成本,協助締約國以最低成本的方式達成溫室氣體減量的目標,京都議定書中訂有「污染泡」、「清潔發展機制」、「聯合履行」及「排放交易」等四種彈性機制,。四種彈性機制的運作方式如下所述:
(1) 排放交易(Emissions Trading, 以下簡稱ET)
「排放交易」的規範係定於京都議定書第17條:這一類溫室氣體排放減量權稱作「分配總量單位」(Assigned Amount Units, AAUs),如就歐盟的ETS來看,這一類溫室氣體排放減量權就稱為歐盟排放許可權(European Union Allowance, EUA)。一個附件一的國家(歐盟、美國、日本及澳洲)可以將把完成溫室氣體超額減排義務的多餘的排放量,以交易的方式轉讓給另外一個未能達成溫室氣體減排義務的附件一國家,並且同時從轉讓方的允許溫室氣體排放的限額上扣除相應的轉讓額度。
(2) 聯合履行(Joint Implementation, 以下簡稱JI)
「聯合履行」規定於京都議定書第6條,屬於附件一國家之間的一種合作機制,在該機制底下,一個已開發國家用資金和技術投入的方式與另外一個已開發國家合作,實施溫室氣體吸收或減排的計畫。該計畫所產生的溫室氣體排放減量權稱作「排放減量單位(Emission ReductionUnits, ERUs)」。
(3) 清潔發展機制(Clean Development Mechanism, 以下簡稱CDM)
「清潔發展機制」規定於京都議定書第12條:該計畫所產生的溫室氣體排放減量權稱為「經驗證之排放減量額度」(Certified EmissionsReductions,CERs)。此一機制與JI不同點,在於CDM的溫室氣體減量活動在開發中國家,由於這些國家溫室氣體減量的成本較低,附件一國家也因此可以較低的成本來獲得溫室氣體排放額度,以達成自身溫室氣體減量目標,而開發中國家也可獲得額外技術移轉以及資金支援。附件一的國家可以技術移轉或資金援助的方式,在非於附件一國家推動溫室氣體排放減量計畫,來協助開發中國家進行溫室氣體排放減量的行動。
4. 污染泡(Bubbles)
「污染泡」規定於京都議定書第4條,歐盟就是根據此條文的精神,將歐盟的各國組成一個污染泡,來進行多國的聯合溫室氣體減量操作,此條文允許附件一的國家以聯合行動來滿足它們的溫室氣體排放限額(謝德勇,2012)。
碳排放交易的定價工具種類繁多,包括碳稅(Carbon Taxes, CT)、排放交易機制(Emission Trading Schemes, ETS)、抵換(Offsets)及以減排成果為基礎的融資(Result-Based Financing, RBF)措施等。若以國家或地方政府層面觀之,則大多採用ETS及CT(World Bank, 2014)。在2016 年,有大約有40 個國家的轄區及超過了20 個城市、區域及州,其中包括了全球前10 大經濟體中的7 個都實施了碳定價機制。在碳價方面,2015 年回報碳揭露計畫(Carbon Disclosure Project, CDP) 的公司碳價範圍在每噸1 美元到137 美元之間,各國/地市場價格差異頗大;各國/各地國情背景或因機制設計差異(如管制範疇、核配方式、價格穩定機制等配套措施)延生出相當多問題,這些問題也都在改善中(張素美,2016)
2.「碳排放交易」的優缺點
「碳排放交易」是對抗暖化的市場經濟工具,分別針對經濟、環境、行政管理、公共財政及社會福利等面向,進行優缺點的分析。
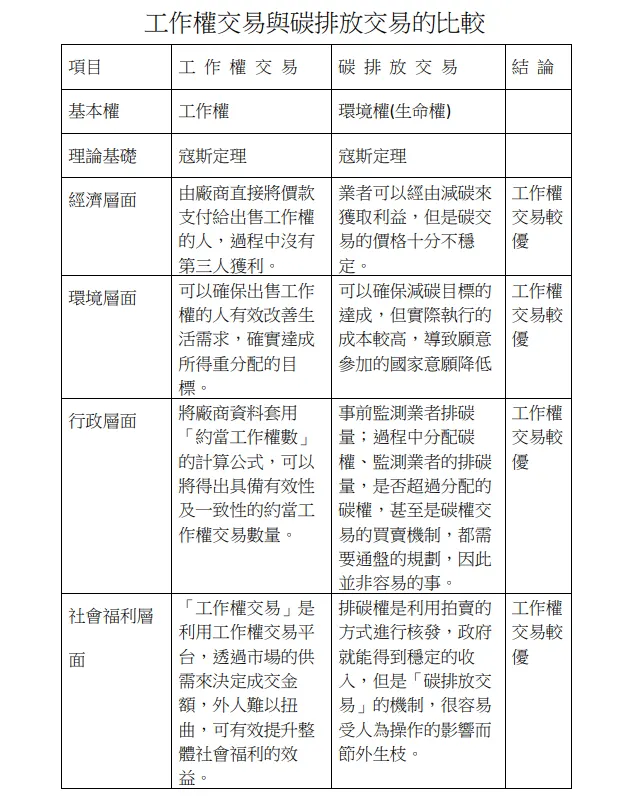
在經濟層面上,使用「碳排放交易」制度,業者可以經由減碳來獲取利益,但是碳交易的價格十分不穩定,且容易因為供需及市場的結構變化而受到影響,在這種不穩定的狀況下,「碳排放交易」制度就容易引起異議。
在環境層面上,「碳排放交易」可以確保減碳目標的達成,但實際執行的成本較高,導致願意參加的國家意願降低。
就行政層面上,在設計「碳排放交易」機制的過程中,所要涵蓋的層面十分廣泛,除了事前監測業者排碳量;過程中分配碳權、監測業者的排碳量,是否超過分配的碳權,甚至是碳權交易的買賣機制,都需要通盤的規劃,因此並非容易的事。。
在社會福利的層面上,「碳排放交易」是以排碳權作為出發點,若排碳權是利用拍賣的方式進行核發,政府就能得到穩定的收入,但是「碳排放交易」的機制,很容易受人為操作的影響而節外生枝。。
3.工作權交易與碳排放交易的比較

4.小結論
「工作權交易」屬於發展中的理論,而碳排放交易早已行之有年,世人只知居住環境受汙然可以求償,卻還沒有工作機會被剝奪,也應該爭取補償的觀念,先不說工作機會被剝奪的事,大家有想過低薪的問題嗎?以台灣高度的工業發展,為何到處都是2、3萬的薪水,主因就是工廠的高度自動化,這個話題在之後會有專章來探討。看不見不代表沒那個權利,「工作權交易」遠比「碳排放交易」重要,特別是對改善社會弱勢的生活,有很大的幫助,而且更容易施行與管理。





















