
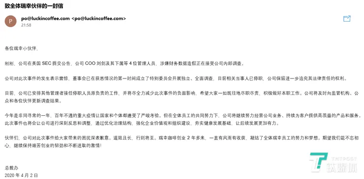
2020 年 4 月 2日,瑞幸咖啡營運長(COO)劉劍自爆瑞幸咖啡財務造假,股價隨即反應跌幅超過八成。早在2020年1月底,著名做空機構渾水研究(Muddy Water Research)早已出具研究報告指出瑞幸營收造假的事實,但遭到瑞幸強烈否認。
隨便 google 都可以查到一堆瑞幸造假的探討文,但大多集中在市場反應以及後續效應,因此我想著重在探討一些較少被討論的其他面向:為何瑞幸的營收可以假這麼久不被外部機構發現?
以及
為何劉劍要承認瑞幸營收造假?
瑞幸咖啡的商業模式
首先,當我們要探討為何瑞幸可以假這麼久不被發現的時候,我們必須要先了解瑞幸咖啡的商業模式是什麼。從 2017 年瑞幸始成立時,創辦人錢治亞即誇下海口將打敗星巴克,其獨到之處在於相較於星巴克,瑞幸選擇用新零售及補貼的方式進行新形態的銷售。
什麼是新零售?
傳統零售型態為實體零售(簡稱為零售,retail),直到隨著網路科技日趨發展,越來越多隨著網路科技成熟而成立的企業,例如:ebay、Amazon等,因應網路科技發展而逐漸成熟的新形態銷售型態,我們稱之為電子商務(簡稱為電商,e-commerce);然而,電子商務發展雖然日趨成熟,卻始終未完全取代實體零售,原因在於某些特定消費體驗依目前科技發展仍無法完全取代。例如,當消費者走進 LV 旗艦店,部分要的就是被服務的尊榮感與奢侈品消費的優越感、當消費者走進星巴克,部分要的就是偷得浮生半日閒的舒適感,這些都不是電子商務的範疇中可提供。
然而,電子商務的好處仍無法割捨,例如透過會員名單以及使用者行為追蹤,業主可以更加精準知道受眾及消費者偏好,更精準地投放廣告予潛在客戶及輪播專屬商品予既有客戶,以及透過一次性的電子商務平台建置後,可以大量省下實體店面的既有成本支出(店租、人事、訓練、管理等財務性或非財務性成本負擔),而更加緊密地專注於供應鏈管理,不管是物流、金流等層面,提供消費者更加多元且便利的購買方式。
因此,新零售強調的是虛實整合,同時結合實體零售與電子商務各自優點而集大成,同時滿足消費者體驗、供應鏈整合及數據分析等,提供消費者更多元且便利與更加有感的消費體驗。
瑞幸咖啡的新零售方式
新零售雖是目前多數從事消費者端銷售的企業目標,目前卻鮮少企業能將虛實整合完美結合,原因在於實體零售與電子商務企業各有專精,但卻對彼此實際的過程性知識(know-how)鮮有整合,而瑞幸便是從中竄起,宣稱其新零售之方式可打敗星巴克成為新一代咖啡銷售霸主。
為何瑞幸標榜非現金交易(Non-Cash Transaction)?消費者須下載瑞幸咖啡專屬 app 後,直接從 app 下單後直接到門市進行取貨,原因莫過於使用者數據(User Data),一旦開放消費者使用現金(這裡所稱的現金包含微信支付與支付寶等方式),其所宣稱之新零售的商業模式便無法合理建立,同時運用補貼及病毒式行銷的方式,誘使消費者下載其專屬 app 進行消費,同時建立龐大的使用者數據資料庫(Data Base)。
如果你是瑞幸的外部審計人員,你該如何驗證瑞幸的交易正確性與合理性?
遲至今日,安永(Ernst & Young)尚未發布瑞幸咖啡 2019 年度審計報告及財務報表(10K),目前瑞幸僅公告至 2019 第三季的財務性資訊,原因莫過於 2020 年 1 月底的渾水機構研究報告,這篇報告指出在 2019 年第三季和第四季,每家瑞幸咖啡門市每天的商品數量分別至少誇大了 69 %和 88 %,這一點證據有 11,260 小時的門市流量影片支援。
INTERNATIONAL STANDARD ON AUDITING 240
Material misstatement due to fraudulent financial reporting relating to revenue recognition often results from an overstatement of revenues through, for example, premature revenue recognition or recording fictitious revenues. It may result also from an understatement of revenues through, for example, improperly shifting revenues to a later period.
與收入認列有關的欺詐性財務報告而導致的重大誤述,通常源自於過高地誇大了收入,例如,過早認列收入或認列虛偽不實收入。也可能是由於對收入的低估,例如,不適當地將收入騰挪到了會計期間後。
而瑞幸的例子即為認列虛偽不實收入(Fictitious Revenue Recognition),審計實務上通常採取的方法為控制測試(Control Test)與證實性測試(Substantive Test),依據的學理這裡不多做解釋,原則性判斷為,若審計人員認為透過控制測試認為受查者內部控制(Inter Control)可信賴,則證實性測試樣本可酌量減少。
是的,當說到樣本兩個字,足以表達審計(Auditing)是採取統計性樣本抽查(Sampling),而非全盤審計。傳統審計方法認為,企業的各類型交易可分為數種循環(國際間稱五大循環,台灣稱為八大循環),而收入認列被歸類於銷售及收款循環(Sales and Collection Cycle)。

說到這,問題點似乎不由分說,新零售的商業模式及銷售型態是否足以被傳統審計方法所驗證?更何況新零售之交易型態多為電子形式、零散且龐雜,審計實務上通常會分類為查核困難的高風險客戶,別忘了渾水研究報告可是動員了 1,500 位工讀生分店站點並影片紀錄才合理懷疑瑞幸咖啡財務不實,渾水研究可以透過放空該企業獲取利潤與報酬,而審計人員是領取受查者公費報酬,瑞幸咖啡有可能出 1,500 位臨時工讀生的時薪讓安永合理確信自己沒有財務造假嗎?
當然審計實務上依然有其他方法可以合理懷疑受查者財務是否忠實表達(例如分析性覆核,Analytical Procedures),然而,證實性查核程序依然是重要的審計證據(Audit Proof)來源,審計方法未能跟上企業經營型態演進造就硬傷。
所以劉劍為何要承認瑞幸財務造假?
INTERNATIONAL STANDARD ON AUDITING 240
The risk of the auditor not detecting a material misstatement resulting from management fraud is greater than for employee fraud, because management is frequently in a position to directly or indirectly manipulate accounting records, present fraudulent financial information or override control procedures designed to prevent similar frauds by other employees.
由於管理階層經常直接或間接地操縱會計記錄、提供虛假財務資訊或推翻旨在防止其他員工發生類似欺詐行為的控制程序,因此,審計人員未能發現由管理階層欺詐導致的重大誤述的風險要大於員工欺詐。

學理上認為,舞弊(Fraud)原因可歸咎於三點,稱舞弊三角論:
- 機會(Opportunity):舞弊者能在不被發現或免於懲罰的前提下進行舞弊。
- 壓力(Pressure):舞弊者的行為動機。刺激個人為其自身利益而進行企業舞弊的壓力大體上可分為四類:經濟壓力,惡癖的壓力,與工作相關的壓力和其他壓力。
- 態度合理化(Rationalization):舞弊者必須找到某個理由,使企業舞弊行為與其本人的道德觀念、行為準則相吻合。
套用劉劍的例子,瑞幸在美國 ADR 掛牌,美國證券管理委員會(SEC)堪稱全世界最嚴格的監管機構,同時,美國對於投資人保障之法律亦為堪稱全世界最嚴格,若有舞弊的情況易遭追究,且美國投資環境係採集體訴訟制度,意即,僅須一位投資人提告即對全體投資人負損害賠償責任,且劉劍自身未持有瑞幸股份,並不存在套利機會,此條件狀況下不存在機會因素。
同時,劉劍於 2020 年 4 月初坦承瑞幸財務造假,代表劉劍自身深知瑞幸進行虛假交易事實,若劉劍存在態度合理化因素,那麼劉劍應是等被拆穿後仍對自身行為進行辯護,而非提前承認。
排除上述因素後,僅剩壓力因素造就劉劍等人有進行虛假交易情事,至於是什麼樣的壓力造就劉劍不惜面對訴訟及名聲風險也必須造假並事後坦承,這部分就只有當事人知道了。






















