最後更新時間:2023/05/04
沙龍 Beta 已經正式上線囉!點此查看詳細說明
從 2022 年底開始,vocus 便緊鑼密鼓地進行幾項新功能的規劃與開發,現在終於可以告訴各位格友:
vocus 本季品嘗菜單的主餐 ── 沙龍 Beta 版即將上桌!
沙龍 Beta 版究竟是什麼?創作者又該如何搶先體驗沙龍功能?歡迎你透過本文一探究竟。

本文為簡短版沙龍介紹,如欲查看完整版說明 👉 請點我
沙龍是什麼?為什麼要有沙龍?
vocus 今年初在訪客版首頁上強調:「我們專注於為創作者打造完整的價值生態系,與你共同實踐內容有價。
我們期待打破「內容有價」經常侷限在特定領域、特定運作模式的框架,相信更多元而富有意義的互動交流,將能重新定義創作者經濟的模樣 ──
不再當一人球隊,讓粉絲成為你的夥伴!
Don't just grow your fans, growth with you fans!
而這正是「沙龍」這項新產品的設計初衷。
「沙龍」(Salon)一詞源自義大利語(Salone),原意是指義大利豪宅中的待客廳,是歐洲上流社會聚會的一種方式,始於義大利文藝復興時期,並在 19 世紀達到鼎盛期,歐洲各國有各式各樣的沙龍,就像現在我們參加的社團,分別有文學、藝術、音樂、戲劇及最新時事等議題,成為互相交流資訊和結識朋友的場所。
而 vocus 的沙龍也將以成為「交流場域」為目標,解決現有創作模式的痛點,聚焦於:
- 透過雙向的互動往來,以共創實踐「交流有價」
- 讓創作者集中經營粉絲,分群管理
- 彈性化的收費機制,易於打造更真實而具意義的交流空間
沙龍與出版專題差在哪?為什麼你適合用沙龍?
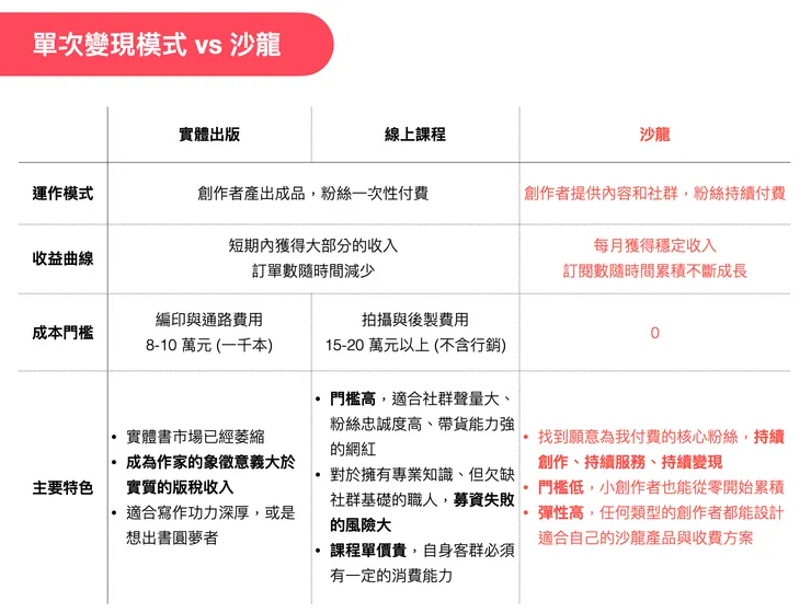
vocus 目前的主力產品是「出版專題」,優點是創作者能夠很好地單向傳遞內容,內容的對價關係很明確;缺點是不適合與粉絲雙向互動,這讓創作者需要經營其他社群工具,或者容易因為「一人穩定長期連載」的壓力,而沒辦法長久經營訂閱制。
有了「沙龍」之後,訂閱專題的讀者除了接收內容,還能享受到專屬的交流空間,不只能跟創作者互動,更可以找到有共同興趣理念的同好,一起創造社群價值。因此,對創作者來說,「沙龍」提供了更彈性的創作形式、更深度的粉絲互動模式,有助於跟粉絲維繫更黏著的關係,提高專題的訂閱率和續訂率。
這讓訂閱制服務不僅限縮在「內容有價」,而是進而涵蓋「交流有價」,創作者並不一定要主動且持續性地生產內容,「沙龍」可以成為共同主題愛好者的集散地。
許多創作者過往更習慣的是「單次變現模式(一次性收費)」,這也是沙龍本次支援的範疇,可以在沙龍內開設「單次購買」來一次性收費。
不過沙龍的核心更在於「長期的累積」,透過持續性的經營,維繫粉絲的信任度,並真正促進沙龍內的互動交流,就會像滾雪球一樣,越滾越大,獲得更穩健的粉絲基礎。

沙龍特色與重點功能
在新的沙龍架構內,過往的出版專題仍然存在,但會併入沙龍底下、更名為「房間」。
- 出版專題:容易給予讀者「作品集」、「出版品」,或是「文章打包」的意象。
- 房間:提供更多元的內容創作媒介,從一幅作品擴大到「一個主題」的展演。
有別於過往在出版專題內僅能發布文章,在房間內,創作者將可以發布貼文、文章兩種格式。
- 貼文:創作者可直接透過房間內的「發佈」按鈕,在房間內發佈公開/私密貼文。私密貼文僅限有付費解鎖該房間的會員可以觀看。
- 文章:創作者一樣透過頁首的「創作」按鈕進入文章編輯器,在發佈流程內選擇對應的出版專題,則等於發佈到對應的房間內。
沙龍提供創作者彈性化的方案設計,供創作者自行設計各方案擁有的權限。創作者在沙龍內,不一定需要開設房間,也可以選擇僅經營討論區,並透過討論區來與自己的粉絲交流,或者集結其他有相似愛好、共同價值理念的會員。也因此,在沙龍底下,可以延伸出許多種不同的使用情境,亦可滿足不同類型創作者的需求。
無論你是旅遊美食、親子育兒、美妝保養、圖文插畫、產業新知等哪種類型的創作者,也都能使用沙龍來創作分享!
更詳細的沙龍功能、介面,以及各類型創作者適合的運用情境介紹,請至完整版說明頁閱讀👉請點我
未來沙龍的擴充與延伸
本次 Beta 版的沙龍支援上述功能,未來,完整版的沙龍還會支援以下幾種擴充與延伸的功能,供創作者做更全面的應用:
一、彰顯個人特色的頁面設計
現階段的沙龍雖維持一定的版型,不過未來將開放更多的版位,可以讓創作者自行定義要放置什麼樣的內容、以什麼樣的方式陳列,給予更多客製化和自行定義的彈性。
二、粉絲權限管理
未來將推出更全面的粉絲權限管理後台,能讓創作者管理粉絲名單,並且在互動時顯示「粉絲身份徽章」,方便區分沙龍內的粉絲類型,幫助創作者制定對應機制以提高粉絲的互動黏著率。
三、社群共創與分潤
類似目前的「共編專題」功能,沙龍將支援創作者(沙龍主)派發「管理員」的權限給其他創作者,或是熱心參與的粉絲,讓他們共同管理沙龍。而創作者也可以在沙龍內設定「分潤」,直接在系統後台內完成分潤比例設定、共享報酬。
創作者不必再當一人球隊,集合眾人的力量,能夠完成更大的事業。
四、語音、影音直播
現有的討論區已開放粉絲與創作者間透過「貼文」的方式來交流,未來也將支援更多的交流媒介,包含語音、影音等直播互動方式,更加拉進粉絲與創作者間的距離。
五、多元變現方案(諮詢服務等)
除了現有的方案彈性設計,未來也將開放創作者可以自行設計沙龍內的「延伸販售商品」,來方便創作者可以更客製化的提供更多服務,包含一對一諮詢服務、活動收費(講座、工作坊)等,促進更多元的變現可能。
六、其他凝聚沙龍成員的進階功能
目前沙龍內可以發文互動、為好內容按愛心來給予支持,未來也將開放其他助於「促進沙龍共好」的相關功能,例如社群集資、創作者自定義沙龍內的專屬表情貼等等。
👉 了解更多關於沙龍的完整說明:請點我
看完以上的沙龍介紹,迫不及待加入成為 Beta 版沙龍使用者了嗎?繼續往下看,即可查閱申請資格與辦法。
立即參與!成為沙龍的 Beta 版使用者
現在,沙龍將開放所有符合資格且完成申請表單的創作者試用,而參與試用的創作者將在 5 月上旬時,由系統自動完成沙龍建立、透過 Email 通知創作者。(請留意須從 vocus 右上角個人頭像 → 通知設定 → 作者通知信 → 打開開關,我們才能順利通知到你!)
屆時創作者將可前往沙龍內試用討論區等新功能,並進一步變更相關設定。
- 開放對象:帳號名下至少有 1 個出版專題,且在 4/26(三)23:59 前完成表單填寫的創作者
- 在填寫表單前,請詳閱並準備好:沙龍 Beta 版試用規則&準備資料
- 如果資料都已備妥,請點此 立即前往填寫申請表單
以上就是本次的簡短 Beta 版沙龍介紹,歡迎申請成為 Beta 版沙龍使用者!最後再次附上所有相關連結,供有興趣的格友直接前往閱讀:





















