
重點節錄
「孫燕姿+安靜」的搜尋結果,沒有本人,全是AI。AI孫燕姿正當道,自認過氣的他淡然地說:「你跟一個每幾分鐘就推出一張新專輯的『人』還有什麼好爭的?」
你認同嗎?抑或覺得,這是人類在AI「喧賓奪主」之際,放棄掙扎的灑脫?
一樣猶如未來黑科技,去年談起元宇宙,一切都還只是想像;但今年討論AI,卻都如此身歷其境,AI正急速改變著日常生活的每個細節。我們沒辦法暫停,因為好像停下來,這個大時代就會無情地把我們給拋下。
你也這麼焦慮嗎?但或許我們可以再樂觀一些!
因為從「管制科技平台慢半拍」的教訓中,人類正努力趕在AI造成不可承受的傷害以前,制訂相關法律和規範,並最快今年歐盟就會通過首部人工智慧法。
這次,我們盤點AI可能衍生的各種社會問題,借鑑歐盟的法規設計,並探究AI管制如何成為歐美與中國對抗的新戰場。最後回望台灣,除了幫台灣AI管制把脈,也進一步討論AI如何衝擊「新聞議價」的基礎。
文長,但別怕!這樣看少負擔:
找有興趣的數字標題0️⃣→看內文→延伸閱讀
焦點快報
-AI真的改變人類社會了!從定義AI,看見它的「無能」
1️⃣ AI最急迫的問題——著作權爭議
最近發生很多跟AI著作權有關的議題,像是Sony攝影大賽冠軍得主是「AI生成圖片」,又或者網友偷了孫燕姿的聲音,製作出「AI孫燕姿」來翻唱經典歌曲,在網路爆紅。著作權議題是目前最直接也最普遍關聯到每個人的議題,不過可分成兩部分:
📌第一,訓練AI時使用的資料授權
像是「AI孫燕姿」需要孫燕姿本人的聲音做訓練;ChatGPT也引發美國許多新聞媒體指控「無償使用新聞內容」;許多藝術家也向一些生成式圖片的AI公司提告,因為他們的作品被偷去訓練AI畫圖。
針對法律的模糊地帶,歐盟朝向要求「生成式AI必須對外公佈訓練時使用到的版權資料」立法;但日本卻選擇「開放AI使用任何資料」,即便出於商業目的、非法取得也沒關係,猶如「機器學習天堂」,但這讓該國許多插畫家決定「不公開作品」,避免遭侵權。
由上可知,針對訓練AI的資料取用規範,全球還沒有共識,但授權規範的嚴格與否,是「AI發展速度」、「內容創作活力」兩者的權衡。

📌第二,利用AI所生成的內容版權
另一方面,人類利用AI進行的創作是否具有版權?這個爭議更大,因為過往著作權保護的脈絡中,沒有「非人」因素,各國都正積極研議修法。
不過根據台灣的律師或法律學者見解,目前使用AI創作出的作品應該「不享有著作權保護」,因為人類只有簡易的「下指令」,而沒有過多人為精神涉入創作。尤其,AI生成內容大多基於「訓練資料」,實務上不僅較難獲得著作權,可能還會有侵權疑慮。
2️⃣ AI真的成為科技巨頭的新戰場
2021年底臉書改名Meta,宣示要進入元宇宙,當時Web3.0、NFT等成為熱門的詞彙。一年多後,AI對社會的改變比元宇宙更明顯而劇烈,以致成為目前跨國科技平台首要競爭的戰場。
比方說,Google一年一度的「I/O大會」原本應該是對外展現肌肉,炫耀技術實力的重要場合,但是今年卻被戲稱成參加「AI大考」的考生。主要是因為微軟投資的ChatGPT的出現後,讓原本位處領先地位的Google稍稍落後,因此各界都在檢視當前科技平台的市場版圖,是否會發生變化。
但仍要強調,元宇宙並非就此沉寂,只是相對於AI應用已具體改變生活,它還需要等待技術、應用、基礎建設等方面的持續發展與配合,像是前陣子蘋果仍推出自家的MR眼鏡,就可明白,元宇宙並非全是泡沫,仍值得持續關注。
3️⃣ AI戰場之下,當然先做能賺錢的「數位廣告」呀
有了AI,當然先用在能賺錢的地方!於是Meta和Google都優先把AI導入廣告產品,像是利用生成式AI幫助廣告主降低廣告投放成本,同時提升效益;Google更進一步將廣告整合進搜尋結果中,不只要提升廣告投放的精確度,也藉此強化廣告效果。
不難發現,AI被優先放入「廣告服務」中,不難發現,AI被優先放入「廣告服務」中,凸顯出科技平台開發技術是為了謀求商業利益的宗旨,也就是將消費者當商品進貢給廣告主。這當然符合人之常情,只是平台可能會以「提升消費者體驗」為宣傳主軸,進而讓用戶接受這種(對平台比較好的)廣告模式。
要怎麼突破呢?或許,必須在AI監管的過程中,特別畫出我們的底線:「廣告必須明確揭露並與資訊區隔」、「平台應提升廣告服務運作過程的透明度」。
4️⃣ 從定義AI,看見它的「政治性和常見迷思」
AI(Artificial Intelligence)字面解讀就是「人工的智慧」,它是奠基於醫學、神經科學、機器人學、統計學的產物,所以這些學科裡的「預設」也自然會對AI本身造成限制。於是,以下要打破對AI理所當然的想像,挖掘出背後的「貓膩」。
為什麼說有貓膩?因為多數時候,我們都以為科技是「單向地」加入社會(人類+文化)後,對生活產生影響;但事實上,社會也可能塑造科技物的模樣,比方說「民視的AI主播不僅是『女性』,還被稱為『女神』」就是反映社會偏見的結果。
所以,不論「創造AI」或「監管AI」,其實都是在「建構AI」,都具有廣義的政治性。因此在討論AI可能造成哪些問題、要如何立法監管之前,必須先從4個AI的特色之中,看見我們的迷思和它的政治性。(分類之間可能不是獨立互斥的,若定義不周,也期待你留言討論!)

📌擬人的
從AlphaGo到ChatGPT,其實AI不斷在模仿人類,最終它被期待作為一個擬真的人。其實,AI的「深度學習」技術與神經科學密切相關,透過模仿人類神經系統的運作方式,AI發展出自然語言處理、語音識別、電腦視覺等能力。而這個過程,跟人類從小受教育、社會化的過程很像,所以訓練AI使用的資料品質、傾向、文化屬性等,都像是它的「重要他人」,會深深影響它的性格,搞不好哪天AI也會「孟母三遷」。
📌去人化的專家
如果有天你猶豫不決,會不會更願意相信AI提供的建議?人類常常有一種迷思,就是一方面覺得AI像真人,能依據我們的需求給予合適的幫助,但另一方面又覺得它作為一個「機器」,應該比「人類權威專家」更客觀中立且不帶情感。事實上,這其實有點危險,因為如同上點提到「訓練資料決定偏向」,所以AI經常也有特定價值觀(通常與設計者雷同),給出的答案或行動必然不會是中立的。
📌數學模型
統計學和心理學都是發展AI的重要基礎,所以AI的哲學觀偏向「實證/行為主義」,也就是相信「存在絕對因果關係的標準」、崇尚「宣稱客觀中立的科學方法」、假定「人的意識可以系統性的歸類或控制」,並且「強調效率、減少資旋消耗」。然而,人類卻不完全都是這樣,因為人的思維常常相互矛盾、標準游移(這也是一種「人味」),甚至會「繞遠路」思考。也就是說,AI跟人類的思維存在差異,因此與AI互動時必須更謹慎,特別像是諮商等領域。
📌不具意識和智慧
「意識」跟「智慧」可能是AI跨入人界的重要分野。不過,如果意識是指「自主權(Autonomy)」,也就是能自行做出不被脅迫的決定,那AI目前應該還沒達標,只是我們或許也要堅守住「AI應受人類操控、作為工具」的底線,避免遭到反撲。不過,AI的出現迫使人類思考「人為了什麼而存在」,畢竟如果哪天生活的一切都不需要人類置喙,那我們到底活著幹嘛?
至於「智慧」,延續上一點,AI跟人類還是有根本上的差異。例如,AI屬於「精準的聰明」,意即追求更有效率把事情做的更好;但人類屬於「廣度的智慧」,也就是從更多不同層面思考同一個問題,過程中可能繞遠路(效率降低),但卻更有深度的面對問題。
5️⃣ CIP:用集體智慧決定AI的模樣
呼應上面提到的「政治性」,因此有個國際非政府組織「集體智慧計畫CIP」,他們就是希望「所有人都可以決定人工智慧發展方向」,避免AI由少數國家(人)決定。這個組織由前微軟科技長辦公室社會科學家迪芙娃.悉達斯(Divya Siddarth)和前Google DeepMind研究工程師黃珊(Saffron Huang)共同發起,合作夥伴包含推出ChatGPT的OpenAI。
台灣數位發展部也在今年5月25日加入這個組織,部長唐鳳表示,今年7-8月將舉辦相關活動,除了要蒐集民眾對AI的想法,也希望共同討論因應生成式AI的應對方案,並以此作為行政院研擬《人工智慧基本法》草案的重要參考。
延伸閱讀:
CIP》組織願景與目標白皮書|https://bit.ly/42y93eY
解讀焦點
-AI可能造成哪些社會問題?解析「歐、中、英、美」想怎麼管AI?
1️⃣ 我們整理AI可能造成的幾種「社會問題」
黃仁勳說「現在是AI的iPhone時刻」,不論你同不同意,這幾個月來,AI的確快速滲入日常生活的某些環節,在滿心期待科幻電影裡的「未來」即將到來的同時,或許我們也要有點「現實感」。也就是,當AI作為一個似人非人的「未定體」參與著社會,成為「我們」的一部分,以下這些議題,都是每個人可以持續關心、試著討論的AI議題。

📌著作權或版權議題
不論是AI創作的著作權歸屬,還是訓練AI的資料授權,都是目前最實際、跟大眾最切身相關的法律問題。同時,這個問題或許也是在短時間內就能透過法律變革處理的。
📌從隱私,到數位足跡,到數位勞動
雖然這不是新議題,但是當AI的所有行動,都需要我們的數據作基礎時,如何取用個資、取用後如何使用/保存,都很值得討論,畢竟用戶其實在幫企業訓練AI,而哪天「養套殺」的戲碼可能再次上演。有人會說「用個資換免費服務很合理」,但重要的是交易是否對等?我們的個資是否那麼廉價?又或是,個資授權出去,企業就能暢用嗎?
延伸閱讀:
中央社》臉書貼文很值錢?用戶淪為免費數位勞工|https://bit.ly/42HFhEB
媒體素養教育資源網》「數位足跡」專題:社群媒體怎麼知道我要換手機?|https://bit.ly/3CvRP7l
📌錯假訊息
生成式AI讓製作錯假訊息的門檻及成本變得相當低,也助長DeepFake的議題,許多逼真的假圖片、假影片應運而生;當然,也已經有研究發現AI也可以作為事實查核的幫手。簡而言之,錯假訊息與事實查核就如同軍備競賽,雖然難以論斷AI或人誰較吃香,但可以肯定:錯假訊息的問題會變得更嚴重而棘手。
延伸閱讀:
Politico》歐盟希望Google和Facebook可以開始標記「AI生成內容」|https://politi.co/3p9criD
📌科技巨擘的壟斷議題
談社群平台會想到Meta、談搜尋引擎會想到Google,談AI會想到…OpenAI背後的大金主「微軟」!沒錯,微軟的搜尋引擎Bing和AI聯手後大進化,外界多認為目前Google「被超車」。雖然現在只是黎明時刻,但AI是否會翻轉科技巨擘之間的版圖,值得持續關注,或許從iPhone、HTC的歷史經驗中,可以悟出「沒有永遠贏家」的道理。
📌倫理議題
AI的思考源自於訓練資料,而訓練資料本身的偏誤,就會影響AI最終的行動,比如它可能會歧視較弱勢的種族、性別或文化。另外,AI在倫理道德方面尚未有一定規範,因此它是否會逾越倫理道德界線,甚至只為特定個人利益、對社會造成負面影響,都是亟待面對的議題。事實上,馬斯克等人曾呼籲各國「暫停開發AI半年」、歐美中等國積極研擬相關立法,主要原因就是想解決這項核心議題。
延伸閱讀:
天下雜誌》馬斯克的「暫停AI研發」公開信|https://bit.ly/3NvC7PK
📌取代議題
新技術「取代」人類工作,是從古至今被不斷討論的問題,只不過當AI越來越像真的人,它所能取代的工作從藍領走向白領。如何談「取代」一直有不同的切入面向,有人樂觀其成、有人憂心忡忡,但更核心的問題是「人為了什麼而存在?」、「人存在的價值為何?」等哲學上、攸關人的本質的提問。
試想:如果有天AI可以完全取代人類,我甚至比它更笨拙,我「需要」拱手讓他來做嗎?還是,人的存在就是要親力親為,所以即便不如AI,但「由我親自來」本身,即是最核心的價值?
你覺得呢?👀
2️⃣ 全球首部——歐盟「人工智慧法」怎麼管?

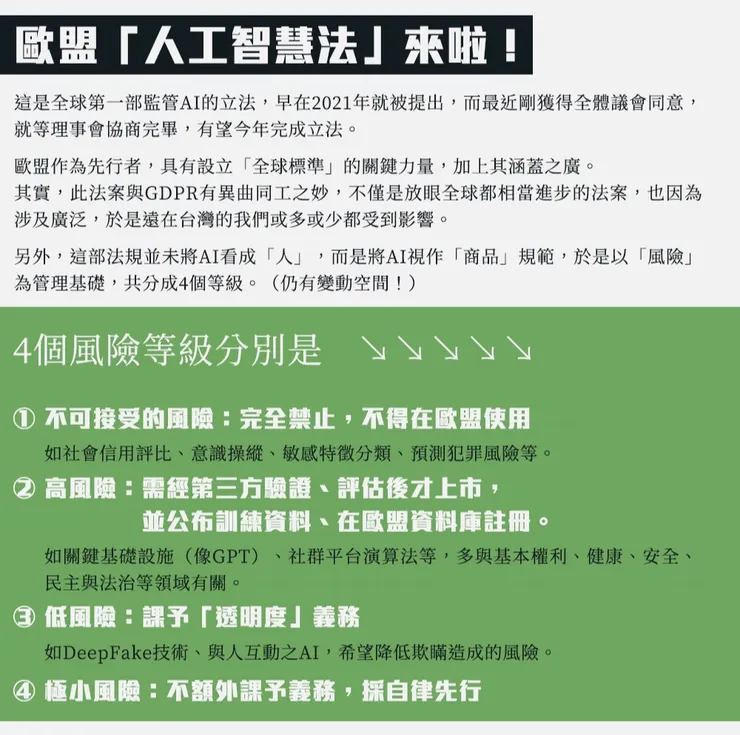
面對上述盤點的許多議題,歐盟提出全球第一部監管AI的法規《人工智慧法(AIA)》,他們希望規範使用或開發AI的公司,以避免對公共安全、公共衛生、基本權等造成危害。這部法早在2021年4月21日就提出,直到今年5月11日透過歐盟議會內的委員會、並於6月14日經全體議會同意通過,接下來要等理事會(由歐盟27成員國代表組成)協商,有望今年正式通過。
雖然不只歐盟在研擬AI規範,但其作為先行者,具有設立「全球標準」的關鍵力量;同時,只要「使用者包含歐盟成員」就得遵守此法規,可見其涵蓋之廣。此法案與歐盟向科技平台課予保護用戶隱私責任的法案GDPR,兩者有異曲同工之妙,不僅是放眼全球都相當進步的法案,也因為涉及廣泛,讓遠在台灣的我們或多或少都受到影響。
這部法規並未將AI看成「人」,而是將AI視作「商品」規範,於是以「風險」為管理基礎,共分成4個等級(⚠️仍有變動空間):
📌不可接受的風險:完全禁止,不得在歐盟使用
牴觸或侵害歐盟基本價值之AI系統,如社會信用評比、意識操縱、敏感特徵分類(如種族、性別等)、預測犯罪風險、在工作或教育等場所辨識情緒等。
📌高風險:需經第三方驗證、評估後才上市,並公布訓練資料、在歐盟資料庫註冊
屬可使用的AI中「最高風險」級別,因此需經過較嚴格的把關,如關鍵基礎設施、社群平台演算法等,大多牽涉到基本權利、健康、安全、民主與法治等領域有關。
其中「基礎設施」,例如GPT在內的通用人工智慧(General-purpose AI,GPAI),必須在對外公開前接受安全檢查、數據治理措施、風險緩解措施等,並同時要求需擔負起「版權法」責任,也就是揭露訓練AI時使用的版權材料;另外,法規也要求企業,在服務發佈前需將技術註冊於「歐盟資料庫」中。
📌低風險:課予「透明度」義務
此類為「有欺瞞風險」之AI,包含DeepFake技術、與人互動之AI等,希望透過提升透明度(如告知AI正在與人互動、正在識別情緒等),解決可能帶來的詐欺風險。
📌極小風險:不額外課予義務,採自律先行
此類之風險都在既有法規可承擔之範圍,因此沒有強制性要求,但期待企業可以自願性遵守行為準則。
延伸閱讀:
衛報》歐盟即將通過世界上第一部監管人工智慧的法律|https://bit.ly/3NpGgUi
3️⃣ 面對管制上身,企業們怎麼回應?
面對歐盟可能的管制,企業或協會們大多持「負面態度」,他們指控這套法規「過於廣泛」並預設AI的本質是「危險的」,於是,該法可能對某些無害的AI造成過多限制、扼殺發展進程,甚至逼迫特定AI服務離開歐盟。
具體的例子像是:ChatGPT背後的OpenAI執行長就表示「我們會盡力遵守,但如果沒辦法遵守,我們可能會停止在歐洲營運」,事實上因為ChatGPT屬於高風險類別,因此必須特別負擔「公布訓練AI使用的版權資料」等要求,但這與OpenAI從GPT-4開始因為顧慮版權和競爭因素所以「不再對外公開訓練用數據」的決定,有所衝突。
又例如,Google在5月10日對外公佈其AI模型Bard,但卻罕見沒有向歐盟和加拿大地區開放,外界解讀,這可能是因為這兩地在內容管制的法規較嚴格,Google擔心Bard的內容會觸法;也可能是因為Google對兩地正草擬的AI法規保持觀望態度。
延伸閱讀:
TIME》OpenAI遊說歐盟減輕AI監管|https://bit.ly/3JxBG55
Reuters》OpenAI CEO會見(遊說)韓國總統|https://reut.rs/3NtVbwu
4️⃣ 現在有哪些國家正在制訂AI規範?
除了歐盟以外,目前英、中、美、加、澳、韓、西班牙等國都正在發展AI規範,不過各國間的管制方式、原則都不大相同。比如英國就不同於歐盟採「立法」、「專責單位」的管制途徑,而是透過「白皮書」的軟性手段,希望經由社會磋商、溝通來凝聚對AI的規範,再依現有法規由「各主管機關」督促企業履行相對義務。
由上可知,雖然各國都正積極將AI納管,但強度與手法都各有不同,而這都是在創新發展與社會穩定兩相權衡的結果。當然,國際競爭、企業遊說也都是影響政策的重要因素。
延伸閱讀:
科技產業資訊室》英國及歐盟人工智慧監管大不相同|https://bit.ly/3JfkwJt
Politico》西班牙作為歐盟主席國,該國已準備好進行AI監管|https://politi.co/43Z4QCp
5️⃣ 中國管AI:堅持社會主義路線是做人基本道理吧!
「管AI」除了是政府與企業之間的對抗,也是各國間爭奪AI領域話語權的場域,像是前面提到歐盟的人工智慧法幾乎是目前「AI界的全球標準」。
對此,中國作為「強國之一」當然也要參一腳,於是他們在4月11日也公布「生成式人工智慧服務管理辦法」草案。有趣的是,中國特別要「AI姓黨」,意即使企業有責任確保其生成的內容「體現社會主義核心價值觀」、「不會顛覆國家政權」;同時,中國也要求AI使用者得「實名制」。
美國卡內基國際和平基金會的學者Matt O'Shaughnessy從中國的草案看見一些啟發,他指出:第一,中國在AI領域面對「爭奪國際話語權、經濟發展」和「失去政府對社會的控制」之間的兩難,於是要意識到「AI確實會對政府或民主社會造成傷害和挑戰」;第二,中國管制AI的思維與民主國家雷同,顯示「管制AI的行動,可能賦予政府相當多權力,因此必須加強對政府的監督」。
延伸閱讀:
卡內基國際和平基金會》Matt O'Shaughnessy從中國AI草案得到的啟發|https://bit.ly/3N3S5zg
南華早報》為了與歐美對抗,中國在2023年推出「AI法規」草案|https://bit.ly/3Jdf0qA

6️⃣ 記取教訓!歐美聯手制訂「AI行為準則」請業者自律
即便今年歐盟順利完成立法,實際生效恐怕也要等2-3年左右,對解決AI的迫切威脅緩不濟急。因此,5月31日「歐美貿易與科技理事會(TTC)」執行副總裁Margrethe Vestager就指出,歐盟和美國將攜手合作,共同草擬「AI行為準則」,希望透過法律以外的力量,要求AI巨頭自願地遵守這套規範,以降低民主國家立法緩慢的代價。
AI的立法進程相當快,或許是因為人們記取「網路治理過於遲緩」的教訓。回顧全球首部網路治理的「數位服務法」歷程,臉書等社群平台早在2008年就開始崛起、發展,過程中歷經2010年阿拉伯之春等民主運動,社群平台一度被認為是「實踐民主的利器」,直到2016年前美國總統川普當選等事件後,人們才開始意識到社群平台對社會的負面影響,著手要開始處理,而數位服務法直到2022年才通過。
於是,TTC眼看AI對數據隱私、技術濫用、資訊環境健全等方面的威脅在即,擔心AI在缺乏共同規範下快速發展,恐對整體人類社會帶來不良影響,所以希望企業自主承諾,落實提升透明度、安全守則(如產品發佈前的需有哪些測試與評估)等內涵。當然,這項規範也面臨如何有效規範及監督、不扼殺創新等實務上困境,但它具備比法律更高的彈性,並能及早邀集各方關係人,直面可能問題、進行商討,仍相當值得期待與關注。
延伸閱讀:
TechCrunch》歐盟和美國將起草「AI行為準則」|https://tcrn.ch/3XlDjsn
洞悉未來
-台灣AI草案也快出爐了?新聞媒體夢魘恐越來越大!
1️⃣ 行政院:「人工智慧基本法」草案預計9月出爐
當各國都在積極動作,台灣的行政院也正在草擬台灣的「人工智慧基本法」,這份草案由NCC、文化部、國科會、數發部等單位共同研擬,預計今年9月就會提出草案。
跨部會將分別處理不同對象和內涵,像是「NCC」針對廣電三法對象和電信業者進行規範研擬;「文化部」研析平面媒體引用生成式AI內容時的規範和有關著作權議題;「國科會」處理AI倫理道德議題;「數發部」研議產業應用AI時的規範及驗證。
像是以廣電媒體為例,AI在廣電媒體的議題之一就是「使用AI生成內容時應遵守哪些規範」,NCC指出,業者仍須依規定進行事實查證,並仍應落實內控機制,而目前也正在與業者一同盤點相關議題。

2️⃣ 其實,民間已經提出草案希望「拋磚引玉」
人工智慧法律國際研究基金會在3月25日提出民間版「人工智慧基本法」草案,他們特別強調這是「芻議」,也就是目的在於提供國內立法一個方向和助力,希望台灣可以跟上國際立法監管AI的浪潮,因為「我們其實是跟世界競賽,不只歐美,亞洲國家也在做」。
該草案以數發部為主管機關,不僅定義「人工智慧」,也處理隱私安全、勞工權益、公平交易等議題。該草案具有六大特色,分別是「AI倫理原則法制化」、「國家投入資源並輔導AI產業」、「強調社會公平與弱勢保障」、「重視隱私及個資保護」、「建立完善的AI監理沙盒(建制研發與試驗空間,以評估效益及風險)」、「依AI風險高低區分管制嚴寬」。
對此,行政院政委羅秉成坦言「台灣確實落後許多國家」,因此他承諾「人工智慧基本法」是台灣政府當前的主要政策之一,他甚至直言「今年可說是AI法制化元年」。
3️⃣ 早在2019年,就有立委提出「人工智慧發展基本法」草案
事實上,在2019、2020、2022這三年,立院都各有一個與AI有關的草案,雖然後續交付委員會後,都沒有進一步的下文,但我們可以從提案中看出「立委們究竟在意或想解決哪些議題」,而具體條文中也幫助對AI規管有更實際的想像,於是以下整理三份草案的重點和差異。

📌2019年:許毓仁等立委提「人工智慧發展基本法草案」
從「發展」兩字即可看出,立委們希望跟上全球腳步,儘速從國家的角度推動AI相關產業的輔導與發展,促進經濟發展,像是草案中明訂「AI發展綱領」,要求政府儘速推動產學界的AI發展;調整個資規範,以成就AI發展對大數據之需要;建制「沙盒計畫」,以供發展AI所需之實驗場域;另外,也要求政府加強科學、科技、工程、數學等學科的基礎教育。
除了產業發展,該法仍有觸及倫理規範、開發原則等訴求,像是使用到敏感個資或弱勢族群資料,應接受特別委員會審查;遵循透明性、使用者中心、可控性、安全保護等開發原則;並應尊重人類能動性、自主權、非歧視、公平性、社會及環境永續發展等倫理責任。
綜觀來說,這部草案以促進AI發展為主軸,希望以國家力量推動產業發展,而即便有觸及一些倫理規範,但多是較為空泛而無具體作為的條文。但也要強調,這或許與時空背景有關,畢竟當時AI仍在起步階段,不如今天已有長足進展;此外,該草案中也有對AI提出具體定義。
📌2020年:鄭麗文等立委提「人工智慧發展基本法草案」
此草案基本上是建基於2019年的版本,同樣也是以「發展」AI相關產業為核心內容,但有趣的是,草案說明中出現「避免失控的AI侵害當代各種基本價值與人權」、「發展出良善的AI」等語,有更在意AI負面效果的趨勢,但實際檢視條文,當中對倫理道德、開發原則等規範幾乎沒有更動。
此版本的變更,大多仍集中發展AI產業方面,也就是更細緻的羅列出政府應該如何推動智慧化國家,或者是如何以補助、獎勵或輔導的方式推動AI發展。
📌2022年:民眾黨團提「人工智慧發展法草案」
雖然也叫「發展」法,但此草案有更多關於隱私保護、倫理審查、發展原則等的規範,同時它也提出「風險分級」的管理概念、成立巨量資料共享平台並訴求資料有價,這些都與過往兩部草案有所差異。另外,此草案也首度出現「罰則」,加強對隱私保護、透明度、倫理審查等方面的要求。
在應對AI潛在的負面效果方面,草案要求政府訂定AI風險分級、尊重國際公約和規範、政府不得對人民進行普遍監控、落實對外透明度、兼顧環境永續和安全等;另外,草案也要求設立「專責機構」,當中必須包含「倫理審查委員會」,針對重大的AI計畫進行審核把關。
簡而言之,這份草案除了訴求政府推動AI發展之外,同時相較於2019和2020年的版本,它更加著墨於建立AI規範,特別從「訂定罰則」、「要求與國際公約和規範接軌」等方面,更能看見這項精神。
延伸閱讀:
卓越新聞獎》關於AI與監管,我們的底線是什麼?|https://bit.ly/3Pm8BO0
4️⃣ 最後,AI可能衝擊到「新聞議價」基礎
「新聞議價」是近年來的新概念,主要爭議點是Google和臉書等「免費」利用新聞內容吸引用戶,並作為其服務的一部分,導致各國新聞機構收入銳減,進一步影響到民主發展。於是,從澳洲2021年成功立法開始,美國、歐洲等地的媒體也都陸續與平台達成議價協議;至於台灣,目前位處與平台展開對話、準備立法的階段。
不過,Google將AI導入搜尋引擎,可能會衝擊到「新聞議價」的基礎,也就是「平台無償使用媒體內容,作為其搜尋服務的一部分」或許未來不再成立。

因為目前即便平台無償使用媒體內容於搜尋結果中,但觀眾要瞭解細節仍必須點進該報導,而新聞媒體仍能在過程中獲取廣告收益。然而,當未來的搜尋結果都先呈現AI彙整網路資料後的結果,那麼觀眾勢必減少點進報導網站的動機,進而隔絕了新聞媒體的獲利機會。
當然,這仍與「AI著作權」的議題有關,並非定論,因為若未來AI得為所使用的版權資料付費,那麼新聞媒體仍有機會收費。這個議題仍值得持續觀察,關鍵是要梳理出能說服平台和社會大眾的「新聞議價」基礎,並堅持內容有價。
延伸閱讀:
台灣媒體觀察教育基金會》新聞議價的概念核心|https://bit.ly/3tRJLcA
台灣媒體觀察教育基金會》台灣新聞議價的進展(截至2022年底)|https://bit.ly/3PerLmL
支持我們🥰
⭐ 和我們一起塑造「更好的媒體,更好的社會」⭐
如果你喜歡這個專題,歡迎 單筆 或 定期定額 贊助我們 這將能支持媒觀持續關心並投入媒體環境監督觀察、兒少閱聽權益、關注新聞自由等工作,謝謝你一直以來的支持與鼓勵!
》關於台灣媒體觀察教育基金會:https://www.mediawatch.org.tw/about
》透過 媒觀官網 支持我們 💰
》歡迎在 Facebook 、 Instagram 上追蹤我們 👍
參考資料
1.INSIDE(2023)/日本大膽 all in AI!無論版權,官方允許任何資料訓練人工智慧|https://bit.ly/460jNFS
2.中央社(2023)/歐盟規範AI達初步共識 企業須公布所用版權資料|https://bit.ly/3CmpvUH
3.小憩(2023)/「關於AI孫燕姿」臉書貼文|https://bit.ly/43VHjBQ
4.自由時報(2023)/Sony世界攝影大獎優勝作品「竟是AI畫的」攝影師親揭真相、拒絕受獎|https://bit.ly/3X3kslz
5.政治大學(2023)/使用AI工具產出的內容也有著作權嗎?專業律師來解惑|https://bit.ly/43O2Jkg
6.經濟日報(2023)/AI創作與著作權保護|https://bit.ly/3X3hoWJ
7.公視新聞網(2023)/生成式AI搶進藝術領域 引發著作權爭議|https://bit.ly/44cxCPV
8.科技大觀園(2019)/神經科學與AI的關係|https://bit.ly/3WXU24Z
9.The Investigator Taiwan(2018)/神經科學與人工智慧攜手共舞的新世代|https://bit.ly/3P1g5FU
10.AWS(2023)/什麼是神經網路?|https://go.aws/3WZRnYu
11.Wikipedia(2023)/「自主權」條目|https://bit.ly/3N0L4z5
12.Wikipedia(2023)/「行為主義(心理學)」條目|https://bit.ly/3P28ffa
13.劉駿州(1994)/實證、批判、詮釋—三大方法典範之初探|https://bit.ly/3N5N8ps
14.T客邦(2023)/有AI支援的Google廣告新紀元|https://bit.ly/3oQMC6Z
15.iThome(2023)/Meta發表以AI來協助廣告製作的AI Sandbox|https://bit.ly/3CozWal
16.數位時代(2023)/AI廣告工具要來了!Meta端AI新功能「一鍵生成文案背景」,何時上線?|https://bit.ly/3qCuzBQ
17.數位時代(2023)/只見AI笑,不見元宇宙哭!微軟與迪士尼開鍘、祖克柏隻字不提⋯泡沫破裂了?|https://bit.ly/3CoA5dT
18.動區動趨(2023)/蘋果重磅推出!MR頭盔「Apple Vision Pro」要價3500鎂,庫克:進入空間運算時代|https://bit.ly/42zeytB
19.數位發展部(2023)/數位部成為國際組織「集體智慧計畫(CIP)」合作夥伴 凝聚人工智慧需求與風險共識|https://bit.ly/43x0O4b
20.工商時報(2023)/搭AI列車 數位部加入CIP|https://bit.ly/3qunlje
21.iThome(2023)/Google Bard罕見尚未提供所有歐盟國家、加拿大|https://bit.ly/3PcPi9C
22.數位時代(2023)/奧特曼:OpenAI可能退出歐洲!歐盟AI法案怎麼規定?為何業界大佬喊出走?|https://bit.ly/3XcIMl9
23.動區動趨(2023)/歐盟出台「AI草案」,版權方能從 ChatGPT 生成內容中獲利|https://bit.ly/3X8lhcV
24.CNBC(2023)/Europe takes aim at ChatGPT with what might soon be the West’s first A.I. law. Here’s what it means|https://cnb.cx/42WSr0J
25.台灣人工智慧行動網(2023)/歐盟人工智慧規則草案之初探——以市場、風險、價值及信賴為核心的管制架構|https://bit.ly/3PfSeCy
26.Reuters(2023)/Explainer: What is the European Union AI Act?|https://reut.rs/3p42YsS
27.EU NEWS(2023)/AI Act: a step closer to the first rules on Artificial Intelligence|https://bit.ly/42H5q6r
28.The AI Act(2023)/The Artificial Intelligence Act|https://bit.ly/3qJLZN3
29.Aljazeera(2023)/China races to regulate AI after playing catchup to ChatGPT|https://bit.ly/3p5nKbG
30.iThome(2023)/Google Bard罕見尚未提供所有歐盟國家、加拿大|https://bit.ly/3PcPi9C
31.德國之聲(2023)/中國推AI管理法 人工智慧也要姓黨?|https://bit.ly/3Nwcf6s
32.CNBC(2023)/China releases rules for generative AI like ChatGPT after Alibaba, Baidu launch services|https://cnb.cx/3Cu5MT9
33.動區動趨(2023)/AI 要監管》ChatGPT之父:人工智慧能操縱美國大選、應設立許可證制度|https://bit.ly/466MAIF
34.MoneyDJ(2023)/英國科技大臣:AI發展速度驚人、不再是科幻小說情節|https://bit.ly/3NaAkyh
35.自由時報(2023)/歷史性立法!歐洲議會通過全球首部AI監管法 ChatGPT恐被迫「脫歐」|https://bit.ly/3Jhi9FU
36.Engadget(2023)/EU officials pass draft law to regulate AI and ban facial recognition systems|https://engt.co/4430fP4
37.The Times of India(2023)/EU passes draft law on AI regulation: What’s banned, company obligations and more|https://bit.ly/3Pf0t1v
38.TechCrunch(2023)/EU and US lawmakers move to draft AI Code of Conduct fast|https://tcrn.ch/3XlDjsn
39.Reuters(2023)/EU tech chief sees draft voluntary AI code within weeks|https://reut.rs/42Hj5KM
40.工商時報(2023)/AI有法可管 人工智慧基本法草案9月出爐|https://bit.ly/46dLKtK
41.自由時報(2023)/「人工智慧基本法」草案初稿出爐 盼數位部為主管機關|https://bit.ly/3Ndlozl
42.上報(2023)/「人工智慧基本法」草案初稿出爐 羅秉成:AI納入政府主要政策|https://bit.ly/3Jm3lWz
43.立法院議事公報(2023)/「人工智慧發展法草案」,請審議案。|https://bit.ly/3JkCWZe
44.立法院議事公報(2020)/「人工智慧發展基本法草案」,請審議案。|https://bit.ly/3JInXJ5
45.立法院議事公布(2019)/「人工智慧發展基本法草案」,請審議案。|https://bit.ly/3pbEUo0
46.Lexology(2023)/The EU AI Act: a possible direction for Australian AI regulation?|https://bit.ly/46eWmZo
47.民視新聞網(2023)/《民視》全台首推「AI虛擬主播」女神級臉蛋曝!力邀全民線上命名見證歷史|https://bit.ly/44kjIeC























