
如何挑選適合的標籤機?
以「用途」挑選
首先,可以以用途先篩選:- 商業用途:如果標籤機是想用於商業用途,建議挑選尺寸較大,可以列印標籤的寬度範圍較大(可寬可窄),並且有支援列印商品條碼、快遞單等功能的標籤機。
- 辦公室、居家收納:建議挑選尺寸不需要太大,以操作方便為主,例如可以用藍芽連結手機操作,隨時隨地想整理都可以使用。
- 手作、DIY:對於想用於手作或 DIY 的人,挑選內建文字、裝飾圖案較多,或可以印製緞帶、貼紙等多功能的標籤機、或許是更好的選擇,能讓你的手作作品更豐富多元。
以「標籤寬度」挑選
目前一般標籤機列印的標籤寬度大約是 3.5~50mm,你可以先丈量所需標籤實際尺寸,或者文字大小再加上 3mm 左右,即可得知該挑選多寬的標籤、和相對應的標籤機。
- 筆記、手帳等文件類:標籤寬度約 4mm 應該就足夠了。
- 居家收納用標籤:建議可以挑選寬度為 6~12mm 的標籤。
- 商業用途、明顯標示:寬度 30mm 以上的標籤比較能滿足需求。
以「文字輸入方式」挑選
目前標籤機的文字輸入與款式編輯等,主要分為三種方式:藍芽連線、鍵盤打字、或簡易按鍵型,各有優缺點,你可以依照自己的喜好挑選。
- 藍芽連線:可以利用手機 APP 完成文字輸入與款式編輯等,通常 APP 內建字體、圖案、表格、以及條碼的選擇會比較多;部分標籤機甚至支援自行繪製的圖案,自己打造客製化標籤。但缺點是通常無法微調行距或字距。
- 鍵盤打字:使用標籤機本身附帶的鍵盤、直接打字或編輯即可,不需額外利用手機、或其他工具,尤其是有附把手的話,方便貨架或倉庫管理時隨身攜帶使用。但通常螢幕都偏小,如果輸入的文字過多時,會覺得不夠順暢。另外,建議選購時,要注意鍵盤的功能是否足夠,如有沒有空格、換行等功能鍵。
- 簡易按鍵型:使用類似傳統手機的九宮格文字輸入方式,通常操作螢幕和按鍵尺寸都滿大的,介面和操作都簡單。缺點是無法進行太細節的文字或格式調整。
以「印刷方式」挑選
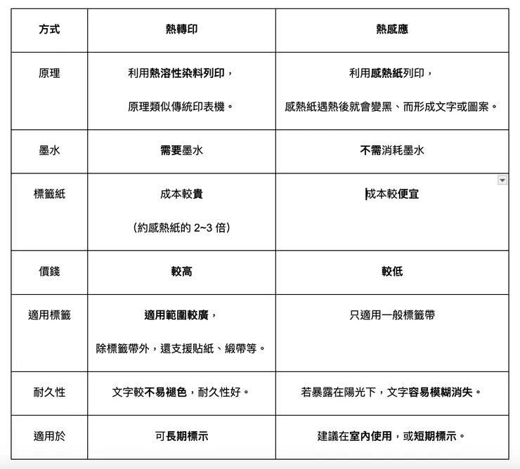
目前市售標籤機的印刷方式可分為:熱感印式、或熱轉印式,各有優缺點,可以依照自己的喜好或需求挑選。

以「供電方式」挑選
標籤機的供電方式大致可分為:鹼性電池、或充電式兩種。
一般來說,若標籤印製量不會太大、或使用頻率不高,建議選擇鹼性電池式的標籤機就夠用了,因為有不少機種的電力足以維持約 2 年,方便隨身攜帶,收納上也較簡易。除非印製量大、很常使用,就建議選擇接電式機種。
其他功能
其他功能像是自動裁切、易撕裁切等,在某些情況下能讓在使用上更省時省力。
例如自動裁切功能,指的是在列印的同時、會配合字體長度裁切標籤膠帶。如果要大量印製標籤時,這個功能可以節省許多手動調整裁切尺寸的時間,也能確保每張標籤大小一致。
又例如易撕裁切功能,指的是機器會在列印時,同時在標籤膠帶的邊角處做出切線、或翻摺貼紙邊角(易撕折角),方便使用者撕下膠帶,讓貼標作業更流暢有效率。
10 款最熱門標籤機推薦
最美的標籤機:EPSON 智慧藍牙奶茶標籤機 (LW-C610)

- 支援第三方字體。
- 與插畫家(懶散兔與啾先生)合作的獨家圖框。
史努比控必買:Brother SNOOPY 史努比護貝標籤機 (PT-D200SN)

- 支援 3.5、6、9、12mm 寬度的標籤帶、布質熨燙與緞帶標籤帶。
- 內建 71 種外框、以及 1127 種符號,包含 SNOOPY 獨家授權的 34 種圖案、22 種邊框。
新手入門機:精臣 D110 標籤機 (D110)

- 價格 10 款中最便宜,不到千元。
- 可設定列印數量,可批次列印、省時省力。
美型又多功能:Brother 手機/電腦專用玩美標籤機 (PT-P710BT)

- 支援 3.5、6、9、12、18、24mm 寬度的標籤帶、布質熨燙及緞帶標籤帶。
- TZe 護貝標籤帶具有防水、耐高/低溫、耐磨擦、抗UV、以及背膠易撕剝等特性。
獨特似顏繪功能:KING JIM TEPRA LITE 熱感應式膠帶標籤機 (LR30GS)

- 專用感熱膠帶,後續使用的耗材價格便宜。
- 有似顏繪功能,能選擇輪廓五官,製作自己的肖像圖示。
大標籤入門機:Peripage(愛立熊)A6 迷你熱感標籤打印機

- 支援寬度 56~58mm,直徑 30mm 以內的感熱紙卷。
- OCR 文字辨別,能輕鬆辨識文字,將照片轉為文字,甚至能翻譯文章。
口袋型印表機:Paperang 二代 P2 口袋列印小精靈-喵喵機

- 小巧迷你、攜帶方便。
- 內建網頁列印功能。
辦公室、商用 CP 值高:精臣 拾光標籤機 (B21S)

- 智慧功能:圖片識別轉換文字、語音輸入、掃描讀取。
- 支援批次列印,可將 Excel 文件導入軟體,自由編輯、列印。
簡單易上手:卡西歐 標籤機 (KL-P350W)

- 內建各種標籤範本,能簡單、快速製作各種標籤。
- 智慧記憶功能按鍵:「記憶列印」可以一鍵列印經常使用的標籤;「再列印」可以再次列印前一張標籤。
工業用推薦:Brother 工業用行動手持式標籤機 (PT-E550WVP)

- 支援 3.5、6、9、12、18、24mm 的標籤帶,以及 5.8、8.8、11.7、17.7、23.6mm 的熱縮套管。
- 專業標籤功能:能製作一般標籤、面板標籤、電纜標示/包覆標籤、配線架標籤、以及穿孔版標籤。
看完了如何挑選標籤機的各種要點,以及十款推薦的標籤機種,不知道你找到心儀、符合需求的標籤機了嗎?
由於市面上普遍可購入的標籤機通常僅提供個人或是家用居多,因此若是需要更多材質選項、更大面積的標籤或標籤貼紙,或是商用、工業用有更大量的印刷需求,發現標籤機不敷使用時,有時候尋找印刷廠進行客製化製作,可能會是更佳的解決方案。

















