流程圖作為一種最普遍使用的圖形,是流經一個系統的資訊流、觀點流或部件流的圖形代表。流程圖廣泛應用於網路企業的各個職位和場景中,程式設計師更是在其工作中頻繁使用。以下小編將為你介紹程式設計師在工作中使用流程圖的3種應用場景。
場景一、跨職能流程圖
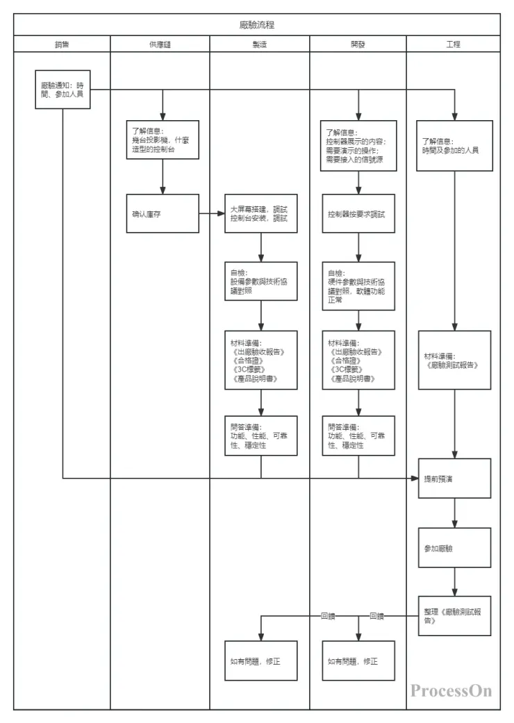
當程式設計師接收到一個新需求後,首先需要進行的就是需求的分析,需要將產品思維的需求流程轉換為技術實現路程圖。這裡可以使用跨職能流程圖將整體需求拆解重構,以整理出整體視角的跨職能流程圖。

透過角色和階段來精進各階段需要各個角色參與的工作內容,其能夠反映當前需求與目前系統的連結及整體解決方案。
以下為使用ProcessOn流程圖繪製的幾個跨職能流程圖分享:

場景二、基本流程圖
程式設計師根據整體需求實現將跨職能流程圖梳理完畢後,可以再根據整體流程圖的一部分做細化,此時就會使用基本流程圖。
基本流程圖,是應用最為高頻率的流程圖,可以對應到編碼的介面層面,對實現某一功能的邏輯進行梳理從而得到此功能塊的流程圖,例如我們常見的登錄註冊功能,使用基本流程圖即可梳理出後續編碼的處理流程。

以下再給大家分享兩個基本流程圖範本:


當流程圖梳理清晰並與產品需求意圖達成一致後,程式設計師即可根據流程圖進行實際的程式設計工作。
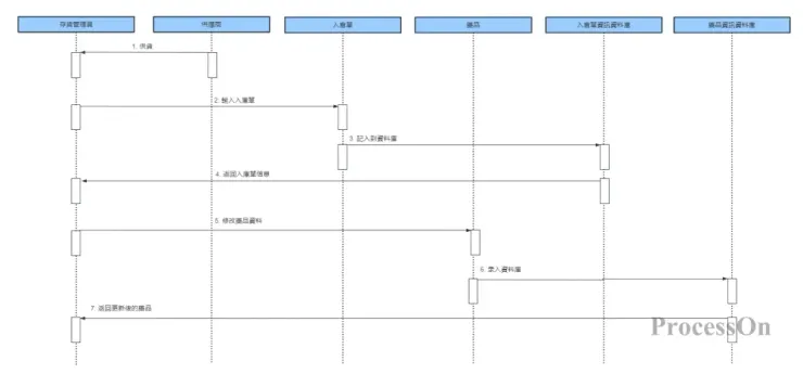
場景三、UML時序圖
當遇到比較複雜的對時間要求比較嚴格或安全性要求極高的場景(例如支付場景),可能就會用到時序圖,它透過描述物件之間發送訊息的時間順序來顯示多個物件之間的動態協作。


時序圖能夠讓程式設計師清楚明確介面呼叫的前後順序關係,及對於需嚴格限制執行順序的場景可以透過時序圖來對關鍵流程節點進行安全限制和節點動作嚴格校驗的編碼邏輯。
小結
在程式碼編程過程中,每個流程中的每一個封裝的介面都會對應著一個流程圖,當程式設計師接收到需求進來後,首先要做的就是分析需求將其轉換成技術實作流程,並將其分解成一個個對應介面層次的流程圖。只有前期做好流程的梳理,能夠完整的覆蓋住需求,並依照流程圖再去編碼實現,最後才能夠更順暢的完成程式設計工作。
各位技術開發人員趕緊動起手來,使用ProcessOn流程圖進行流程梳理吧!





















