作者|李俊煌(Magic Jerry)
AI Ready 五星物業管理顧問・五星品牌管理師・豪宅社區經理人📖 前言:當 AI 走進停車場管理
過去的社區停車紀錄,是紙本、手寫、重複的。
管理員每天記錄誰進誰出、比對時間、核對費用。 這樣的工作不但耗時,也容易出錯。
直到我開始與 AI 合作開發「停車管理中心」,
我才真正體會——數據管理,不該只是紀錄,而應該會思考。
🎯 一、從紀錄到決策:專案的初衷
這個專案的出發點很單純:
讓停車紀錄不再只是「存檔」,而是成為管理決策的依據。
透過 AI 與雲端資料庫的結合,
我希望管理員能夠即時掌握現場狀況、提前預防異常, 讓停車管理從「被動紀錄」進化為「主動洞察」。
💡 這不只是系統開發,更是一場管理文化的轉型。
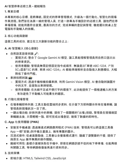
🧠 二、讓數據變得「有感覺」:三大核心功能
1️⃣ 智慧資料管理
系統能自動補全戶別資料,只需輸入簡碼(如 5C 或 VIP),
它便能轉換成標準化名稱(如「5C-5樓」或「貴賓」), 確保數據一致性與專業度。

最實用的是「超時停車警示」功能:
當車輛停放超過八小時,系統會自動標示紅色 ⚠ 警示, 提醒管理員即時關注異常車輛。
2️⃣ 全方位資訊呈現
我設計了「雙列表介面」——
左側顯示「在場車輛」、右側顯示「今日總紀錄」。 管理員可同時操作與查閱歷史,效率倍增。
同時引入顏色分層系統:
- 🔵 屋主
- 🔴 訪客
- 🟡 施工
- 🟣 貴賓
整列的明暗度還代表車輛狀態(在場/離場),
讓系統畫面成為一目了然的「停車雷達」。
3️⃣ 數據洞察與分析
這是最讓我驕傲的部分。
我用 Chart.js 建立「每小時入場次數長條圖」,
讓每日停車流量以視覺化方式呈現。
再加上即時搜尋與 CSV 匯出功能,
整個系統成為一個能被「問問題」的資料分析中心。
⚙️ 三、技術靈魂:AI × 雲端的完美結合
整體架構採用輕量、可擴充的技術組合:
- 前端:HTML5、Tailwind CSS、JavaScript
- 雲端資料庫:Google Firebase (Firestore)
- 數據視覺化:Chart.js
這樣的架構讓系統即時、穩定,且能跨平台使用。
我甚至讓 AI 協助撰寫與調整前端程式, 透過自然語言的描述,就能生成並部署實用功能。
🧩 這是我與 ChatGPT 共創開發的成果,
從無到有,把日常問題轉化為智慧管理工具。
🚀 四、從一個社區,看見未來管理的雛形
當第一個紅色警示符號出現在螢幕上時,
我知道——這不再只是個「表格」,而是一個「會提醒的夥伴」。
它能自我偵測、主動警示、整理統計、匯出報表,
幾乎取代了原本多個 Excel 表單與人工對帳流程。
這套系統與「AI 智慧巡檢工具」共同構成:
一個現代化、高效率、數據驅動的停車管理生態系統。
🌟 五、結語:AI,不是取代,而是放大人的專業
這個專案讓我再次確認一件事:
AI 不會取代管理者,但會放大懂得使用它的人。
「停車管理中心」讓管理員從資料輸入者,
變成決策掌握者。
它不只是技術成果,更是我在「職務競選三件套」中最具說服力的案例:
證明我不僅能管理社區,更能用 AI 建構未來的管理模式。





















