這陣子幾乎每天都在幫學生看落點、教備審,雖然學校有找外部資源來幫學生上備審資料課,但有些重要的觀念還是要重複提醒。
這學年是我第一次帶高三,但過去已累積兩年的註冊組長經歷,對於升學規則有一定的了解,所以我想統整自己的經驗,來談談申請大學第二階段甄選審查資料的準備方向。究竟要準備哪些審查資料?又要上傳哪些檔案項目?
一、查閱繳交資料
在動手做備審資料之前,應該先了解自己申請的校系需要繳交哪些資料,有四種方式可以查詢。本文為解說方便隨意挑了臺師大國文系為例。
1、學習準備建議方向
查詢連結:大學申請入學學習準備建議方向查詢系統
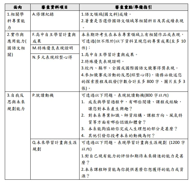
這個系統是在當年度簡章出售前,最先可以查詢的資料,很適合先給高一、高二的學生瀏覽。下圖以臺師大國文系為例:
修課紀錄:教授希望看到學生在語文領域的成績表現。
課程學習成果:沒有指定要求,可不放;如果要放,盡量選擇呈現探索學習過程,或是能凸顯個人相關能力、證明你與科系關聯的作品。
多元表現:有寫出希望能看到自主學習計畫、特殊優良表現。這張表的資訊量比較少,如果我們比對簡章校系分則,就會發現該系希望學生能提供國語文競賽相關的資料。
這張表的備註文字提到:「本表僅係大學學系招生選才時,於申請入學第二階段甄試過程之學習準備建議方向,並非指學生必須具備所有項次之學習歷程。」大家有注意其中玄機嗎?換句話說,就是沒有強制規定學生全部具備。重點不是資料項目,而是學生的能力。只要能證明、凸顯你具備某個向度的特質,都是有利的資料。
2、紙本簡章
各系分則為了精簡文字版面,審查資料以代碼表示,可以打開簡章p.20,有一張表可以查看審查項目代碼。

113學年度大學「申請入學」招生簡章

審查項目代碼表
3、校系分則查詢
查詢連結:https://www.cac.edu.tw/apply113/query.php
手邊沒有紙本簡章的人,可以直接到「大學甄選入學委員會-申請入學」網站查詢「校系分則」,電子版與紙本的內容基本上是一致的。
4、各大學網頁公告申請入學準備指引
「準備指引」大約在每年2-3月釋放訊息,考生需自行到各大學查詢公告。
學生最常問老師「我要準備什麼?」,其實這些書審準備指引,清楚表明了大學要你呈現的重點項目,可以按圖索驥,學校要什麼,你就給什麼,這對於不知道要怎麼介紹自己的學生來說,是一個很好的開始點。
Q&A 如果沒有校系要求的資料怎麼辦?
- 學生最常提問「如果我沒有這些項目怎麼辦?」我認為「指引」是引導準備方向,並非硬性規定,也不是評量尺規,不會因為少一項就扣分。重點是你如何利用有限的素材,組裝具有亮點的個人故事。例如臺師大國文系在「多元表現」有提到國語文競賽這一項,但不是所有考生都有國語文競賽機會,此時要發揮「截長補短」的本事,提供其他能凸顯你在國語文能力的興趣或優勢的活動經歷。
- 另外,你也可以從甄選總成績比例,去評估該校系是否重視審查資料。例如臺師大國文系,學測成績50%,審查資料50%,沒有面試!因此可合理推測,臺師大國文系很重視審查資料。
Q&A-2 我的資料就不多怎麼辦?
再次強調學習歷程不是軍備競賽。雖然這個制度還不夠完善,但制度本意就是要避免淪為軍備競賽,讓每個人都能展現獨特的自己。根據111年03月18日「作伙學」會議,教授們看完將近200見學生作品後,給出其中一個建議:「不要以多取勝,不是軍備競賽,要有個人特質與獨特地方。」
二、審查系統介面
在解釋每個項目的撰寫重點之前,不如直接帶學生看一看上傳系統的介面。學生腦袋有畫面,會比較容易進入狀況。申請入學官網上有操作說明文件檔和影音檔,同學可以直接上去看。系統操作不複雜,整體流程大致分為:
- 檢視學習歷程中央資料庫
- 設定審查項目繳交方式
- 勾選檔案或上傳PDF
- 檢視繳交核對清單
1.檢視學習歷程中央資料庫

學生有兩次登入系統的時間:
- 第一次是測試,讓學生先了解系統操作,模擬演練上傳步驟。這時候,學生可以檢視前4個學期的修課紀錄,以及存放在中央資料庫中「課程學習成果」、「多元表現」的件數。
- 第二次為正式,可檢視5個學期的修課紀錄,以及三年的課程成果與多元表現。
2.設定審查項目繳交方式

你申請的校系會出現在表單中,每一個校系可以分別設定「自行上傳PDF」或「勾選學習歷程中央資料庫」,因此不同校系,要分別準備不同的檔案。若中央資料庫無資料者,繳交方式一律設定為「自行上傳PDF檔」。特別注意,每一項檔案容量限制在 5MB以內。
3.勾選檔案或上傳PDF
審查資料分別為「修課紀錄」、「課程學習成果」、「多元表現」、「學習歷程自述」及「其他」等5大項。在文章後面會進一步介紹。選擇「勾選」,系統會跳到一個清單頁面讓考生作勾選,「回主選單」前記得按下「儲存」鍵。
4.檢視繳交核對清單
只要在按下「確認」鍵之前或時間截止前,都可隨時修改、重複上傳檔案。當你檢視所有上傳(或勾選)檔案內容無誤,且不再做修改後。
首先點選「檢視審查資料繳交核對清單」查看上傳情形。然後,輸入「考生個人密碼」執行「確認」鍵送出資料。按下「確認」即送出資料,不得再修改!
完成確認後,系統會產生「審查資料上傳確認表」,考生應自行下載留存。
完成審查資料繳交後,記得也要依各校系規定,完成二階甄選報名繳費喔!
三、審查資料項目
1、修課紀錄(高中五個學期在校成績)
由學校負責提交,學生只需要檢查資料是否正確,若有錯誤必須在學校規定期限內,向就讀學校反映(通常由註冊組負責)。
2、課程學習成果
每一個校系至多3件。
根據你在高中三年的課內表現,提交書面報告、實作作品等,有的校系會要求看「自然科學領域」或「社會領域」的相關成果。
3、多元表現
每一個校系至多10件。
項目包含:自主學習計畫與成果、社團、幹部經歷、服務學習、競賽、非課內的成果作品、檢定證照、特殊表現、或其他活動紀錄等。
4、多元表現綜整心得(N)
需要製作一個PDF檔案上傳。字數800字以內、圖片至多3張。
所謂「綜整」就是綜合整理、摘要重點,把前面勾選的「多元表現」提煉出最重要的特質與能力,簡述心得感想,並且與申請校系做連結。
5、學習歷程自述(O / P / Q)
項目包含:「O.高中學習歷程反思」、「P.就讀動機」、「Q.未來學習計畫與生涯規劃」。有的校系要求三項都要提供,有的只要求其中一項或兩項。需要製作一個PDF。字數、格式規定要依據各校系「備審資料準備指引」。
O.高中學習歷程反思
需要製作合併成一個PDF檔,內容、格式依據各校系說明。
這份檔案要能具體說明你的人格特質、能力,或興趣,為什麼適合就讀OO科系?
具體說明求學過程中遇到的挑戰與解決方式,這讓你學到什麼(能力或態度)?
可以針對三年內修課紀錄多做補充,例如課堂表現、科目強項或其他課外探索、多元表現,讓大學教授看到自己的能力、特質,是否與科系的需求相符。下列幾點提供撰寫方向:
- 課程收穫
- 素養能力
- 多元探索
- 活動體驗
- 興趣培養
- 個人特質
沒有一定的寫作格式,如果真的不知道寫什麼,至少先把「準備指引」的問題都列進去,更重要的是寫出個人的觀察、反省思考、成長軌跡,並且與申請校系需要的特質連結起來喔!
P.就讀動機
具體說明為什麼想要就讀OO科系?像寫論說文,要能證明你的優勢和準備誠意,提出有利自己且具體的資料。
- 起點:家庭因素、學校因素、成長過程中遇到的觸動點。
- 探索:描述你的特質為什麼讓你產生就讀意願?包含你的理想工作與生活、你個人的價值觀、對社會的想像與期許,你想要回饋給社會什麼?
- 為何選擇OO大學:你認為這間學校有什麼資源可以幫助你學習、找到工作,包含社團、交換生、某某計畫、獎學金補助等。
- 為何選擇OO科系:你認同這個科系的教學理念、課程安排等等。
Q.未來學習計畫與生涯規劃
具體列出就讀OO系後,你有什麼打算?例如課程讀書計畫、學習安排、社團參與、申請實習、課外打工、證照檢定等。
具體列出就讀OO系畢業後,你有什麼打算?例如職涯方向、升學選擇等。
篇幅不用寫多,建議用時間軸來呈現,一般來說都會分成「近程、中程、遠程」三階段。格式不拘,清楚呈現即可。
- 近程:入學前的規劃,例如先修大一課程,或是加強第二外語等。
- 中程:大學就讀期間的規劃,可先參考大學四年的課程地圖,參考必、選修,寫出研究方向、專題計畫、實習規劃;又或者要不要雙主修、爭取國外交換生、參加社團活動、申請獎學金、考取檢定證照等。
- 遠程:大學畢業後的規劃。未來畢業後想成為一個怎樣的人?想要朝向哪一個職業發展?希望從事什麼類型的工作?或者是否要繼續念研究所?希望自己能對社會有哪些貢獻?都可寫進去。
6、其他
此項非必須。上傳時須合併成一個PDF。詳情看各校系簡章或「備審資料準備指引」的規定。
四、資料上傳時程(113年)
上傳網址:大學甄選會>申請入學>審查資料上傳

113年系統開放時間

各大學審查資料繳交截止日期一覽表
針對不同校系製作不同的審查資料,當然相同學類的科系,也許在人格特質、成長經歷、學習反思等部分面相可以沿用,但是申請動機、讀書計畫就需要做調整。在時間充裕的理想狀況,學生應該針對每個申請校系,客製化檔案內容。
📑推薦閱讀
感謝你看到這裡,希望這篇文章對你有幫助。這篇只是依據我個人的經驗所提出的看法,我認為如果有心想把事情做好,還是親自下海去蒐集資料(下面幾篇推薦文章一定要去看),在查找、詢問的過程,你的大腦會在潛意識下去調閱「人生跑馬燈」,默默在蒐集故事素材,當你要下筆時,感到比較得心應手喔!
下面這些文章,幾乎是我從 Luckerly拉課力部落格 找到的好文章。我非常佩服這些高中生寫出來的內容,圖文搭配,重點清晰,說明具體,突然覺得老師的工作省力不少(XD),直接請學生去看學長姐寫的文章就夠了。
身為高中生的你一定要來看看其他高中生怎麼說。
- 學習歷程自述範例分享:6 個製作小技巧告訴你(附 PDF 檔)|2022.2.2
- 學習歷程自述、多元表現綜整心得怎麼寫?6 項大學二階備審整理懶人包 |2022.6.9
- 關於多元表現綜整心得 : 10 個製作注意事項與建議(附範例檔案)|2024.2.14
- 學習歷程自述怎麼寫?吸睛的撰寫技巧大公開!(ft. 大魚)|2024.2.21

























