
2021年8月15日
今天是第一屆圖文創作訓練營的大日子,晚上八點正式開營囉!
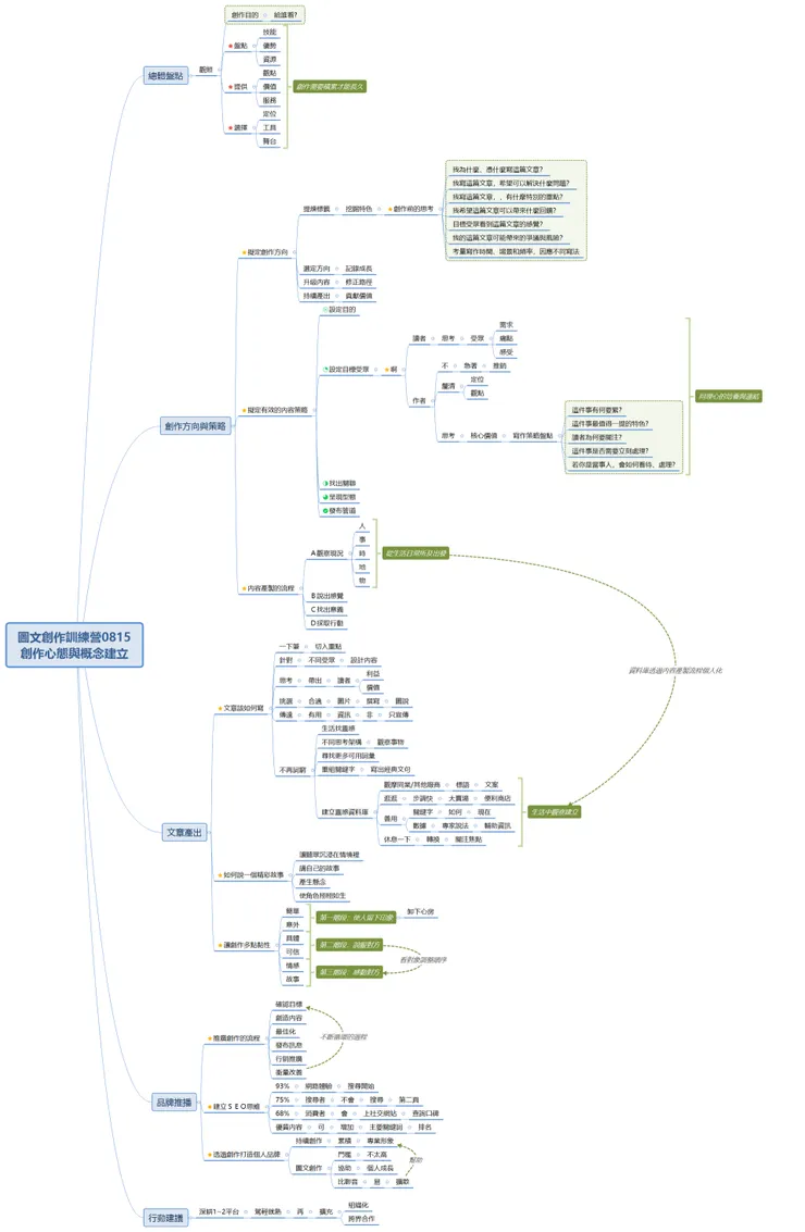
今晚除了由Penny老師帶來結合遊戲化設計的開營儀式之外,我也利用一個半小時的時間跟大家分享創作者應有的心態與概念。
一開始,我跟學員們分享創作所需注意的三大關鍵,分別是:盤點自己的技能、優勢與資源,選擇合適的定位、工具和舞臺,以及提供觀點、價值和服務。
其次,我也建議大家可以透過以下的步驟,找到自己的創作方向:
- 提煉標籤,挖掘特色。
- 選定方向,記錄成長。
- 升級內容,修正路徑。
- 持續產出,貢獻價值。
接下來,我還跟大家分享如何擬定有效的內容策略,可以從擬定目的、設定目標受眾、找出兩者的關聯、思考內容的呈現型態以及發布管道等步驟來著手進行。
至於要如何讓您的創作更有說服力呢?一開始,我們可以先從卸下對方的心防做起,用精彩的圖文讓人留下印象,然後再逐步說服與感動對方。另外,我也推薦大家可以閱讀《黏力,把你有價值的想法,讓人一輩子都記住!:連國家領導人都適用的設計行為學》這本書,可以從中得到一些啟發!
具體來說,我們可以搭配內容策略來進行內容產製。除了大家所熟知的「起承轉合」,也可運用以下的創作流程:觀察現況、說出感覺、找出意義以及採取行動。建立了正確的創作心態之後,再搭配大量的創作練習,就能提升自己的創作能力了!
如果您對創作心態與概念的建立感興趣的話,也歡迎來看看徐紘宸所繪製的心智圖哦!這張圖,具體而微地把我所講述的內容都含括了,也值得參考。























