投資想法:僅作為個人研究的紀錄與反思,並非個股分析或任何買賣建議。
目前台股估值處在歷史高檔,到底還有哪些族群可能獲得資金簇擁,進一步推升估值?
事實上,5 月即將迎來高股息 ETF 換股潮,也意謂,將有千億資金準備進行板塊挪移,一方面,我們要留意被踢出的股票、恐面臨龐大賣壓;另一方面,新入選股票則將有望受資金捧場。因此,本篇將分享,如何善用工具自己 DIY 選出潛在高股息 ETF 入選股?實際該怎麼操作?
本篇僅介紹方法,如欲察看詳細條件、完整選股清單在這篇。歡迎加入方案,你的鼓勵,將給予我更多創作的動力。
一、高股息 ETF 資金規模
有些人可能疑惑,高股息 ETF 換股真的很重要嗎?
我們先簡單看一下資金規模,光是 5 ~ 6 月即將換股的高股息 ETF 總資產規模,就高達 8979 億元。而且,由於 ETF 標的只能集中在市值前 300 大股票,故這九千億資金,對特定股票的影響力不言而喻,也因此存在搶先布局機會。

以時程表來看,換股順序依序如下:
- 5/10 00940 元大台灣價值高息
- 5/24 00919 群益台灣精選高息
- 5/24 00939 統一台灣高息動能
- 5/31 00878 國泰永續高股息
- 6/11 00929 復華台灣科技優息
本文將以時間最近、選股規則最複雜的 00940,作為篩選潛力股示範案例,也歡迎將以下方法與策略,套用至其他 ETF 的換股規則。
我自己認為,相較基本面研究、技術面選股,直接掌握 ETF 換股資金流向,也不失為一種高勝率策略,而且一旦策略建置完畢,未來每年都能持續適用!
二、掌握 ETF 選股規則
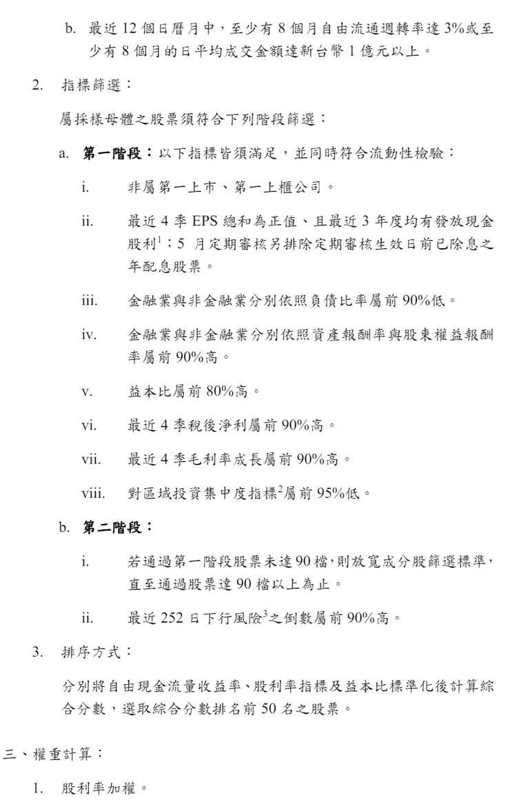
首先,第一關是要釐清 ETF 追蹤指數的選股規則。建議大家不要從 ETF 本身的官網介紹下手,而是直接去找最為詳盡的指數介紹文件。好比 00940,建議直接參考「臺灣價值高息指數」編制規則,來進行選股。
因為選股條件繁雜,以下僅貼出部分供參,大家可至上述連結中看完整條件:

三、篩出潛力股
當釐清條件之後,下一步,可以運用 XQ 全球贏家的選股中心,將條件一一輸入,即可進行篩選,以下示意圖供參考:
第一步、先篩出市值前 300 大股票
首先記得根據 ETF 審核資料的日期,篩出目前台股市值前 300 大股票,接著將其儲存為自選股,作為稍後進一步篩選的股池清單。

第二步、設置 ETF 選股條件
接著,另外在選股中心開一個策略,並將範圍設定為剛剛選出的市值前 300 大股票。下方,就可以依照 00940 指數的編制說明書,一一將選股條件納入,最終按下完成運算,即可得到本波換股的潛力持股名單。

第三步、比對現行 ETF 持股清單
最後一步,打開目前 00940 的持股清單,將兩者進行比對,即可找出,本波換股潮中,誰將有望新納入、誰又恐被踢出?

本篇僅介紹方法,如欲察看詳細條件、完整選股清單在這篇,歡迎加入方案,你的鼓勵,將給予我更多創作的動力。






















