「欸你上次不是說那個媽媽超感動,當場眼淚掉下來?」
「對啊!那時候她說我改變了她兒子的未來…結果我只回了她一個謝謝🥲」
「你這種故事不拿來寫文,是不是有點浪費?」
很多業務、直銷、講師手上都有一堆超打動人的故事——對方說謝謝、說感動、說影響深遠…但你看大家的社群貼文,卻還是:「今天天氣真好,要持續努力 💪」
不是不想寫,而是不知道怎麼寫啊!!!
直接貼對話太生硬,想自己寫又覺得乾,請AI幫忙…
AI又寫成作文體,硬要你加「今天天朗氣清,陽光灑進心房」🙄
AI不是不會寫,而是它不知道要幫你寫什麼啊😵
這篇文章,我要用一個超直白的SOP,教你用AI把故事
✨寫出感情、寫得吸睛、還能帶出行動
而且,每一步我都幫你寫好 prompt,只要貼上
客戶故事 → 選模板套五感 → 選吸睛跟CTA → 選社群類別
剩下的,就是把貼文貼到你的社群,不到5分鐘就能快速搞定!!
工程師教大家如何說故事,你認真!?
開始講之前,我想大家會有這個疑惑...
「你不是工程師嗎?怎麼會來教大家怎麼用AI說故事?」
沒錯,我就是個標準理工腦出身的工程師
講話追求精準、做事講求流程
連寫個報告都會忍不住用Excel做表格那種😂
雖然在工程圈裡,我的表達力已經算不錯
但直到我進了青商會、開始教課、接觸各種不同領域的人後
才發現跟我想的不太一樣!!
曾經跟一位朋友聊天,他給我的評價是:
一個工程師要跳脫原本的工作,進而去嘗試新的領域
是件需要勇氣的事,若要認真說你的缺點是什麼
那可能是與人共事的溫度略低一些些🥲
一開始當講師時,我的簡報滿滿流程圖、表格和數據
學員不是滑手機、發呆,就是一臉茫然地點頭😵💫

我那時還會心想:「啊這不是都很清楚了嗎?有哪裡不懂?」
直到有一次,老婆忍不住直接跟我說:
「你的資料雖然很多,可是我真的聽不太下去⋯」
那瞬間,我以為被老婆嫌棄了!!!😭
啊~不是啦!! 是那瞬間,我總算理解為什麼
我總是教得很賣力,但學員的學習狀況卻完全不如預期~
從那時起,我開始認真研究「怎麼讓人想聽我講話」
我開始觀察那些很會教課、很會說故事的老師們,也開始付費學習:
📚 買了許榮哲老師的書:《3分鐘說18萬個故事》《99%有效的故事行銷,創造品牌力》🎙️ 參加歐陽立中老師的〈故事學〉講座
🌟 報名TEDx講者_仙女老師-余懷瑾的【故事影響力】課程
🎬 以及去偏鄉學校教學時,同行的老師推薦了皮克斯的九句故事法
[延伸閱讀:用AI輔助教學:如何利用ChatGPT寫故事,幫偏鄉小朋友上課]
越學越發現——
原來說故事是有公式,有架構的!!
而且不只課堂上,生活中也到處都是故事!
財經節目、教學課程、產品簡報
甚至我平常發的FB貼文,很多都是從一個小故事開始的
你知道最神奇的地方是什麼嗎?🧐
有時候我發一篇充滿知識含量的專業貼文
讚數只有個位數
結果我隔天隨手發了一段跟朋友的講幹話故事
留言馬上蓋起大樓😅
從那時開始,我慢慢把「說故事」變成生活的一部分
無論是FB、LINE群組,甚至現在的部落格文章
我都盡量讓每一篇都帶一點故事線。
因為我知道——故事能讓人停下來,想聽下去
而身為曾經的製程工程師,我最擅長的就是:
把複雜的事流程化,步驟化,SOP 化 ✨
那麼,「用 AI 搭配故事寫文案」
有沒有可能也能流程化,步驟化,SOP 化呢?
🤔我想...當然有!不然怎麼會有這篇文章呢!?😚
而且我自己試過、教過,也真的看見成效了
所以這篇文章,就想用我最擅長的方式,帶你走一遍:
📍AI幫你把身邊的小故事變成一篇社群貼文故事文案的四步驟SOP!
好啦,故事說完了(你是不是也默默的看到這😁)
在開始第一步教學前
你覺得有點小擔憂:
「欸~我連第一步都不知道怎麼開口問AI耶~
這樣我有辦法學得會嗎?」
那也不用擔心!!
建議你直接去下載這份免費SOP:
👉 與AI混熟:ChatGPT起手式資源包
這份資源包就是專門給「覺得自己很菜」的朋友設計的
讓AI小幫手直接來問你問題,
一步步帶你把要處理的問題問好問滿
再給你最合適的解答喔😄
跟AI混熟之後,
就讓我們開始來看第一步吧!!
🪄步驟一:把客戶故事交給AI,讓它幫你選故事模板
你手上可能就有像這樣的故事:
「我本來只是買來試試,沒想到身體真的有變化,
月經不再亂跳了…我媽也開始喝,
結果她手腳冰冷的問題也改善了。」
但問題來了:你打開FB想寫文
一句都寫不出來,只能貼個截圖配上...
「嗯...謝謝支持❤️」
久了,故事就沉下去,沒人知道它的價值 😢
這時候,就讓AI來幫你把故事「變成貼文」吧!
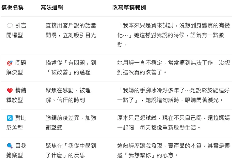
🎯使用重點:
- 請AI幫你列出 5 種「故事改寫模板」:每種都要有「名稱 + 寫法邏輯 + 改寫範例」
- 模板代表不同的「講故事角度」,不是誰好誰壞,重點是選出你當下最想傳遞的情緒
- 產出這些模板後,就可以開始挑選、試寫貼文囉!
💬可複製的 Prompt:
以下是一段客戶的故事,請幫我列出5種不同的故事寫法模板,適合用來寫成社群貼文。每一種模板請包含:(1)模板名稱、(2)寫法邏輯簡介、(3)針對此案例的改寫草稿(限50~80字)
--- 客戶故事 ---「我本來只是買來試試,沒想到身體真的有變化,月經不再亂跳了…我媽也開始喝,結果她手腳冰冷的問題也改善了。」
🤖AI 回應範例:

💡小提醒:
✅上面的模板僅供參考,每一次跑出來的模板可能會有差異
如果希望回應的模板跟上面的一樣
可以直接把這張圖貼給AI當作範例喔
✅新手建議先選一種模板使用,聚焦練習
🌀有選擇障礙?

👉可以先從你平常最常分享的語氣風格選起
(例如你口語偏感性→選情緒釋放型)
🚀進階者可以混搭兩種模板
(如「引言型」+「問題解決型」),讓故事更有層次感
❌不建議一次混搭三種以上,容易失焦+篇幅過長
🪄步驟二:選好模板 → 加五感 → 寫出完整故事
選好你喜歡的故事模板之後
就可以請AI幫你「寫成完整版本」。
但不只是改寫,
我們還要讓故事像在腦中放電影一樣
有畫面、有感覺、有情緒 🎥
這時候,就是加入「五感描寫」的時候了!
🎯使用重點:
- 選定一種(或最多兩種)模板,
請AI幫你改寫為一篇完整貼文 - 要求AI加入「五感描寫」
(視覺、聽覺、嗅覺、味覺、觸覺)
提升故事畫面感 - 控制總字數在 250~350 字之間
適合社群平台閱讀 - 若生成內容太文青、太作文感
可加註:「請用生活化語氣、像在聊天一樣」
💬Prompt 範例:單一模板
我想用「情緒釋放型」的模板請根據以下故事,幫我寫一篇完整社群貼文控制在300字內,加入五感描寫(視覺、聽覺、嗅覺、觸覺、味覺)風格口語自然。
--- 客戶故事 ---「我本來只是買來試試,沒想到身體真的有變化,月經不再亂跳了…我媽也開始喝,結果她手腳冰冷的問題也改善了。」
🤖AI生成版本:
她坐在我對面,聲音不大,卻一字一句說得很清楚:
「我媽手腳冰冷好多年了⋯終於能睡好一點了。」那瞬間~
我聞到她帶著淡淡青草味的保溫瓶
還冒著微微熱氣。「我本來只是買來試試看,
沒想到自己身體真的有變化。」她說完後停了一下,
然後補一句:「真的很謝謝你。」我不是只是在賣東西,
我在傳遞一種「有希望」的感覺。
💬Prompt 範例:混搭模板
我想混搭「引言開場型」+「問題解決型」,請根據以下故事寫成300字以內的社群貼文,加入生活化的五感描寫,風格口語自然,不要太像作文。
--- 客戶故事 ---「我本來只是買來試試,沒想到身體真的有變化,月經不再亂跳了…我媽也開始喝,結果她手腳冰冷的問題也改善了。」
🤖AI生成版本(混搭):
「我本來只是買來試試看⋯」
她一邊攪拌著杯裡的粉包,邊笑著說。那天我們約在老地方,她穿著一件薄針織外套,
氣色比之前好很多,連我都忍不住說了一句
「妳最近變有精神耶!」她說,其實剛開始只是想改善睡眠,
沒想到現在不只睡得比較穩,
連月經也開始變得有規律
以前常突然來、突然痛,
現在身體像有節奏一樣。「這不是單純的產品,是我生活的轉捩點。」
她說完後
輕輕吸了一口還冒熱氣的茶飲。這類故事我聽過很多次,
但每一次,還是會讓我鼻頭一酸。
💡小提醒:
✅五感不是越多越好
適度穿插最自然
建議每段出現1~2感官即可
🌀若你覺得故事「感覺還是很平」
可再補一句:「請強化情緒轉折點」
📌不一定要五種都出現
重點是讓畫面變得「有感」
不是華麗詞藻
🪄步驟三:從故事延伸出 3 種吸睛開場 & 3 種 CTA(行動呼籲)
故事寫完了,貼文也快完成了,但別急著發!
我們還需要「讓人停下來看」的開場句
還有「讓人採取動作」的結尾句



















