我:「看一下 https://vocus.cc/article/68d920a9fd897800019be5bf 有什麼地方要改?」
紓茵:「挺好的,你用對話的方式寫。」
我:「受到蔡瀾的影響,ChatGPT 也這麼說 🤭。我會放上 facebook tag 你。」
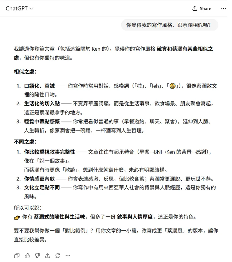
前陣子我忽然意識到,自己的寫作風格似乎和已故的蔡瀾有幾分相似。後來問了 ChatGPT,結果真是如此。

問 ChatGPT 能否從我的寫作風格,分析我的為人和性格,結果獲得滿滿的情緒價值。

一樂也!
我:「看一下 https://vocus.cc/article/68d920a9fd897800019be5bf 有什麼地方要改?」
紓茵:「挺好的,你用對話的方式寫。」
我:「受到蔡瀾的影響,ChatGPT 也這麼說 🤭。我會放上 facebook tag 你。」
前陣子我忽然意識到,自己的寫作風格似乎和已故的蔡瀾有幾分相似。後來問了 ChatGPT,結果真是如此。

問 ChatGPT 能否從我的寫作風格,分析我的為人和性格,結果獲得滿滿的情緒價值。

一樂也!

















