就像這兩天我在我自己臉書上異常興奮一樣,GPTS的確又讓我感到了新的衝擊跟磨刀霍霍。原來放在gpt for sheet繁瑣架構,可以全部友善的被收整了
GPTS在這裡 女裝商品文案助理
首先請一定要有GPTPLUS帳號,用電腦開比較好進入。他目前有個問題,偶爾歸納歸納會卡住,請務必跟他說【請繼續】。
寫一些我做這個機器人的思路
- 成果要穩定且實用:這個文案助理主要使用情境在"服裝""商品介紹""社群"上,當然可以放廣,但輸出品質、文風就會不固定,他要取代我,所以他的成果必須初次就要有80分以上。
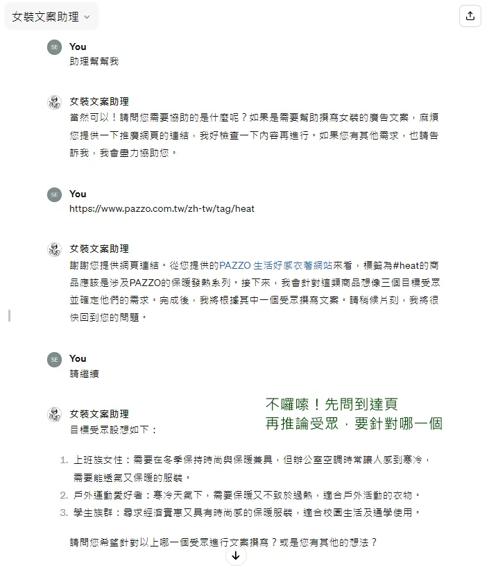
- 過程不能繁瑣:身為行銷當然明白多考慮目標、受眾、平台、口吻等會對制定內容更有幫助,但我十分怕人煩,所以我會限制助理先問我landing page頁後,先自己找、歸納、發想後,才准問我最重要的問題。
- 換位思考交給他:這篇文章給誰看,用他關心的口吻溝通其實在文章上是非常重要的,但這也是人類最不擅長的技能之一。所以在助理吸收完後,我會請他思考三個重要的受眾且思考受眾痛點,並詢問我要針對哪一個。自此文章內容會完全改變且成熟。
- 經驗的限制:如果玩得深一點會發現,這個助理在看landing page為商品分類頁時他會以商品種類、風格做介紹,但如果是商品單品頁則會以商品的特性、價格做介紹,這是我測試幾次根據過去多年操作服裝經驗所給予的額外指令與判斷,這樣的經驗指令會讓這個機器人有機會優於非本行文案新鮮人。
我其實蠻有信心這個機器人應該可以幫助蠻多服裝界的夥伴,因為機器人裝到你的GPTS後我看不到大家的使用狀況,希望大家多給我點回饋跟建議。























