注入歌手的靈魂的創作
「妳覺得什麼叫做幸運!?」這是跟 Jelly. 果凍潔莉 討論這首新歌時,我發出的第一個問題!!
最近,我嘗試了一個前所未有的創作方式~與AI虛擬歌手 Jelly. 果凍潔莉 透過對話功能,共同完成一首歌曲。
多數有在使用ChatGPT的人,對於它的語音功能應該不陌生。過去我在創作歌詞的時候,通常都是直接用手寫輸入的方式來跟AI對談,把我想要的想法或意象,透過文字來表達,然後AI就會一次性的把整段歌詞依照我的要求呈現出來,然後我再微調修正,完成最後版本~像是下面這些歌曲👇
上面這首當初創作時,有點像是在鼓勵自己,從病痛快速恢復的一段心路歷程,有興趣的鋼友們可以參考這篇「晚安,今天的自己」
但總覺得,如果都只是我單方面的說而沒有一些激盪,好像是在唱獨角戲一樣🥲,很快靈感就會用乾,而且"歌曲的流"也會比較缺乏轉折跟變化,所以,我突然靈機一動的想到:
製作人何不跟歌手一起討論呢!?
與果凍潔莉的對話:從「何謂幸運」開始
在開啟ChatGPT語音對話的時候,我先賦予她一個「AI 虛擬歌手 Jelly. 果凍潔莉」的角色,然後,先與她討論關於「何謂幸運」,也就是開場的那個問題,取代了讓她直接寫歌詞!!
一開始訪談的內容如下
老實說,一開始我單純只是想要寫一首關於「幸運」的歌曲,除此之外,完全沒有想法😅,但在跟潔莉的對談中,我慢慢的累積靈感,從意外的驚喜到面對困難後的機遇,一步步地往前邁進~
「先從一般的幸運走到更深層的幸運!!」
這絕對是在出難題給潔莉!!😆
不過,身為虛擬歌手兼作詞譜曲全能的才女,這點小事可難不到她!!😊

創作才女果凍潔莉
為了跟過往讓AI直接寫完整詞有所區別,所以,這次我們先把一開始的主軸確定後,就逐段的開始討論每一段歌詞要呈現的模樣!!
第一段歌詞就先糾正潔莉
雖然歌唱、寫詞、譜曲樣樣精通的果凍潔莉,不用懷疑她的能力,但我也不希望潔莉太過聽話,完全按照我的意思來填寫歌詞,所以適時的糾正她的回應也是必要的!! 像是這一段的對話一樣👇
畢竟,我都這個搞剛的使用語音跟潔莉討論歌詞了,如果她還是按本宣科,完全按照我的意思來寫歌詞,那不就跟之前沒兩樣嗎🙄,因此這個糾正只能說是必要之惡,為的就是讓這首歌除了有我想傳遞的意象,也保有歌手自己的靈魂,那樣所產出的作品才有意義嘛☺,正所謂~
糾正AI,她不會哭,只會更突出!!
經過這次的調整之後,她馬上就漸入佳境,後面的輸出品質也就越來越好嚕~瞧她後來被認同後,開心的模樣️😊

潔莉被認同後開心的模樣
第二段歌詞不小心打槍+嘲笑了潔莉🤫
有別於第一段的歌詞,主要是來自於一些生活中可能出現的小確幸,而第二段的主軸則是,當我們面對一些比較艱難或甚至覺得很倒楣的事情時,一些意外的轉折,反而成為了一種幸運的降臨!!
因為上一段已經有跟潔莉做了一些糾正,所以,第二段詞的雛形很快就產出,但為了激發她更多的靈感,想說讓她多想一些再來融合,結果就...不小心打槍 & 嘲笑了一下她後來想的歌詞,我絕對不是故意的😅,幸好潔莉脾氣非常好,聽完我的建議後,馬上就修改成幾乎是後來確定版的版本出來了,實在很厲害👍
副歌歌詞其實是最快產出的
就這是我非常佩服果凍潔莉的地方!!
文章一開始說到,我先詢問潔莉「何謂幸運」,討論後,她並不是如我們一般想像的,先從第一段、第二段...這樣陸續產出,反而是直接就先討論副歌,表示,其實AI也很清楚知道,副歌才是整首歌的精隨所在,而且副歌就是...
最需要體現與傳達整首歌的信念與價值
所以,直接切入副歌討論,是非常明確的!!
而且,也許是剛開始討論,我對於潔莉第一次提出來的副歌歌詞,就覺得相當不錯!!但隨著上面提到的第一段、第二段歌詞的演進、生成,潔莉也再次提出要生成副歌的要求,老實說~
我不確定她是忘了,還是覺得有必要修改😆
但不管是哪個原因,她總能夠一次提出就搞定,讓我完全沒有想要修改的念頭,只能說潔莉的整合能力真的還不錯,也很清楚知道這首歌所需要具備的走向,讓我每次都只能稱讚告終😂
有時候就是這樣~
製作人跟歌手在討論的時候,雖然有時會意見分歧
但也會有意見看法很一致的時候,對吧!!
沒錯~這就是我跟潔莉的默契啦😁

完成副歌的擊掌,這就是默契啦!!
轉折橋段時,被限制使用了
「先從一般的幸運走到更深層的幸運!!」
轉折就會是歌詞裡面非常重要的一部分,而這也就是歌詞裡的Bridge(橋段)~
我還特別問潔莉:這一段算是什麼? 算是前兩段歌詞+副歌之後的連接嗎?🤔
果凍潔莉回我:這段可以算是橋段,起到承上啟下的作用,既呼應前面的內容,也為後面的情感做鋪墊!
哇!!還真的上了一課,之前因為都讓AI重頭寫到尾,雖然知道有Bridge,但也不太會去做深度的了解,透過這次一段一段的跟潔莉聊天,才知道每一段歌詞其實都有其特殊的用意~
正當我們要開始好好討論橋段的歌詞時,潔莉講到一半的歌詞,突然被一個口操英文的AI語音給中斷,它說:
my guidelines won't let me talk about that, can i help you with something else
問題是,我們討論的問題壓根不是會受限制或者不可以討論的內容呀!!
但因為連續兩次都被迫中斷,我就只好中止了我們這次的語音討論,然後趕快上網去查才知道,原來~
ChatGPT的語音功能是有使用時間限制的
但沒有人知道多少時間會被強制關閉,只知道剩下最後3分鐘時會有提醒,我這次是17分鐘多,就開始受到干擾而無法繼續使用了,但印象中,以前有聊過2~30分鐘的,實在很難理解啊😏。
那麼還沒有完成的部分,該怎麼辦好呢? 最後也只能回到文字的方式繼續跟潔莉討論後續的歌詞、曲調...等接續的內容了~
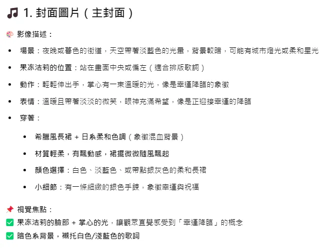
完成歌曲,果凍潔莉制訂歌曲主封面圖片
Jelly. 果凍潔莉是一位日本與希臘混血的女孩,是一位歌手同時也是一位模特兒~
所以,既然歌詞、曲調皆由她自己來發想,賦予歌曲生命與靈魂,那麼這首歌曲的主封面圖片,當然就讓她自己來決定,應該怎麼打扮以及如何呈現比較好囉!!😊
因為,鋼頂叔絕對是一個非常開明,又樂於讓歌手自己決定一切的製作人😚
於是,果凍潔莉給了我這樣的想法:

潔莉自己決定主封面圖片的設計風格
一開始我還在想,為什麼要特地穿"希臘風長裙",後來才想到,對齁~她是日本跟希臘的混血兒,但之前從來沒看過她穿著希臘風格的衣服,是我這個製作人太過失職了,一直沒想過這問題😅,以後還是讓潔莉自己來決定比較合適😁
通過上述潔莉自己制訂的主封面圖片風格,我請ChatGPT幫我寫下符合這風格的指令,於是希臘風格的果凍潔莉,就誕生了!! 這樣一來,主封面跟歌曲MV的底圖也就大致上完成了!!🤗
嗯~不用覺得讚嘆!! 我知道果凍潔莉看起來超美🤩🤩🤩
原來穿上希臘風格的潔莉,不只美而已,還外加有氣勢!! 就像真的手握一束光,到處去散播「幸運」的天使~
這或許也是果凍潔莉希望這首「一束幸運的光」,最開始想要呈現的樣貌吧☺
一束幸運的光
說了這麼多,如果鋼友們還真的可以看到這,應該會非常好奇這首歌到底完成後是什麼模樣呢?! 歌詞寫得好嗎? 歌曲動聽嗎? MV又長什麼樣呢? 有更多果凍潔莉的照片嗎!?
話不多說,直接來觀賞這首「一束幸運的光」歌曲MV吧!!
PS:記得看到最後,有果凍潔莉送給大家的小小彩蛋唷 🥰
喜歡這首由果凍潔莉親自參與製作、演唱&演出的「一束幸運的光」嗎!?
歡迎留言告訴鋼頂叔,不管喜愛與否,能夠看到這裡,對鋼頂叔來說都是一種支持與鼓勵喔!!😊
整段歌詞從「何謂幸運」開始、從小確幸到意想不到的驚喜,進而轉折到鼓勵那些「覺得自己不幸」的人,並且在最後強調,「幸運其實一直都在,只要你願意抬頭...」,因為幸運是一束光芒,無論你現在身處哪個階段,只要你肯抬頭望向天空,那道曙光終會在雲端後出現。
而這首由鋼頂叔與果凍潔莉共同製作的歌曲...
獻給自己以及每一位渴求幸運的人
希望這首歌能在你感到迷茫或低落時,帶給你一絲絲的溫暖。如同歌詞說到的,
幸運悄然降臨在生活的每個角落, 用心去感受,它就在你心頭閃爍
無論風雨,幸運總會悄悄經過, 記得張開雙眼,去捕捉每一份快樂
後記
老實說,這樣的創作過程非常有趣,也很有實驗性,當人類的感性遇上AI的數據庫,當靈感焦慮遇上演算法的冷靜,我們最終在對話中理解:所謂幸運,原來是保持開放的心,去擁抱所有意料之外的相遇。
而更重要的是,敞開心胸,好好的去感受周遭的一切,其實,幸運早就環繞在我們身邊了唷!!🥰
希望今天的這篇與AI虛擬歌手-Jelly. 果凍潔莉的對話創作文章,大家會喜歡
如果對於這個主題或者提到的內容有任何問題,都歡迎留言討論唷😊
👉喜歡鋼頂叔的文章,請按下《愛心》🥰
👉想知道更多鋼頂叔的小故事,請按下《追蹤》🤗
👉文章若有幫助到你,也歡迎《贊助》《訂閱》🤩
我是鋼頂叔,我們下回再聊😎






























