2025 年 10 月,Manus 迎來了 AI 應用的全新紀元,再次定義了 AI 自動化的邊界,正式發布 Manus 1.5 與 Manus 1.5 Lite。
這不僅是一次更新,更是一場 AI 革命。在這個資訊爆炸的時代,我們需要的不再是僅僅會回答問題的聊天機器人,而是一個能實際動手完成任務、串連複雜工作流、並真正擴展人類能力的「行動引擎」,Manus 正是為此而生。
2025 年 10 月的最新發布中,推出了 Manus 1.5 版本,它帶來了前所未有的速度與成果品質,相較於今年四月,任務平均完成時間從 15 分鐘大幅縮短至 4 分鐘以內,速度提升近 4 倍。
另外,Manus 升級了網站構建器,只需一句提示詞,就能生成包含後端、登入系統、數據庫、AI 功能、自動通知與流量分析的完整全端應用程式。
這一切,都在 Manus 1.5 的無限上下文(Unlimited Context)能力下實現,確保在複雜的任務中,AI 也不會遺忘任何細節。
核心操作模式:為所有需求量身打造
Manus 理解,不同的任務需要不同的互動模式,因此,平台提供了三種核心操作模式,讓您在任何情境下都能無縫切換,找到最高效的工作方式。
Chat 模式:需要快速獲得答案或進行腦力激盪?Chat 模式提供免費且無限制的對話體驗,讓您能像與專家交談一樣,快速獲取資訊與靈感。這個模式完全免費,適合日常的資訊查詢和創意發想。
Agent 模式:這是 Manus 的核心所在,當您需要執行一個完整的任務,例如「幫我研究日本的戶外廣告市場,並製作一份簡報」,Agent 模式會自主規劃、分解任務、使用工具、並交付最終成果。它能完全接手複雜的工作,讓您專注於更高層次的策略思考,在內部基準測試中,Manus 1.5 架構在任務質量方面比早期版本提高了 15%,用戶滿意度提升了 6%。
自適應模式(Adaptive Mode):不確定哪個模式最適合?交給自適應模式。它會根據您的提示詞,智能判斷任務的複雜度,自動選擇 Chat 或 Agent 模式,在效率與成果品質之間取得完美平衡。
Manus 的強大之處在於其無與倫比的資料處理能力。您可以直接「餵」給它大量資料檔案,也可以讓它透過 Google Search API 進行深度網路研究,其資訊整合與分析能力,已全面超越 ChatGPT、Perplexity 等傳統工具。
協作與整合:團隊生產力的倍增器
工作從不是一個人的事。
Manus 1.5 引入了強大的協作功能,您可以邀請團隊成員進入同一個任務空間,即時查看 AI Agent 的工作進度、提供回饋、甚至共同編輯產出的文件,所有溝通與交付都在同一個地方完成,徹底告別在不同應用程式之間反覆複製貼上的混亂。
情境案例: 一個新創團隊正在開發新的 App,產品經理、設計師和工程師可以同時在一個 Manus 任務中協作。產品經理讓 Manus 進行市場研究,設計師可以即時看到研究報告並指示 Manus 根據報告生成 UI 設計草圖,而工程師則可以檢視 Manus 撰寫的程式碼,並直接提出修改建議。
Manus 的開放性使其能透過 模型上下文協議(Model Context Protocol, MCP) 和 API,無縫串接您日常使用的第三方應用程式,這意味著 Manus 不僅僅是一個獨立的工具,更是您整個工作流的中樞神經。
已整合的應用程式包括: Google Drive、Google Calendar、Gmail、OneDrive、Slack、GitHub、Canva、Zapier、Make、Notion、Webflow 等超過 50 個第三方應用程式。
透過這些整合,Manus 能直接讀取您的行事曆、發送郵件、更新專案文件、甚至觸發自動化工作流程。
核心功能深度解析

Manus 將複雜的專業任務,轉化為簡單的對話,無論是建立網站、製作簡報,還是進行深度研究,您只需要下達指令。
網站製作 (Website Development)
過去,建立一個功能完整的網站需要數週甚至數月;現在,Manus 將這個過程縮短到幾分鐘。您可以給 AI 一個參考網站、一份 HTML 文件,或僅僅是一個想法,Manus 就能為您建構出具備前後端、資料庫、用戶登入系統的全端網站,並即時部署上線。
Manus 1.5 的網站開發功能包含以下核心能力:

情境案例: 一位健身教練想建立個人品牌網站,需要有課程介紹、學員見證、線上預約功能,她只需告訴 Manus:「幫我建立一個專業的健身教練網站,風格參考這個網址。我需要一個頁面展示我的訓練課程,一個可以讓學員上傳心得的區塊,以及一個串接 Google Calendar 的預約系統。」Manus 會自動完成從設計、寫程式、設定資料庫到部署的所有工作。
Wide Research(廣泛研究)
面對「分析全球電動車市場未來五年的趨勢」這樣龐大而複雜的研究任務,傳統工具往往力不從心。
Manus 的 Wide Research 功能,能將這個大型任務自動分解為數十個獨立的子任務——例如「分析北美市場的政策影響」、「研究亞洲市場的電池技術發展」、「調查歐洲市場的消費者偏好」——並同時執行所有研究,最終將結果彙整成一份全面、深入的分析報告。
這種並行處理能力,讓原本需要數天甚至數週的研究工作,縮短到幾小時內完成。
情境案例: 一家投資公司需要評估進入永續農業領域的可行性,分析師使用 Wide Research 功能,讓 Manus 同時研究全球各地的市場規模、主要技術、龍頭企業、政策法規及潛在風險,幾小時後,一份包含數據圖表和深度洞察的完整報告就呈現在眼前。
投影片製作 (Slides Generation)
製作一份超過 50 頁的專業簡報可能需要一整個團隊工作數天,Manus 讓這件事變得輕而易舉。您可以上傳公司的官方 PDF 簡報模板、指定字型檔案(.ttf 或 .otf),並告訴 AI 您的主題和需求。Manus 會自動進行研究、整理內容、設計排版、生成圖表,最終產出一份完全符合您公司風格的簡報,並可輸出為 .pptx 或 .pdf 檔案。
情境案例: 一位銷售總監需要為季度會議準備一份業績報告,他上傳了公司的簡報模板和一份包含原始銷售數據的 Excel 檔案,然後對 Manus 說:「根據這份數據,製作一份 Q3 業績總結簡報,分析各區域的銷售表現、主要產品的成長趨勢,並提出 Q4 的銷售策略建議。」
試算表分析 (Spreadsheet Analysis)
面對雜亂無章的 Excel 或 Google Sheets,您不再需要手動進行數據清洗和分析。Manus 可以直接連結您的公司資料庫,或分析您上傳的試算表檔案,它能一次性完成數據清洗、整合、計算,並根據您的要求製作成清晰的圖表和儀表板。
情境案例: 一位行銷人員手上有數個來自不同廣告平台的數據報表。她將這些檔案全部交給 Manus,指令是:「整合這三份報表,幫我計算每個廣告活動的總花費、點擊率和轉換成本,並用長條圖呈現各活動的 ROI 表現。」
圖片與影片製作 (Image & Video Generation)
Manus 已整合了市面上最頂尖的圖像與影像生成 AI 模型,讓專業級的視覺內容唾手可得。
圖片生成模型:
- Nano Banana:基於 Gemini AI 基礎模型,生成專業級高解析度圖像
- GPT Image-1:OpenAI 的圖像生成模型
- Seedream 4:ByteDance 的圖像生成模型,以寫實度著稱
影片生成模型:
- Kling 2.5:支援高品質影片生成
- Sora 2 Pro:OpenAI 的進階影片生成模型
- Veo 3.1:Google 的影片生成模型,市場領先
- Wan 2.5:支援 720p 和 480p 影片解析度
- Hailuo-02:具備豐富動態效果的影片生成模型
您只需透過對話描述畫面,或上傳一張參考圖片,Manus 就能為您創造出令人驚豔的圖片或影片。
情境案例: 一個電商需要為其新推出的咖啡豆製作一則 15 秒的社群廣告影片。團隊成員告訴 Manus:「製作一則充滿溫暖、早晨陽光感覺的影片。從一顆咖啡豆的特寫開始,接著是研磨、手沖的過程,最後畫面停在一杯熱氣騰騰的咖啡旁,旁邊放著一本打開的書。背景音樂要輕柔的爵士樂。」Manus 將調用 Veo 3.1 模型,生成這段專業影片。
任務排程 (Task Scheduling)
許多重複性的工作,現在都可以交給 Manus 自動執行,您可以預先寫好提示詞,設定在每天、每週或特定時間執行任務,從此解放您的雙手。
情境案例: 一位社群小編設定了一個排程任務:「每週一早上 9 點,幫我分析上週 Twitter 上關於『AI 倫理』的熱門討論,總結成 5 個重點,並發布到我的 Notion 頁面。」
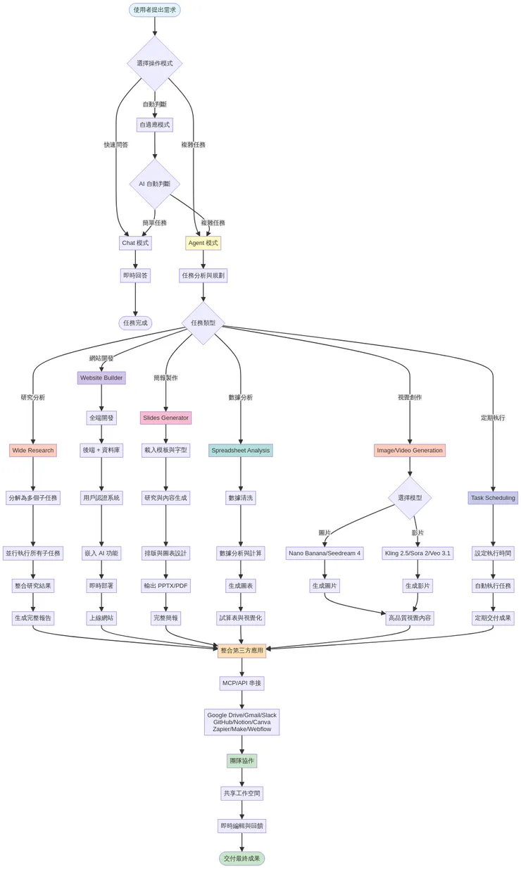
Manus 功能流程圖
下圖展示了 Manus 從接收用戶需求到交付最終成果的完整工作流程:

Manus Workflow
從圖中可以看到,Manus 能根據不同的任務類型,自動選擇最適合的處理方式,並透過 MCP 和 API 與第三方應用程式整合,最終在團隊協作空間中交付成果。
靈活的方案選擇
Manus 為個人、團隊和初創企業提供了多樣化的方案。
個人方案
個人方案分成,Free、Basic、Plus、Pro 共 4 種彈性訂閱方案,以下整理成表格:

注意: 目前所有付費方案都享有限時優惠,額外贈送等量積分。
團隊方案
Team 方案:每位成員 $39/月(月繳)或 $390/年(年繳,享 2 個月免費)
團隊方案的核心優勢:
- 共享積分池:每位成員每月 3,900 積分,團隊共享使用,最大化訂閱價值
- 協作功能:團隊成員可在共享空間中即時協作
- Plus 方案所有功能:包含簡報、圖片、影片生成和 Wide Research
- 搶先體驗 Beta 功能:第一時間體驗最新功能
- 彈性計費:隨時新增或移除成員,下個計費週期自動調整
- 企業級安全:SOC 2 和 GDPR 合規,不使用客戶數據訓練模型
對初創企業的特別支持
符合條件的初創企業可申請解鎖長達 6 個月的免費 Manus Team 方案(最多 20 個席位,價值 $4,680),並額外獲得 19,900 積分(約 100 個附加任務)。
申請資格:
- 公司成立不到 5 年
- 募資額在 50 萬至 5000 萬美元之間
- 由合作的風險投資公司或加速器支持(非必須)
- Manus 新用戶
在這個 AI 原生的時代,工作的本質正在改變,不再是「我們能用 AI 做什麼」,而是「有了 Manus,還有什麼是做不到的」。
從研究到開發,從設計到部署,從個人生產力到團隊協作,Manus 將所有環節無縫串連,讓您的 5 人團隊能發揮 15 人團隊的戰力。
現在就開始體驗,讓 Manus 為您完成工作:






















