台灣政府以及學術機關,有關視訊會議的出席費相關解釋 政府部門相關函釋

學術會議以視訊方式進行增加溝通便利性
初稿2018年 最後修正2025年8月
內政部表示,這次修法考量現今國內科技進步、網路基礎建設完整,透過視訊會議方式開會已可達到相互討論共聞、共識、共決的會議效果,與民眾親自出席參與無異,因此,增訂除選舉、罷免理、監事法規規定應以集會方式辦理外,其餘會議開放可在章程規定採視訊方式辦理。不過,內政部也特別提醒,人民團體在採用新的會議形式時,也要注意出席簽到、表決紀錄的確認與留存,以佐證會議及決議的效力。
人民團體法第25條
除法規另有規定外,人民團體章程得訂明召開會員(會員代表)大會時,以視訊會議或其他經中央主管機關公告之方式為之。
人民團體法第29條
因天災、事變或其他不可抗力情事,中央主管機關得公告人民團體於一定期間內,得不經章程訂明,以視訊會議或其公告之方式開會。
全國各級人民團體如有以視訊方式召開會員(會員代表)大會的需要,應依照人民團體法第25條及第29條之規定,於章程訂明召開會員(會員代表)大會及理事會、監事會時,得以視訊會議或其他經中央主管機關公告之方式召開之,但涉及選舉、補選、罷免事項,仍應以實體集會方式辦理。
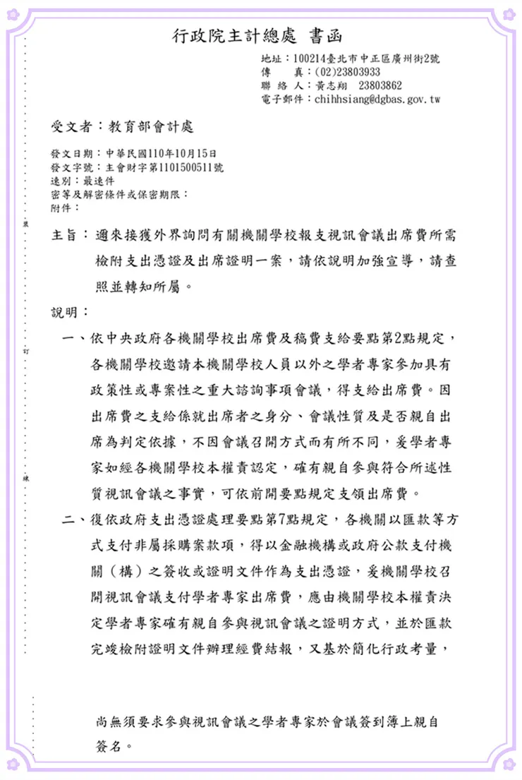
依行政院主計總處 2021年10月15日書函:機關學校召開視訊會議支付學者專家出席費,應由機關學校本權責決定學者專家確有親自參與視訊會議之證明方式, 又基於簡化行政考量,尚無須要求參與視訊會議之學者專家 於會議簽到簿上親自簽名。

(行政院主計總處110年10月15日主會財字第1101500511號書函)
1.依中央政府各機關學校出席費及稿費支給要點第2點規定,各機關學校邀請本機關學校人員以外之學者專家參加具有政策性或專案性之重大諮詢事項會議,得支給出席費。因出席費之支給係就出席者之身分、會議性質及是否親自出席為判定依據,不因會議召開方式而有所不同,爰學者專家如經各機關學校本權責認定,確有親自參與符合所述性質視訊會議之事實,可依前開要點規定支領出席費。
2.復依政府支出憑證處理要點第7點規定,各機關以匯款等方式支付非屬採購案款項,得以金融機構或政府公款支付機關(構)之簽收或證明文件作為支出憑證,爰機關學校召開視訊會議支付學者專家出席費,應由機關學校本權責決定學者專家確有親自參與視訊會議之證明方式,並於匯款完竣檢附證明文件辦理經費結報,又基於簡化行政考量,尚無須要求參與視訊會議之學者專家於會議簽到簿上親自簽名。

1 國稅局:公司負責人出席視訊會議可以報出席費,以視訊出席者視為親自出席,但電話指示則不可以。允許使用視訊出席會議的公司舉例:中華電信、高鐵、公共電視、中鋼、誠品
2 法務部:(法律 字第 0960000122 號) 應於視訊會議時,依電子簽章法規定,完成簽名程序,不得以傳真代之。財團法人法草案:第 22 條第 3 項「董事會開會時,得以視訊會議為之;董事以視訊方式參與會議者,視為親自出席。
3 經濟部: 公司董事會得以視訊方式為之 按公司法第二百零五條第二項規定:「董事會開會時,如以視訊會議為 之,其董事以視訊會議參與者,視為親自出席」。係鑑於電傳科技發達,人與人溝通不侷限同一地點,從事面對面交談,如以視訊會議方式從事會談,亦可達到相互討論之會議效果,與親自出席無異。亦即以電傳視訊從事面對面會談情形始得為之。其餘方式,尚不得視為親自出席。(經濟部九二、九、一五商字第0九二0二一八九七一0號)
4 2021年8月起,集保結算所配合金管會政策,建置「視訊輔助股東會平台」,讓投資人遠端參與股東會
「視訊輔助股東會平台」將提供8月16日起召開股東會之公司使用,是國內首次嘗試的全新制度,股東須事先在平台登記,即可於股東會當日以視訊方式參與股東會,並進行線上報到、觀看直播、提問、投票等功能,提供股東除親臨實體股東會現場外,另一種參與股東會開會之方式,更加落實股東行動主義。另可適度減少出席實體股東會現場之股東人數,降低群聚感染風險,以協助公司有效落實防疫。
5 內政部 內政部合作及人民團體司籌備處問答 問:人民團體是否可以以網路會議或視訊會議方式進行開會等相關事宜? 答:目前法規無硬性規定。作業方式可分兩種: (一)屬於會員大會,理監事會議之會議討論事宜:目前法令仍未開放利用 視訊開會或網路會議的方式,仍以「集會」方式辦理。 (二)屬於其它類之自行召開的會議討論事宜:可自行透過理、監事同意執 行,但切記此網路會議是需要進行紀錄的。 (三)屬於選舉類之相關事宜:都無法以網路或視訊會議方式進行開會,仍 以「集會」方式辦理。
內政部表示,這次修法考量現今國內科技進步、網路基礎建設完整,透過視訊會議方式開會已可達到相互討論共聞、共識、共決的會議效果,與民眾親自出席參與無異,因此,增訂除選舉、罷免理、監事法規規定應以集會方式辦理外,其餘會議開放可在章程規定採視訊方式辦理。不過,內政部也特別提醒,人民團體在採用新的會議形式時,也要注意出席簽到、表決紀錄的確認與留存,以佐證會議及決議的效力。
祭祀公會也可以用視訊方式開會 祭祀公業法人派下員大會之召開 祭 祀公業條例第30條第1項規定係明定召開派下員大會次數之下限,代表法人之管理人應視業務運作實際需要,適時召集派下員大會。又按祭祀公業條例第24條 規定祭祀公業法人章程應記載派下員大會之召集、權限及議決規定,至於祭祀公業法人派下員大會之召開方式是否可分時分日或分區分房舉行乙節,查祭祀公業法人 派下員大會之召開,祭祀公業條例第4章業有明文規定,祭祀公業派下員大會之召開具有共同會商、議決之作用,故祭祀公業派下員大會之召開方式,可運用現代科 技如視訊會議等變通方式處理,惟仍不得違背上開作用宗旨,亦應於章程中予以明定。 (內政部99年11月3日內授中民字第0990036799號函)
6 教育部 教育學術相關會議可以支付出席費
a、教師提問:時代在轉變,昔日以親自出席提供重大諮詢而給予出席費,今日透過視訊會議全程參與如親臨現場,且也不時提供重大諮詢,理應比照親自出席的團隊夥伴而給予出席費,但無須差旅費(因無舟車勞頓)。
b、教育部回覆:採視訊方式參與會議,若有達到「各機關學校出席費及稿費支給要點」「參加具有政策性或專案性之重大諮詢事項會議」之效果者,可支付出席費。惟請留存完整會議紀錄及參加人員名單,以供審計查核。
c、行政院主計處「各機關學校出席費及稿費支給要點」: 「政策性或專案性之重大諮詢事項會議」要件,由各機關學校依會議召開之性質,本於權責自行認定。
亦即,視訊會議只要有辦法能證明會議開會時間內本人在場並參與討論發言,而非僅有事前書面、錄音錄影,現行規定並不禁止各機關依權責發給視訊會議出席費
教育部學校財團法人捐助章程訂定準則 第六條 一、董事會議進行方式:如以視訊會議方式為之時,應全程錄音、錄影存 證並載明於會議紀錄及妥善永久保存。
台北醫學大學的例子
一、主旨:有關結報視訊會議出席費應檢附之必備原始憑證及出席 證明。 二、說明:為證明專家學者或經機關同意代理人業已親自出席視訊 會議事實部分,以符合相關規定,並強化內部控管機 制,請檢附下列證明文件:
(一)開會通知單影本。
(二)出席證明擇一檢附下列文件: 1.會議簽到簿。 2.擷取出席視訊會議畫面或由視訊設備列印其他足資證明出席之控 管文件。
(三)前開文件請由業務承辦人員註記專家學者以視訊方式參加會議 相關文字,並由業務承辦人員及業務單位主管或會議主席簽名證明 之。
註:資料來源轉載黃永傳科技部主計處處長,楊莉娟科技部主計處專 門委員,廖家卉科技部主計處科員,2020,「結報視訊會議出席費檢 附必備文件之思維」,師友雙月刊第 619 卷,頁 111–114。
7 訴願決定 人民團體會員大會得以視訊會議方式辦理-為行政院院台訴字第0960089161號訴願決定書喝采 黃虹霞律師 萬國法律200708(154期)(收錄於月旦法學知識庫)
8以專家學者身分出席視訊會議可否支領出席費 (行政院主計總處 103.10.14 主基營字第 1030200988 號函) 有關機關學校邀集個人以專家學者身分出席視訊會議,可否依各機關學校出席費及稿費支給要點(現為中央政府各機關學校出席費及稿費支給要點)規定支領出席費一案,因出席費之支給係就出席者之身分、會議性質及是否親自出席為判定依據,不因會議召開方式而有所不同,爰專家學者如經各機關學校本權責認定,確有親自參與具有政策性或專案性之重大諮詢事項性質視訊會議之事實,可依該要點規定支領出席費。

台北市的例子
臺北市政府 A 機關為辦理「○○計畫」,邀請產官學專家協助研訂推 動計畫,因各縣市政府同時並積極推動,致某些專家時程上無法配合。 承辦人甲君為提高效率,擬採視訊會議方式辦理,但因未具有實體的 會議場所,爰此,詢問會計室可否給予專家們出席費。此時,A 機關 的主辦會計應如何回應?
答
(一) 查「中央政府各機關學校出席費及稿費支給要點」第 2 點規定:「各 機關學校邀請本機關學校人員以外之學者專家,參加具有政策性或 專案性之重大諮詢事項會議,得支給出席費。」
(二) 復查行政院主計總處 103 年 10 月 14 日主基營字第 1030200988 號 函略以:因出席費之支給係就出席者之身分、會議性質及是否親自出 席為判定依據,不因會議召開方式而有所不同,爰專家學者如經各機 關學校本權責認定,確有親自參與具有政策性或專案性之重大諮詢 事項性質視訊會議之事實,可依該要點規定支領出席費。
(三) 準此,A 機關主辦會計應告知甲君,如確認專家確有親自參與視訊會 議,得依前開規定支給出席費。
9科技部
科技部補助國際學術研討會,以視訊方式擔任講座之國外專家學者,其鐘點費支給標準
一、依據科技部110年01月14日科部科字第1100003650號函公告。
二、因應數位化時代改採線上視訊會議之需求,科技部109年11月6日科部科字第1090067298號函頒修正「補助國內舉辦國際學術研討會作業要點」新增第11點第4款「申請舉辦之研討會如以視訊會議為之,其參加人員以視訊參與會議者,視為親自出席會議。」。
三、前開研討會所邀請之國外專家學者,以視訊方式擔任講座「進行演講」或僅「出席」研討會,由機關依實際執行事實自行認定。
四、若有演講事實,其鐘點費依行政院訂頒「講座鐘點費支給表」附則4及附則7之規定(詳附件),衡酌講座相關條件,自行訂定支給規定核定支給。
五、檢附科技部函、行政院「講座鐘點費支給表」附則4及附則7之規定,各1份。
10 政策宣示或案例 政府機關也用視訊方式開國際會議 國科會與法國國家研究署(ANR)以視訊會議方式完成合作計畫決審 台中市政府低碳生活守則:「減少不必要會議,或改以視訊會議取代」
學術機關團體使用視訊會議
1 大學董事會議也可以以視訊為之 財團法人元智大學捐助章程第16條:董事可以視訊方式,參與學校董事會議,列為正式出席人數。
2 大學學術研討會議也可以採視訊方式為之: 舉例: (1)國立臺灣師範大學舉辦國際學術研討會經費補助辦法 (2)健行科技大學學術研討會經費補助原則 (3)明道大學辦理學術研討會補助要點
人民團體 1 社團法人台灣職業重建專業協會-組織章程第29條 理事會議及監事會議得以視訊會議為之,其理事或監事以視訊參與會議者,視為親自出席。但如涉及選舉、罷免事宜,不得採行視訊會議。
2 社團法人台灣開放式課程聯盟 — 組織章程第30條 理事會議及監事會議得以視訊會議為之,其理事或監事以視訊參與會議者,視為親自出席。但如涉及選舉、罷免事宜,不得採行視訊會議。
3 中華民國習慣領域學會學會章程第27條 理事會議及監事會議得以視訊會議為之其理事或監事以視訊參與會議者,視為親自出席。但如涉及選舉或罷免事宜,不得採行視訊會議。
4 中華福祉科技與服務管理學會章程第27條 理事會議及監事會議得以視訊會議為之,其理事或監事以視訊參與會議者,視為親自出席。但如涉及選舉或罷免事宜,不得採行視訊會議。
5 中華民國記帳士公會全國聯合會章程第36條 理事會及監事會開會時,如以視訊會議為之,其理(監)事以視訊參與會議者,視為親自出席
視訊會議有幾個優點: 一、節省成本 油價不斷上漲,使得差旅費也日趨高昂。以目前出差費標準,到台北市去都很難找到住宿的地方,透過視訊會議,只要支出出席諮詢費用,不用支出車馬費、出差住宿膳雜費,可以節省主辦單位的經費成本,邀請更多的專家學者與會。 諮詢出席費:每次約3000元 交通費:每次約2000元 住宿費:每日約1500元 膳雜費:每日約500元
二、連接不同據點 視訊會議系統與視訊會議軟體可以連接國內外不同城市不同地方的據點。經由視訊通訊技術結合網路會議,可以更有效進行會議,並能立即得到回覆與決定重大決議,不需再花費太多的時間等待會議。
三、比電話更能進行良好溝通 電話會議只透過聲音傳遞訊息,並無法看見對方表情與肢體語言;因此透過視訊會議使與會雙方看得到對方臉部表情和肢體語言,還可以即時傳遞文件,有助於會議進行更加人性化和生動的感覺,也可達到更良好也更正確的溝通效果。
四、改善工作品質, 到台北等大都市開會,會議時間雖然只有一、二小時左右,但是花在旅途的時間往往遠過於此,沒有高鐵的偏遠地區人員甚至來回必須花五、六小時的時間在交通上,消耗公務員、學者、員工等的精力與時間,透過同步與非同步視訊通訊技術,可確保避免浪費過多時間與經費,改善工作品質。
五、研究資源可以共享,有利學術的區域平衡發展
促使台灣南北區域均衡發展,避免向北部過度集中,是國家應該要做的重要措施,透過視訊設備的發展,強化各校學者之間的學術交流、吸收學術新知,對台灣學術資源分配不均的差距進行翻轉,善用資訊科技支援教育的環境與學習工具,強化數位學習環境以視訊會議方式與各研究機構與大學連線進行會議,可以縮小城鄉差距,達到教育共享目標。
六、疫情期間減少移動,避免擴大傳染

















