
什麼是中暑
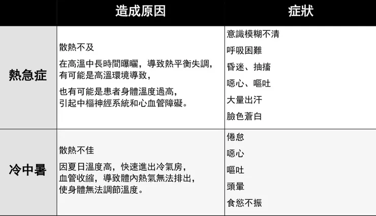
中暑是熱傷害的一種,因爲在高溫中曝露過久,導致熱平衡和水鹽代謝紊亂而引起的。以中樞神經系統和心血管障礙為主的急性疾病。症狀分為熱急症及冷中暑,熱急症有熱痙攣、熱暈厥、熱衰竭、熱中暑等,嚴重程度依序加重,冷中暑則是因溫差所導致。
為何中暑
近年來隨著地球暖化,日均溫逐漸升高,臺灣的平均氣溫以每10年上升0.18°C的速度向上增長,夏日溫度更高達40度,中暑漸漸變成時常發生在生活當中的事,由上述可知,中暑分為多種症狀,若真的到達熱中暑的程度恐影響生命健康。
中暑可以分為兩個類型,一為傳統性中暑,缺乏對於環境氣溫濕度改變的適應力,多發生於老人、小孩、慢性疾病患者。二為勞動型中暑,高溫熱環境中工作的工作者,如軍人、勞工、農夫與運動員,一因身體素質低弱較難適應大環境的溫度,身體無法自我調節,二則較多環境因素,因工作緣故必須長時間待在高溫度的戶外。
中暑的種類

熱中暑發展進程
總結熱中暑的發展進程,一開始因為中樞神經系統失調,包括體溫調節功能失常形成熱痙攣,如體溫持續升高,身體支撐不住造成熱昏厥,再沒有得到治療,全身細胞將會產生急性反應,使得內皮細胞、白血球及上皮細胞分泌多種細胞激素,引發全身性急性發炎,傷害體內器官,成熱衰竭,最後導致死亡。

冷中暑
秋老虎也是冷中暑的元兇之一,早晚溫差造成體溫難以調整。但夏日冷中暑最重要的因素仍然是夏日豔陽高照,高溫導致頻繁進出冷氣房,由於溫差過大,人體無法達成平衡,低溫使血管收縮,熱氣積在體內,原本應通過汗水或毛細孔排出去的熱氣,因為身體遇冷後,毛細孔及微血管快速收縮,導致熱氣無法散去,且因水份補充不夠充足,而出現冷中暑的情況!
熱急症及冷中暑簡易比較

如何避免中暑
應避免如待在室內在全天最熱的時段中午到下午3點進行戶外活動,也因適時留意是否出現中暑前兆,於室內時,也須注意溫度,如有需要在室內也應保持通風或開冷氣降溫。
冷中暑方面應注意兩極溫度環境的切換,從溫度高的室外環境進入低溫的冷氣房可以準備薄外套,讓身體慢慢適應高溫差,也切忌因為太熱而一次性灌過多冷飲及冰品,使身體無法應付,導致身體不舒服。

發生了怎麼解決?
由於氣候緣故,中暑越來越頻繁的出現在生活中,學好應對中暑的小妙招也是必不可少的,如判斷為熱痙攣,需立即補充電解質,如疑似有熱暈厥的症狀,須先移動之陰涼處,將不必要的衣物脫去,以濕毛巾擦拭身體進行物理降溫,如暈倒者仍有意識,可給予他人水或運動飲料補充電解質,如意識不清應當及時就醫,而症狀嚴重如熱衰竭、熱中暑就需立即送醫。
在冷中暑方面,因多處冷氣房,容易忽視掉補充水分的重要性,可適當飲用溫水,搭配運動,適度流汗能幫助散熱,在運動後也可補充含有電解質的水。
在這邊值得一提的是,在醫學上並沒有冷中暑一詞,只是是夏天常見的現象
但中醫師也提醒除了刮痧、拔罐療程以外,也可用食療綠豆湯等消火和去除濕氣






















