
2025/10/18(六)我開了第二場免費直播教學
內容其實跟 9/20 的第一場主題一樣, 因為某些原因主,也能讓上次沒能參加的同學也能補上這次我是用恐龍的面孔跟大家見面(萬聖節快到了應景一下?)

雖然這是第二場直播,但還是有很多同學來聽第二次。我是凡夫俗子看到同學這麼捧場還是挺開心的
然後直播中場的時候,還突然王世堅上身了!?
從從容容游刃有餘~
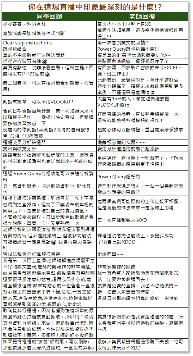
直播結束後,免不了希望同學能給我一些寶貴的意見與回饋。
這次大家的留言真的非常踴躍,我把重複性比較高的內容整理、刪減了一些, 如果你的回覆沒有被逐一提到,也請多多包涵🥺
問題:你在這場直播中印象最深刻的是什麼!?

問題:這裡開放給你自由發揮~無論是學習心得、對老師的話、還是改善建議,都非常歡迎留言!

除了這些回饋之外,也有不少同學許願了想學的主題,我之後會再一一詢問詳情,說不定未來的直播就會出現你的題目唷💡
其實回饋還有另一個原因就是,同學也都會給我滿滿的情緒價值,讓我更有動力可以持續下去,有些事情靠一個人自己的熱情真的很難一直撐下去,多了一群人的鼓勵就讓我在這條路上不孤單❤️
🔥EXCEL線上課程
如果想要系統性的學習EXCEL,我有製作一堂線上課程,叫做《Excel 一鍵下班工作術》,但你不能直接加入。
因為我希望你先看完這一部免費教學影片,你看完了,才會知道這門課適不適合你、值不值得學。
💡免費課程主題:
《如何按一下鍵盤,就讓 Excel 自動完成所有工作》
報名連結🔗

建議用電腦觀看學習效果更佳
💡0元商品:EXCEL基礎函數練習電子書💡
購買連結🛒
📌無痛記住快捷鍵的小撇步
兩年前在上班的電腦桌上,放一個快捷鍵的大桌墊 一開始忘記會偷看👀 久了之後發現好像完全都不用看了🤣
感覺很像跟聽歌一樣,每天聽自然就會哼 每天看突然就都記住了📋

如果分享的內容有幫助到你
可以訂閱效率職人支持我
讓我更有動力創作更多優質內容
你的每天3元小小的心意
❤️對我來說是超級超級大的鼓勵❤️
🎁還有準備許多禮物要給行動支持我的粉絲🎁
👉👉關於訂閱效率職人常見QA👈👈
<訂閱沙龍BONUS>
- 贊助訂閱:🔖99元/月 (3.3/天) | 🔖999/年(2.73/天)
- 限閱文章:4篇文章/月
- 解鎖房間:職場設計新思維
- 解鎖可閱讀內容:
1️⃣ EXCEL特殊圖表
2️⃣ POWER QUERY從0到1
3️⃣ 素材分享(ICON、簡報元素)
4️⃣ 全自動抽獎系統模
5️⃣ 直播分享錄影檔:❌不用函數的日期處理術
- 👍喜歡的話可以幫忙案個讚、分享來幫助更多人或是右下珍藏起來哦
- 💭留言回復「職場生存讚」讓我知道你把這個小技巧學起來了
- ❤️追蹤我的方格子,學習更多職場小技巧
- ☕請我喝杯咖啡,鼓勵我更有動力分享更多優質內容
- 📈訂閱EXCEL設計新思維,學習更多更深更廣的職場技能
😎可以找到我的地方

























