大一上一結束,便就著猶新的記憶寫了這篇課程心得。如今把心得搬到新網站,也會修改一點內容,藉此使自己的分享更完滿,也補注一些畢業後回頭看才感受得到的細節。因為只是個人過往紀錄,並不試圖寫成選課指南(時隔四年,大抵也沒什麼參考價值了哈哈哈),許多描述都相當偏頗且主觀,有興趣的話看看就好。
內附考題,篇幅有點長,可參酌使用目錄功能。
大一上狀態簡述
喜歡中文,但對中文系未來感到茫然,因此想試著走經濟雙主修。共修23學分。

大一上課表
傳統醫學概論-施睿宏老師
雖然對主題也算有興趣,但當初選課的主要目的還是為了申請雙主修,希望能把分數拉高。是涼課,若要說能否學到東西,其實還是可以,只是老師簡報資料塞得太滿太雜,講授時語調也比較平緩,吸收上有點困難。這學期放假多次,發生老師因為正職工作的緣故出國,但飛機延誤趕不回來之類情況。
►評分方式
1.每次上課都會點名(進教室時自己簽到)
2.期末考把考卷帶回家寫,下次帶來交(我們這學期好像因為時間關係無期中考)
► 考題與作業型式
老師上課的PPT都可以找到答案,老師也會都把PPT上傳到moodle。
以下是這次的期末考題。








服務學習課程:中文系圖書室之運作與管理
-林宏明老師
當時還是需要修服務課的制度(現在的政大生應該都不需要修了),零學分服務課授課老師掛名系主任,實際上是系辦助教來帶。學期中會上課兩三次,簡單教導能在哪些網站上查找論文資料等。
期末的讀書心得報告,要找系圖或博雅書房有的書,寫成心得於期末時報告。因時間不夠,當時有的人有報告有的人沒有。
►評分方式
1.系圖或博雅書房值班(若未值班滿9小時,這門課就不算修過)
2.期末交一篇1000字讀書心得+上台報告(當時的心得作業)
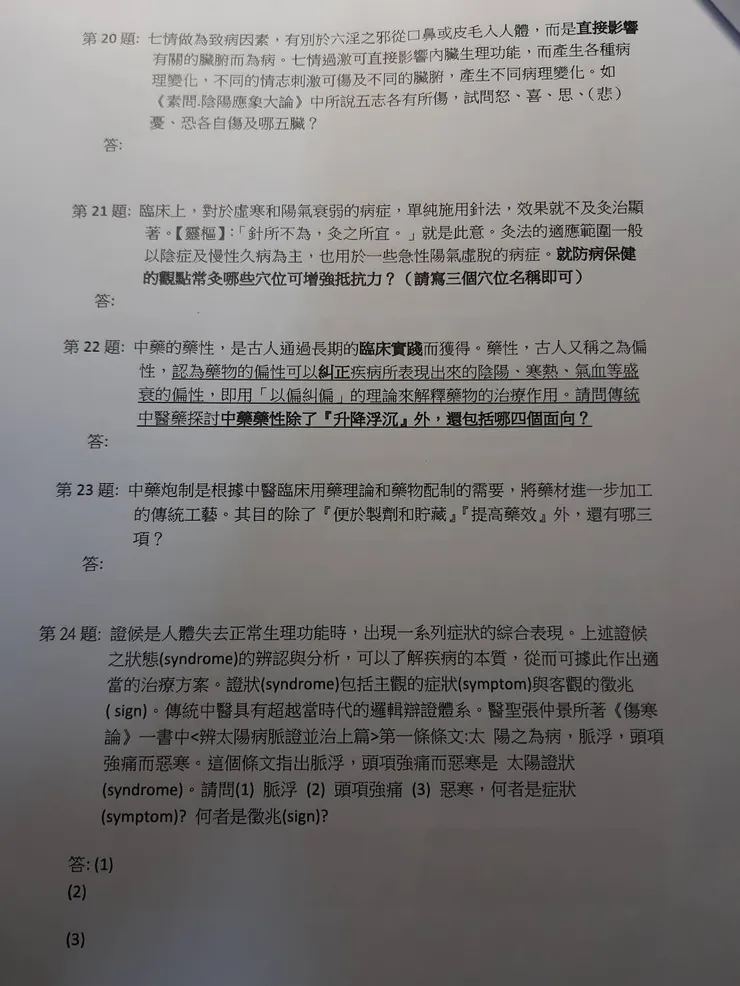
國文-涂艷秋老師
老師很溫和慈祥,也很願意傾聽學生的想法,這堂課上得很充實,尤其是期中考過後,雖然上課當下會覺得稍微無趣一些。我不太喜歡一直互動、問答、還要背整篇文章(期中期末考都有默寫)的上課模式,但不得不說,歷經這樣的訓練過後,學習的深度與廣度都有增加。
老師期中考前後上課的方式不一樣,似乎是老師想藉此比對出兩種教學模式的差異。期中考前,跟著老師的講義上課。上課上一篇、回家自己讀一篇,一周兩篇文章。上課時老師會點同學念文章,而後給幾分鐘討論時間,然後一段一段挑同學翻譯、統整段落大意,最後整篇文章讀完之後,老師會再加上她自己的補充說明及整理。
而期中考後老師大多不再上講義篇章了,都是自己另外印一篇文章讓我們自己先回去讀、翻譯、統整段落大意、一組提出三個問題並想好答案。而後上課時她會挑出一組來主持,主持的那組要幫大家統整段落大意及整篇的主旨、提出自己的問題讓大家討論並回答、挑組別讓他們提出自己的問題。過程大概是兩小時。老師會藉由上課的發言等等評分。最後一個小時就是教論文如何寫作,期末時交一篇論文並上台發表。
老師上課時有提及大學的問答題寫法,我因此獲益良多。最基礎的是文分三段,首段審題,讓自己能進一步釐清題意;正文時如有比較等等就分述討論,特點及差異最好都列出來;最後則仍需要結語統整概念及想法。
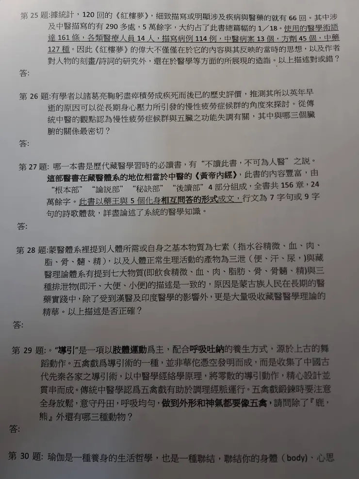
論文課時助教的教導令我學習到很多(當時的我從來沒寫過論文):
1.事物的比較不要自己立一段,會顯得太薄弱。
2.年譜是方便查找的資料。
3.學習從文章中抽取概念。
4.所謂被動式語法只有外文具備,中文則無;中文若要表示被動,使缺主語即可。
5.(助教檢討作業時提及的建議)論述和獨立引文間的銜接要做得更流暢,引用二手文獻時也要特別注意。
中國現代散文選讀-張堂錡老師
現在(2023年)這門課已經改由王婉如老師教,學弟妹們沒能看到堂錡老師教時教室塞滿等待加簽的盛況,有點可惜。老師非常幽默風趣、妙語如珠,是令人每周都期待上課的那種課程。第一堂課乍聽之下會覺得老師訂了很多規則與框架,但那些都算是基礎應有的學習態度(如上課不能使用手機等),而且老師也相當有原則,不會遺忘或破壞自己的規定。每一堂課的模式相當固定:點學生回答問題、上課、報告或作家分享。
堂錡老師的散文課每學期都會請三位作家來:前一周老師會指定閱讀某篇散文及下禮拜負責導讀這篇散文的同學,這周第一節課一上課,老師就會抽問散文相關的問題(通常都問很細),問完開始上課。第三節輪到導讀同學上臺報告,報告到一半時假如有人敲門,那就是這篇散文的作者來到現場了!
每次上課前的期待感,一半是因為老師的授課,另一半則是因為作家來訪環節!當時第一篇散文作者是我相當期待的張曼娟,但聽說上學期她已經來過,再訪機率不高,果不其然希望落空。這學期來的作家是徐國能、簡媜及郝譽翔老師。徐國能老師非常幽默,一下子就逗得大家哄堂大笑,態度也是三個老師當中最輕鬆自在的;簡媜老師感覺比較嚴謹一些,紮紮實實地把她想要講的內容完整地表達出來;郝譽翔老師則是很有氣質,也能感受到她非常地勇敢、灑脫與自信,而且她的年齡與外表也非常不相稱!看起來超級年輕!
►評分方式
1.老師上課的時候偶爾會點同學唸一段引文或回答問題,藉此點名
2.沒有期中考,期末考會先洩題
► 考題與作業型式
平時:
1.每週回去讀一篇指定散文同時抽人導讀文章(下禮拜第一節先抽問散文相關問題、第三節上台導讀)
2.期末報告是介紹一位作家(用抽的)、賞析該作家一本散文集,3000字。
3.背張愛玲的〈愛〉
期末考(共四題):
1.賞析〈愛〉,400字以上。
2.分析一篇散文的結構特色。(散文考試時才會給)
3.散文魅力及散文源流選一題寫。(這個老師上課都有講到,講義上也都有)
4.這學期讀過的作品中的一位作者,他散文的風格及特色,要舉例(這學期讀過的那篇作品也要舉),400字以上。

簽名中的徐國能老師背影

簽書中的簡媜老師

簽名中的郝譽翔老師
大學英文(一)-陳綉諭老師
類似有些創新的高中英文,每週都要小組討論並使用Zuvio。老師人不錯,也相當有原則。
►評分方式
1.平常上課念課文會加分
2.期中考筆試,期末考是做影片、上臺報告。
► 考題與作業型式
平時:
1.每週幾乎都要回去讀課文
2.有時候會上課放影片(一個多小時的紀錄片),然後回家交整理的大綱150字。
期中考:就像高中段考一樣。
期末:
1.影片,每個人都要說話(英文),至少要上英文字幕,10-12分鐘,題目是全班上課時投票決定的。
2.上臺簡介影片、簡述拍攝過程。
3.幫每個人期末影片評分。
經濟學-陳鎮洲老師
老師很溫和,也教得很好,感受到班上大部分人都想睡的時候會說幽默的話,但轉回正題時也相當迅速。助教則教得普通。
►評分方式
1.上TA課會加分
2.兩次期中考,一次期末考。
► 考題與作業型式
期末影片:主題是經濟學相關,老師排的,期末會全班一起看大家拍攝的影片。
國學導讀-鄭雯馨老師
老師很溫柔!上課講解得都很清楚,只是國學導讀算是以往沒有接觸過的內容,所以覺得稍微硬了點。老師上課會補充一些相關影片,類似於課程相關的舉例,我覺得對加深印象滿有幫助的。然後老師上課時很喜歡繞著座位附近問問題,也會補充她當初讀書時的一些經驗和想法,感覺更貼近我們的感覺。
期中考題目:
一、問答題
1.南宋光宗年間,《十三經注疏》合刊,成為經部叢書,迄今從用之。請說明《十三經注疏》的注解、義疏者分別為何人及其朝代。(28%)
2.請說明目錄學的二個功用。(4%)
3.舉出二本宋代新經注。(4%)
4.中國史學發達最速的時期為何時?(2%)
5.古籍分類首次使用經、史、子、集四部者,為何書?(2%)
二、《四庫全書總目》分為部、類、屬三種層次,請按四部底下之「類」別,為下列書目分類。(10%)
1.《說文解字》
2.《太平御覽》
3.《文心雕龍》
4.《孟子》
5.《通典》
三、簡答題
1.請說明《漢書‧藝文志》圖書著錄的分類情形與特色。(20%)
2.試述宋代版本概況。(15%)
3.試述經學從漢代重《六經》(或《五經》)轉為宋代重《四書》的意義。(15%)
期末考題目:
1.簡述漢魏六朝思想發展並舉相關作品。
2.說明《論語》作者及著書年代。
3.我忘了QQ
4.若欲探討屈原<漁父>歷史背景與價值,舉出可供參考的史、集各兩本,說明作者、書名、推介原因和應用方法。
書法-黃庭頎老師
老師說她當初備課時以為這是一學年的課,所以排的進度是,這學期教甲骨文、金文、小篆書法,下學期教隸書、行書、草書、書法。每次讓我們開始練習之前,老師都會很完整地講解整個背景或注意事項,只是老師的講話速度有點慢。我們練習的時候老師也會像巡堂一樣看我們練習的狀況,不管是已經有基礎的還是初學者,老師也都會給建議。我是覺得自己的書法有滿大的進步!
►評分方式
1.每次上課時所寫的書法會評分(滿分六分)而後加總。
2.課堂外自己額外練習後拿去給老師看,可以額外加分。
3.沒有期中期末考。
心理與生活-林姿葶老師
老師真的很溫柔!會很努力補充資料給我們,課後只要有學生留下來也都會耐心傾聽我們想說的事情。可以感覺得出老師對於想要把知道的事情告訴我們這件事情而言是有熱情的。而且老師也很注重我們的意見與想法,很多主題的選擇都是讓我們投票決定,上課時也會一直很想跟我們互動、了解我們的想法。這門自然核通被號稱為就算排1也算是浪費志願,因為根本不太容易選上,是有他的道理在的。因此我特別慶幸能夠第一學期就選上,真的是太幸運了。
我們期中和期末都要拍影片,並且在期中期末考後進行展演、評分。期中影片主題是用抽的,當初課程上到「情緒」,所以是從六個基本情緒當中抽兩個,拍的影片要能誘導觀賞者產生那兩種情緒。期末影片則是要進行一個心理街頭實驗,並做報告。兩個影片的主題都非常有趣,也很特別,要不是因為這堂課,平時可能也無法體會到。
另外這門課的特點之一就是TA課。每次TA課都會進行遊戲或活動,我每次都很困惑助教到底花了多少時間才想出有趣又能跟課堂知識結合的活動,真的很厲害。實際上一個學期就能完全了解到了。
除此之外老師也很用心,還設計了三個比較特別的課程:電影、跨界論壇以及業師演講。電影當初是助教排出片單,然後全班投票決定的。原本我還滿期待能重看《腦筋急轉彎》,據說上學期這門課就是看這部,但是我們班好像有超過一半的人都看過了的樣子,最後當選的是《我的失憶女友》。之前只聽媽媽提過這部,但從來沒看過。當時100多人在一間教室裡一起看這部電影時的氣氛真的很好,那種一起又哭又笑的感覺。當時寫的心得,老師也不只單純要我們寫觀後感想,她特別指出要從四個角度選一個切入(親情、愛情、自我、腦傷),我覺得這樣很好,比較能跟課程產生連結,寫出來的東西也比較有主題性。
(當時的心得作業)
跨界論壇當初也是投票選出了「自我」這個主題,所以請了一位師大的家庭心理學方面的教授、一位心理諮商師、一位政大的博士研究生來討論、解答。老師和他們三個原本就認識了,而且似乎是很不錯的朋友,看著他們對話就覺得很有趣XD其中我覺得師大的教授講的東西很完整,聽完咀嚼過後真的有吸收很多的感覺。
業師演講則是請一位臺大的醫師(好像跨足了很多領域,後來主要是在做設計思考、培訓的部分)分享關於思考、未來、自我等等的相關內容。當時現場的同步互動我覺得很有趣,也有一些受震撼。第一個是講者問問題,而後希望我們用手機在一張座標圖上點選出我們認為我們的答案在的位置,而螢幕上就即時投影出大家答案形成的圖表。而第一個是老師讓大家提出自己的疑問(輸入在一個網頁當中),而其他人也能同步看到那些問題,同時也可以點選贊同或不贊同以讓那個疑問上升或下降。我覺得有點受震撼是因為,那麼即時地看到周遭的人點選出自己的回應,我竟然能藉此感受到自己並不孤單,跟我有相同感覺的人並不算少,甚至還有情況比我更激烈的;而那些跟我擁有不同感覺的人也並不是沒有煩惱,只是他們擁有的是完全相反的困擾罷了。
活動最後,講者又來了一次即時顯示的互動模式,他讓我們輸入今天的收穫以及想對自己說的話。在輸入想對自己說的話時,那次我有傳:謝謝你活到了現在。

當初拍這張是希望經濟真的一百(但是那句不是我打的哈哈哈),結果還是QQ

與其說姿葶美,還不如說她從裡到外都很可愛啦!
最後想說幾句老師讓我印象非常深刻的話。她幾乎每節課都會提醒我們,覺得自己很糟糕沒關係,因為那就是原本的自己,覺得累就休息,休息夠了再繼續走。就是因為這樣,學生們才會覺得她很溫柔吧:溫柔地包覆所有的不完美,因為那些都形成了自己,所以我接受。還有另一句,我在業師演講的心得有寫過:「心理這門課程不是為了要讓人生變簡單,相反地,人生非常艱難。雖然世界很困難,但我們還有彼此,還有自己。」
還有就是,每次呼吸調整時老師會說的XD「謝謝你,對不起,請原諒我,我愛你。」




















