Q:分享主題的過程時,在後方等待分享的人是否能一起做動作呢? 還是只有前方拿麥克風的老師做動作呢?

- 當初發表的時候,我們是四個人上台,站在螢幕前,先站一排呼口號。
- 隨後快速的以左二位、右二位的方式站左右二邊,以不擋住螢幕為原則靠邊站定位。
- 司儀:快速的靠近電腦及螢幕並且按電腦的開始鈕。
- 我一開始走到中間偏左以不擋住螢幕為原則,氣宇軒昂的開始簡報。其他人微笑點頭示意。

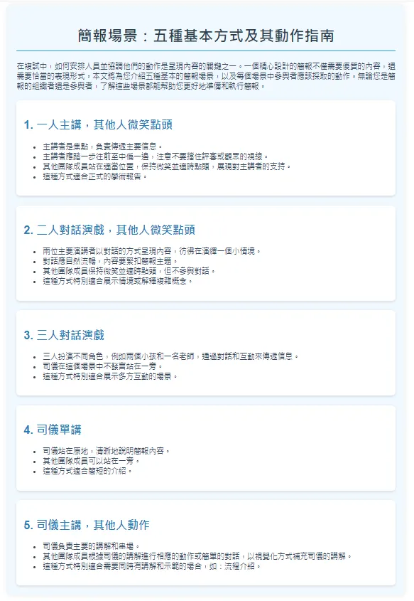
# 簡報場景:五種基本方式及其動作指南
在複試中,如何安排人員並協調他們的動作是呈現內容的關鍵之一。一個精心設計的簡報不僅需要優質的內容,還需要恰當的表現形式。本文將為您介紹五種基本的簡報場景,以及每個場景中參與者應該採取的動作。無論您是簡報的組織者還是參與者,了解這些場景都能幫助您更好地準備和執行簡報。
## 1. 一人主講,其他人微笑點頭
這是最常見的簡報形式。在這種場景中:
- 主講者是焦點,負責傳遞主要信息。
- 主講者應踏一步往前至中偏一邊,注意不要擋住評審或觀眾的視線。
- 其他團隊成員站在適當位置,保持微笑並適時點頭,展現對主講者的支持。
- 這種方式適合正式的學術報告。
## 2. 二人對話演戲,其他人微笑點頭
這種互動式的簡報方式能增加趣味性:
- 兩位主要演講者以對話的方式呈現內容,彷彿在演繹一個小情境。
- 對話應自然流暢,內容要緊扣簡報主題。
- 其他團隊成員保持微笑並適時點頭,但不參與對話。
- 這種方式特別適合展示情境或解釋複雜概念。
## 3. 三人對話演戲
這是一種更加生動的呈現方式:
- 三人扮演不同角色,例如兩個小孩和一名老師,通過對話和互動來傳遞信息。
- 司儀在這個場景中不發言站在一旁。
- 這種方式特別適合展示多方互動的場景。
## 4. 司儀單講
這是一種直接而正式的簡報方式:
- 司儀站在原地,清晰地說明簡報內容。
- 其他團隊成員可以站在一旁。
- 這種方式適合簡短的介紹。
## 5. 司儀主講,其他人動作
這種方式結合了講解和演示:
- 司儀負責主要的講解和串場。
- 其他團隊成員根據司儀的講解進行相應的動作或簡單的對話,以視覺化方式補充司儀的講解。
- 這種方式特別適合需要同時有講解和示範的場合,如:流程介紹。
## 結語
選擇哪種簡報方式取決於您的目標受眾、簡報內容以及場合的正式程度。無論選擇哪種方式,都要確保所有參與者都理解自己的角色,並在簡報過程中保持專注和投入。通過靈活運用這五種基本方式,您可以使您的簡報更加生動、有趣,並有效地傳達您的信息。記住,優秀的簡報不僅是內容的呈現,更是一種藝術表現。
以上五種場景是我們在比賽中都運用上的技巧。
(二) 發表方式
1. 轉場(3分鐘):
各團隊應完成發表準備,工作人員將提醒團隊成員依需求安裝螢幕訊號線(HDMI 接頭)及筆記型電腦電源線;轉場逾時之團隊,逾時部分計入該團隊發表時間,且不得要求延長發表時間。
2. 口頭發表(15 分鐘):由團隊成員進行口頭報告為主,團隊成員製作之簡報為輔(若有影片,內容應以教學活動為主,並由團隊成員製作);發表內容應以教學內容為主。 3. 評審提問及團隊回答(10分鐘):應以口頭回答為原則;倘有評審委員要求,團隊得以原有之簡報進行補充說明。
4. 團隊綜合回應(2分鐘):評審委員得提醒團隊進行說明,且團隊僅能以口頭回答評審委員之問題或進行整體方案之綜合補充說明,不得再以簡報方式進行回應,如有違規定,得列入評分之參考。






















