導言:我們時代的挑戰與共同的願景
我們懷著最深切的感恩與謙卑之心,開啟這份對人類共同未來的探討。當下,全球正共同面臨一場深刻的系統性危機,其根源在於生態的失衡、社會的分裂與集體心理健康的惡化。古老的智慧傳統早已為此困境提供了精闢的診斷,將其描述為佛法中的「五濁惡世」、印度教宇宙觀中的「爭鬥時 (Kali Yuga)」,或是當代語彙中那無謂消耗生命能量的「內耗 (Internal Friction)」。這是一場遍及個人內心、社會結構乃至地球生態的全面失調。
然而,在人類集體意識的深處,始終蘊藏著一個共同的、跨越文明的願景。中華文化中的「人間淨土」與「大同世界」,以及其他文明中類似的盼望,如亞伯拉罕傳統中的「彌賽亞時代」,並非遙不可及的烏托邦幻想。本白皮書的核心論點在於:這些古老的願景,實則是一套深刻的藍圖,能夠為我們應對當代的系統性挑戰,提供根本性的指導。值得注意的是,這些看似分歧的智慧傳統與現代科學領域的發現,正以前所未有的方式趨於一致。此一匯流並非巧合,而是一項重大的智識與歷史事件,它證明了人類正在達成一種關於集體繁榮原則的、共享的跨文化理解。本白皮書旨在向全球的政策制定者、思想領袖與所有關懷世界未來的行動者,提出一套具前瞻性的整合行動框架。此框架將東方智慧中對意識、倫理與和諧的深刻洞見,與現代科學在公共衛生、行星健康、修復式正義等領域的嚴謹發現相結合。我們的目標是,為系統性地提升全球福祉,提供一條既慈悲又嚴謹、既充滿希望又切實可行的路徑。
為此,本文將引領讀者開啟一場由內而外的旅程:從塑造外在現實的根本意識層面開始,逐步深入維繫社會健康的結構性條件,最終將視野提升至關乎人類存續的生態系統層面,提出一套多層次的整合行動方案。


--------------------------------------------------------------------------------
第一部:根本原則 — 從內在狀態到外在現實的轉化路徑
任何有效的全球政策,都必須建立在對因果關係的深刻理解之上。若僅僅處理危機的症狀,而忽略其根本成因,所有的努力終將是杯水車薪。本章的戰略目標,正是將「心淨則國土淨」這一古老而深刻的原則,轉譯為一套基於現代科學證據的、可操作的公共政策基礎。我們將論證,群體的心理與社會福祉,並非個人私事,而是群體健康與社會和諧最根本的決定因素。
第一節:群體健康的心理社會基礎
「心淨則國土淨」的科學依據
《維摩詰經》中的核心教誨「心淨則國土淨」,不應僅被視為一種形上學的斷言,而應被理解為一種對集體心理狀態與群體健康結果之間因果關聯的精闢觀察。從現代社會流行病學的角度觀之,一個充斥著集體心理困擾的社會,其在流行病學的意義上,即是一片「穢土」。更精確地說,一片「穢土」是一個因慢性的、集體的心理社會困擾,而呈現出高發病率、高死亡率與高度社會碎裂化的人群。
此一關聯的神經生物學基礎日益清晰。長期的集體壓力會導致普遍的生理失調,而神經可塑性 (neuroplasticity) 的原理則表明,我們所處的社會環境能夠重塑我們的大腦結構與功能,從而為「心能造境」的原則提供了堅實的物質層面佐證。
「社會心理疫苗」的概念
若承認集體精神狀態是群體健康的關鍵決定因素,那麼下一個邏輯問題便是:是否存在可規模化的干預措施,能夠在群體層級上系統性地改善精神健康?在此,正念介入措施 (Mindfulness-Based Interventions, MBIs) 與慈悲訓練計畫,從個人修行轉變為以證據為基礎的公共衛生策略。大量的科學文獻已證實,這些訓練在一系列與公共衛生高度相關的指標上,展現了顯著的正面效果,包括:
- 精神健康:顯著降低憂鬱、焦慮及壓力症狀。
- 親社會成果:經證實能增進同理心、自我慈悲、親社會行為及正向人際關係。
因此,我們可以將這些干預措施重新詮釋為一種「社會心理疫苗」:一種可規模化的、非藥物性的公共衛生干預措施,旨在賦予群體心理社會免疫力,以對抗諸如部落主義、非人化與慢性社會摩擦等「社會病原體」,從而降低其下游的負面健康後果。若將慈悲與正念訓練廣泛應用於學校、工作場所及社區,便可作為一種初級預防策略,為群體「接種」以對抗社會分裂所帶來的負面健康影響,從而建立集體的社會心理韌性。
第二節:社會連結的生物學與健康效益
一個健康的社會,不僅需要健康的個體,更需要個體之間健康、支持性的連結。
社會連結的神經生物學基礎
神經科學的研究揭示,人類的親社會傾向具有深刻的生物學基礎。鏡像神經元 (mirror neurons) 系統是我們能夠「感同身受」、理解他人意圖與情感的神經基礎,而催產素 (oxytocin) 等神經化學物質則在促進社會連結、信任與合作中扮演著關鍵角色。這表明,我們與生俱來就具備建立和諧社群的生物潛能。
社會資本與公共衛生
當我們將視野從個體的神經生物學提升至群體健康層面時,便進入了社會資本 (social capital) 的領域。哈佛大學學者羅伯特·普特南 (Robert Putnam) 將社會資本定義為存在於社會網絡中的信任、互惠規範與公民參與等特徵。大量的後續研究已確立,高水平的社會資本與一系列正面健康結果之間存在穩固的相關性,其中最引人注目的是較低的死亡率。
至此,一條從古老智慧到現代科學的完整因果鏈得以浮現。「心淨則國土淨」的原則,可以被重新建構成一個可被檢驗的、多層次的公共衛生假說:在群體層級推行的、旨在改善集體精神福祉的干預措施,將會導致個體層級的親社會行為改善;這些個體層級的改變,將匯聚成社區層級的社會資本之提升;而社會資本的提升,最終將導致群體健康結果的顯著改善。本章為實現一個更健康的世界,提供了從根本入手的科學路徑。
--------------------------------------------------------------------------------
第二部:社會的建構 — 實現「大同世界」的結構性策略
一個健康的社會不僅需要健康的個體,更需要公正、關懷且具備韌性的社會結構。若說第一部闡述了培育健康「種子」(個體)的方法,本章則將探討如何建設一片肥沃的「土壤」(社會)。本章旨在將儒家「大同世界」的崇高理想,重構為一份解決當代健康不平等問題的、基於證據的現代政策藍圖。
第一節:健康的社會決定因素 (SDOH) — 一份古老的現代藍圖
儒家經典《禮記·禮運篇》對「大同世界」的描繪,並非模糊的倫理勸說,而是一套驚人地具體、可操作的社會政策目標。若將其與世界衛生組織 (WHO) 所確立的「健康的社會決定因素」 (Social Determinants of Health, SDOH) 框架進行對照,其間深刻的相似性便昭然若揭。SDOH 理論指出,一個人的健康狀況,在很大程度上並非由其個人選擇或基因決定,而是由其出生、成長、生活、工作和老去的環境條件所塑造。
下表清晰地展示了「大同世界」的理想如何成為 SDOH 框架的古代先聲。
「大同」原則 (《禮記》)對應之 SDOH 領域 (WHO)老有所終醫療保健的可及性與品質 / 經濟穩定壯有所用經濟穩定 / 教育的可及性與品質幼有所長教育的可及性與品質 / 社會與社群背景鰥寡孤獨廢疾者皆有所養社會與社群背景 / 醫療保健的可及性與品質講信修睦社會與社群背景 (社會資本)選賢與能治理 (一種元決定因素)
此一對應關係揭示,對健康公平的追求並非現代的發明,而是一個跨越千年的倫理目標。健康不平等是社會不公義的生物學體現。諸如預期壽命差距等指標並非僅僅是統計數字;它們是一個社會未能體現「大同」理想的、可被測量的控訴。
第二節:從懲罰到療癒 — 修復式正義的司法模式
傳統的報應式正義體系著重於懲罰罪犯,而修復式正義 (restorative justice) 則聚焦於療癒犯罪所造成的傷害,並修復社群內的關係。其核心前提是,犯罪行為不僅僅是觸犯法律,更是對受害者、社群以及人際關係造成的傷害。
從社會資本的角度看,修復式正義是一項強大的社會資本建設工具。它透過讓所有受影響者參與對話,共同承擔責任,來修復被破壞的社群信任網絡。一個信任度高的社會,其運作的「交易成本」會顯著降低,從而提升整體的社會效率與福祉。這與《禮運篇》中「講信修睦」的理想——一個充滿信任與和諧的社會——在精神上完全契合。
第三節:繁榮的再定義 — 一個服務共同福祉的經濟體
一個公正的社會,必須建立在一個公正的經濟體系之上。智慧傳統為我們提供了超越當前增長成癮範式的深刻洞見。
財富流通的機制
伊斯蘭經濟學中禁止「利息 (Riba)」與強制推行「天課 (Zakat)」的雙重原則,提供了一套精密的宏觀經濟管理系統。這是一套為實現宏觀經濟穩定與慈悲而設計的精密系統。禁止「利息」旨在阻止財富透過債務進行系統性的向上虹吸,而對閒置資本強制徵收的「天課」,則確保了財富的系統性向下再分配。兩者協同運作,為財富在生產性經濟中流通、而非被囤積,創造了強大的激勵機制。此雙重機制,如同佛教的無執著原則與儒家對囤積的批判,將財富重新定義為一種必須流動以維持整個系統健康的社會資源,而非可供無限積累的私有財產。
「甜甜圈經濟學」模型
英國經濟學家凱特·拉沃斯 (Kate Raworth) 提出的「甜甜圈經濟學」 (Doughnut Economics) 模型,為二十一世紀的經濟學提供了一個極具說服力的核心目標。該模型由兩個邊界構成:一個是任何人都不得跌落其下的「社會基石」 (涵蓋食物、健康、教育等生活必需品),另一個是人類集體活動不應超越的「生態天花板」。經濟發展的目標,是在這兩者之間所構成的「甜甜圈」內部,為全人類創造一個安全且公正的空間。其「社會基石」的理念,與「大同世界」中「老有所終…鰥寡孤獨廢疾者皆有所養」的普世社會福利目標形成了完美的對應。
本章為我們建立一個公正、和諧且具備韌性的社會,提供了制度性的藍圖。然而,這一切努力都建立在一個更大的脈絡之上,那便是我們賴以生存的地球生態系統。下一章將把我們的視野提升至關乎人類存續的行星層面。
--------------------------------------------------------------------------------
第三部:生態的必要性 — 作為終極脈絡的行星健康
人類的福祉,最終取決于一個健康的地球生態系統。任何關於社會正義與經濟繁榮的討論,若脫離了這個終極的生態脈絡,都將是無根之木。本章旨在將「天人合一」的古老智慧,詮釋為現代行星健康科學的最高指導原則,為人類社會的永續發展提供終極的生態約束。
第一節:從「天人合一」到行星健康
「天人合一」的古老智慧,即人類福祉與宇宙自然秩序不可分割的觀念,在當代科學中找到了其強而有力的對應物——「一體健康」 (One Health) 與「行星健康」 (Planetary Health) 這兩大新興範式。
- 一體健康 (One Health):由世界衛生組織 (WHO) 等機構倡導,承認人類的健康與動物及我們共享的環境之健康緊密相連。
- 行星健康 (Planetary Health):由《洛克菲勒基金會–刺胳針委員會》所闡述,將此視野進一步擴大。它主張,人類文明對地球基本自然系統(如氣候、生物多樣性、營養循環)的干擾,是我們這個時代重大健康挑戰的最終極「上游」驅動因素。
這一系列科學進展,為我們提供了一個重新理解健康的社會決定因素 (SDOH) 框架的機會。一個穩定的氣候與健康的生物圈,是維持經濟穩定與宜居環境的先決條件。因此,行星健康並非一個獨立於 SDOH 之外的議題,而是所有其他社會與經濟決定因素得以成立的根本基礎,是「決定因素的決定因素」。
第二節:「治未病」 — 上游公共衛生的實踐
源於古代醫學與治理智慧的「治未病」原則,完美地概括了「上游」公共衛生的核心哲學。上游干預措施所針對的,並非疾病的下游治療,而是導致不良健康的根本性社會、經濟與環境原因。
在此脈絡下,行星健康科學揭示,對地球自然系統的干擾是現代疾病最終極的「上游」驅動因素。因此,在文明的尺度上操作化「治未病」的原則,必然要求 我們遵守地球的行星邊界。這是此一古老智慧在人類歷史上最為深刻的應用。
「甜甜圈經濟學」模型的「生態天花板」便顯得至關重要。它涵蓋了氣候變遷、生物多樣性喪失等九個「地球邊界」,為人類的集體活動設定了基於科學的、不可逾越的界限。這將「天人合一」的理念,從一個哲學原則,轉化為一套可被測量、可被納入政策制定的具體科學指標。
本章為人類社會的永續發展,提供了終極的生態約束與指導原則。至此,我們已從個人內心的轉化,歷經社會結構的建構,最終達致行星層面的整體觀照。最後一章將整合所有論述,提出一套全面的、多層次的行動框架。
--------------------------------------------------------------------------------
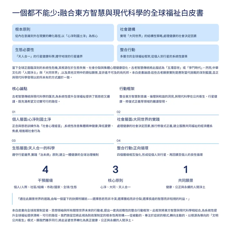
第四部:全球福祉的整合行動框架
本章旨在將前述所有分析,匯總為一套清晰、可行、多層次的全球福祉行動框架,供政策制定者、國際組織、公民社會及所有關懷人類未來的行動者參考與採納。此框架的核心,是將內在心靈的轉化與外在結構的改革系統性地連結起來,形成一個相互強化的正向循環。
全球福祉整合行動框架

框架的整合性分析
此框架的獨特之處在於其整合性與動態性。這四個層級並非靜態的類別,而是一個相互強化的回饋迴路。例如:個人層面的慈悲修持(「心淨」)能夠為處理健康的社會決定因素的國家政策(「大同」)創造政治意願。反之,公正、平等的社會結構能夠減少阻礙個人心靈與心理發展的慢性壓力與匱乏,從而創造出一個從個人到行星、再回饋至個人的良性循環。
--------------------------------------------------------------------------------
結論:一條基於慈悲與證據的前行之路
本白皮書的探尋始於一個古老而普世的願景,最終導向一個基於現代科學證據的整合行動框架。我們重申本文的核心論點:「人間淨土」與「大同世界」等源遠流長的理想,透過與現代公共衛生、政治經濟學及行星健康科學的嚴謹對話,能夠為我們當前所面臨的全球性危機,提供一個連貫、深刻且充滿希望的解決方案。
我們在此以最誠摯、最慈悲的語氣,向全球的政策制定者、思想領袖與所有懷抱善願的公民發出行動的呼籲。我們敦促您,將此框架視為對政策制定的一場根本性的再架構——從一種被動的、專注於症狀的模式,轉向一種主動的、以根源為導向的「文明公共衛生」模式。這不僅僅是一項技術性的政策事業,更是對一個跨越時代、跨越文明的共同人類願景的深刻貢獻。通往此願景世界的道路,由每一個當下的抉擇所鋪就——選擇慈悲而非冷漠,選擇團結而非分裂,選擇長遠的智慧而非短視的利益。
謹以此番微末的闡述,獻上對古老智慧傳統的深深敬意,亦感恩現代科學的不懈努力,是它們為實現這些願景提供了切實可行的工具。願我們能攜手同行,將此娑婆世界,轉化為一個真正健康、公正與永續的人間淨土。
南無阿彌陀佛。

















