條件機率(三)

更新 發佈閱讀 1 分鐘
vocus|新世代的創作平台



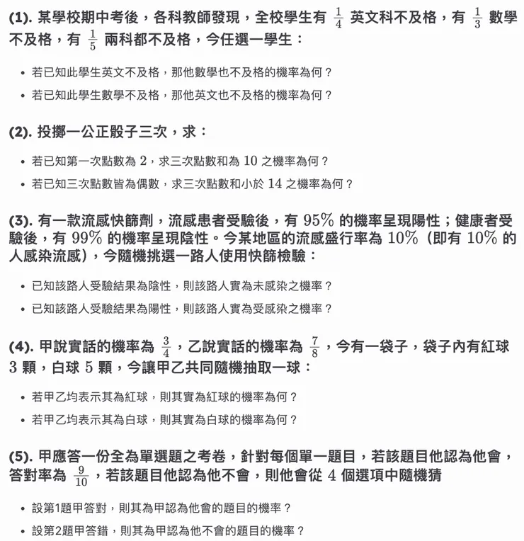
解答:

vocus|新世代的創作平台



留言
avatar-img
WilliamP的沙龍
16會員
621內容數
歡迎來到 WilliamP 的沙龍天地,在這裡將與各位讀者探討各種主題,包刮高中數學題庫、PHP開發經驗、LINE聊天機器人開發經驗、書摘筆記等,歡迎交流!
WilliamP的沙龍的其他內容
2026/01/28
高中數學主題練習—條件機率
Thumbnail
2026/01/28
高中數學主題練習—條件機率
Thumbnail
2026/01/28
高中數學主題練習—條件機率
Thumbnail
2026/01/28
高中數學主題練習—條件機率
Thumbnail
2026/01/28
高中數學主題練習—克拉碼公式代換
Thumbnail
2026/01/28
高中數學主題練習—克拉碼公式代換
Thumbnail
看更多
你可能也想看
Thumbnail
AI 時代下的高中教育:我們準備好了嗎? 近年來,生成式 AI 的應用不斷普及,從工作場域一路延伸到教育現場。過去,AI 工具的使用還稍微受到一些年齡限制,但隨著 Google 等平台逐步打破這道門檻,未來將有越來越多 AI 進入教師的教學與學生的學習中。這是一個機會,也是挑戰——我們必須問自己:
Thumbnail
AI 時代下的高中教育:我們準備好了嗎? 近年來,生成式 AI 的應用不斷普及,從工作場域一路延伸到教育現場。過去,AI 工具的使用還稍微受到一些年齡限制,但隨著 Google 等平台逐步打破這道門檻,未來將有越來越多 AI 進入教師的教學與學生的學習中。這是一個機會,也是挑戰——我們必須問自己:
Thumbnail
這影片來自林梵老師的YouTube頻道。  1.離家近。 2.老師比較能照顧得到每一個學生。 3.不必排隊問問題。 4.了解升學概況。 5.同學關係友善。 其實,我覺得這跟挑選國中補習班是差不多的。 
Thumbnail
這影片來自林梵老師的YouTube頻道。  1.離家近。 2.老師比較能照顧得到每一個學生。 3.不必排隊問問題。 4.了解升學概況。 5.同學關係友善。 其實,我覺得這跟挑選國中補習班是差不多的。 
Thumbnail
據說是高雄中學高一的數學考題,答對率低,引來一些「油挑伯」(Youtuber)施展奇技解題(請見解法三),但其實我們可以用更樸素的思考解決。 滿足方程式x2 + 2xy + 2y2 =4 (下文以代號ㄅ表示)的解(x,y)有很多,例如(0,√2)、(2,0)、(-1-√3,√3)、(-2,2)、
Thumbnail
據說是高雄中學高一的數學考題,答對率低,引來一些「油挑伯」(Youtuber)施展奇技解題(請見解法三),但其實我們可以用更樸素的思考解決。 滿足方程式x2 + 2xy + 2y2 =4 (下文以代號ㄅ表示)的解(x,y)有很多,例如(0,√2)、(2,0)、(-1-√3,√3)、(-2,2)、
Thumbnail
#小倉鼠#社畜逃脫筆記#PODCASTS#說書#人生的損益平衡點 #木暮太一 # 大牌出版 #低薪#勞動力價格 #經濟學 #資本主義 #大創 #必要經費制 #馬克思#資本論 #努力無用論#供需法則 #無效努力 #高工時#剩餘價值 #窮忙 #替豬肉店加油 #內在盈利#精神赤字 #老基門生吃十年#自律
Thumbnail
#小倉鼠#社畜逃脫筆記#PODCASTS#說書#人生的損益平衡點 #木暮太一 # 大牌出版 #低薪#勞動力價格 #經濟學 #資本主義 #大創 #必要經費制 #馬克思#資本論 #努力無用論#供需法則 #無效努力 #高工時#剩餘價值 #窮忙 #替豬肉店加油 #內在盈利#精神赤字 #老基門生吃十年#自律
Thumbnail
5 月將於臺北表演藝術中心映演的「2026 北藝嚴選」《海妲・蓋柏樂》,由臺灣劇團「晃晃跨幅町」製作,本文將以從舞台符號、聲音與表演調度切入,討論海妲・蓋柏樂在父權社會結構下的困境,並結合榮格心理學與馮.法蘭茲對「阿尼姆斯」與「永恆少年」原型的分析,理解女人何以走向精神性的操控、毀滅與死亡。
Thumbnail
5 月將於臺北表演藝術中心映演的「2026 北藝嚴選」《海妲・蓋柏樂》,由臺灣劇團「晃晃跨幅町」製作,本文將以從舞台符號、聲音與表演調度切入,討論海妲・蓋柏樂在父權社會結構下的困境,並結合榮格心理學與馮.法蘭茲對「阿尼姆斯」與「永恆少年」原型的分析,理解女人何以走向精神性的操控、毀滅與死亡。
Thumbnail
背景:從冷門配角到市場主線,算力與電力被重新定價   小P從2008進入股市,每一個時期的投資亮點都不同,記得2009蘋果手機剛上市,當時蘋果只要在媒體上提到哪一間供應鏈,隔天股價就有驚人的表現,當時光學鏡頭非常熱門,因為手機第一次搭上鏡頭可以拍照,也造就傳統相機廠的殞落,如今手機已經全面普及,題
Thumbnail
背景:從冷門配角到市場主線,算力與電力被重新定價   小P從2008進入股市,每一個時期的投資亮點都不同,記得2009蘋果手機剛上市,當時蘋果只要在媒體上提到哪一間供應鏈,隔天股價就有驚人的表現,當時光學鏡頭非常熱門,因為手機第一次搭上鏡頭可以拍照,也造就傳統相機廠的殞落,如今手機已經全面普及,題
Thumbnail
本文分析導演巴里・柯斯基(Barrie Kosky)如何運用極簡的舞臺配置,將布萊希特(Bertolt Brecht)的「疏離效果」轉化為視覺奇觀與黑色幽默,探討《三便士歌劇》在當代劇場中的新詮釋,並藉由舞臺、燈光、服裝、音樂等多方面,分析該作如何在保留批判核心的同時,觸及觀眾的觀看位置與人性幽微。
Thumbnail
本文分析導演巴里・柯斯基(Barrie Kosky)如何運用極簡的舞臺配置,將布萊希特(Bertolt Brecht)的「疏離效果」轉化為視覺奇觀與黑色幽默,探討《三便士歌劇》在當代劇場中的新詮釋,並藉由舞臺、燈光、服裝、音樂等多方面,分析該作如何在保留批判核心的同時,觸及觀眾的觀看位置與人性幽微。
Thumbnail
這是一場修復文化與重建精神的儀式,觀眾不需要完全看懂《遊林驚夢:巧遇Hagay》,但你能感受心與土地團聚的渴望,也不急著在此處釐清或定義什麼,但你的在場感受,就是一條線索,關於如何找著自己的路徑、自己的聲音。
Thumbnail
這是一場修復文化與重建精神的儀式,觀眾不需要完全看懂《遊林驚夢:巧遇Hagay》,但你能感受心與土地團聚的渴望,也不急著在此處釐清或定義什麼,但你的在場感受,就是一條線索,關於如何找著自己的路徑、自己的聲音。
追蹤感興趣的內容從 Google News 追蹤更多 vocus 的最新精選內容追蹤 Google News